Skip to main content

黑洞资源笔记

  1. Valley:由字节跳动开发的先进的多模态大型模型,旨在处理涉及文本、图像和视频数据的各种任务,并在电商和短视频基准测试中取得了最佳结果
  2. 一款定位独特的终端模拟器,它巧妙地解决了一个行业难题——速度、功能、原生体验,其与众不同体现在几个方面:

    - 性能出众:采用GPU加速(macOS用Metal,Linux用OpenGL),重负载下也能保持流畅60fps。在文本处理速度上比iTerm和Kitty快4倍,比Terminal.app快2倍。
    - 功能丰富:完整支持多窗口、标签页、分屏等现代终端必备功能。最难得的是它在保持兼容性的同时,还为CLI开发者提供了创新性的交互特性。
    - 原生体验:采用SwiftUI打造macOS版本,GTK构建Linux版本,保证了最地道的原生体验。macOS版还配备了原生设置面板。
    - 开发友好:提供libghostty库用于嵌入式开发,意味着你可以在自己的项目中集成这个强大的终端引擎。

    如果你正在寻找一个既快速又现代的终端工具,Ghostty值得一试。它不仅是对已有终端的替代,更代表着终端技术的未来方向。

    Ghostty | #模拟器
  3. DeepSeek Engineer:基于DeepSeek API打造的编程助手,能实时读取、修改和创建本地文件。想象一下:你不用复制粘贴代码,直接在命令行里和AI对话,它就能帮你完成文件操作。

    核心优势主要体现在三个方面:
    - 文件交互能力:通过“/add”命令就能让AI读懂已有代码,还能提出精准的代码修改建议
    - JSON结构化输出:基于Pydantic模型,确保AI的每个操作都是类型安全的
    - 流式对话体验:像ChatGPT一样流畅的对话,但专注于代码处理

    上手也很简单:配置API key后,用pip或uv安装依赖就能开始。不过要注意这还是个实验性项目,建议先在非生产环境尝试。

    对经常和代码打交道的开发者来说,这个工具很值得一试。它不是取代传统IDE,而是让AI辅助编程变得更自然、更精准
  4. 让编码如行云流水般优雅 | Overide | #工具

    想象一下,当你专注于代码创意时,有位AI助手默默帮你处理繁琐的实现细节。这正是Overide的迷人之处——它是一款轻巧却强大的命令行工具,巧妙地将AI代码生成能力融入你的日常开发流程。

    核心优势:
    - 通用性拉满:无论你钟爱VSCode还是Vim,Overide都能完美适配
    - AI引擎任你选:OpenAI、DeepSeek、Groq,多个顶级AI引擎供你驱使
    - 智能文件监控:持续扫描文件中的生成提示,从不错过任何灵感
    - 简约提示语法:用直观的 //> <// 模式标记,告别繁琐的命令

    独特之处:它不是要取代开发者的创造力,而是通过智能辅助让你的编码过程更流畅。就像一位得力助手,在你专注设计软件架构时,帮你快速实现那些例行代码片段。

    对于现代开发者来说,Overide不仅是一个效率工具,更是连接人类创造力和AI能力的绝佳桥梁。无论是快速原型开发,还是日常编码任务,它都能让你的开发工作流更加顺畅自如。
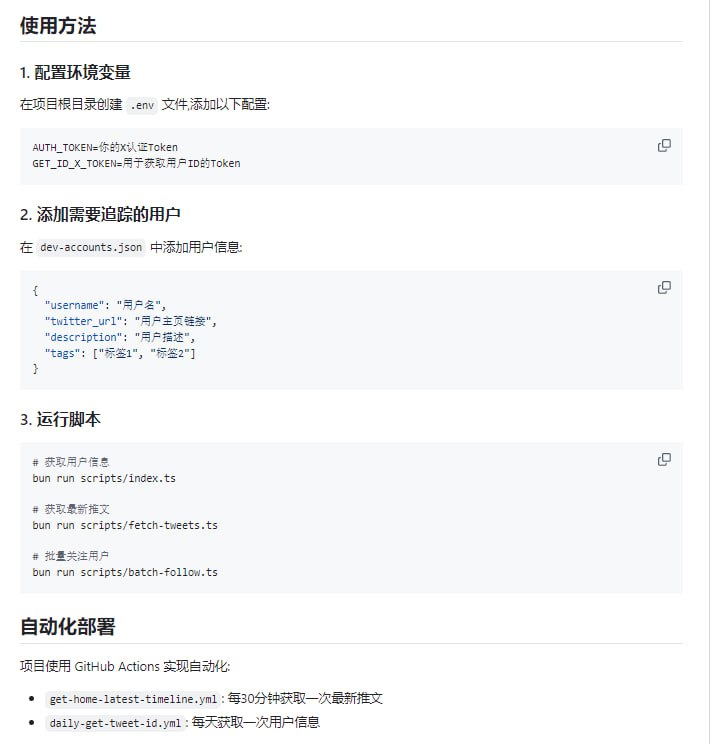
  5. 一个可用于抓取和分析指定X (Twitter) 推友数据的工具,并定时更新其时间线的数据,支持数据本地化存储。还可以通过 GitHub Actions 实现自动化抓取,默认每 30 分钟获取一次最新推文

    x-kit | #工具