数学小助手:一个由Groq驱动的AI数学家教,能通过语音与学生互动,实时计算和渲染数学问题及指导,支持LaTeX格式,让数学学习更高效
一款定位独特的终端模拟器,它巧妙地解决了一个行业难题——速度、功能、原生体验,其与众不同体现在几个方面:

- 性能出众:采用GPU加速(macOS用Metal,Linux用OpenGL),重负载下也能保持流畅60fps。在文本处理速度上比iTerm和Kitty快4倍,比Terminal.app快2倍。
- 功能丰富:完整支持多窗口、标签页、分屏等现代终端必备功能。最难得的是它在保持兼容性的同时,还为CLI开发者提供了创新性的交互特性。
- 原生体验:采用SwiftUI打造macOS版本,GTK构建Linux版本,保证了最地道的原生体验。macOS版还配备了原生设置面板。
- 开发友好:提供libghostty库用于嵌入式开发,意味着你可以在自己的项目中集成这个强大的终端引擎。

如果你正在寻找一个既快速又现代的终端工具,Ghostty值得一试。它不仅是对已有终端的替代,更代表着终端技术的未来方向。

Ghostty | #模拟器
DeepSeek Engineer:基于DeepSeek API打造的编程助手,能实时读取、修改和创建本地文件。想象一下:你不用复制粘贴代码,直接在命令行里和AI对话,它就能帮你完成文件操作。

核心优势主要体现在三个方面:
- 文件交互能力:通过“/add”命令就能让AI读懂已有代码,还能提出精准的代码修改建议
- JSON结构化输出:基于Pydantic模型,确保AI的每个操作都是类型安全的
- 流式对话体验:像ChatGPT一样流畅的对话,但专注于代码处理

上手也很简单:配置API key后,用pip或uv安装依赖就能开始。不过要注意这还是个实验性项目,建议先在非生产环境尝试。

对经常和代码打交道的开发者来说,这个工具很值得一试。它不是取代传统IDE,而是让AI辅助编程变得更自然、更精准
VLABench:大规模基准测试平台,专为公平评估视觉语言代理、具身代理和视觉语言模型设计,提供长视野推理任务
Awesome-Personalized-LLM 个性化语言模型资源库:收集个性化大型语言模型(LLM)的资源,包括角色扮演、个性化聊天和模型个性特征等,旨在促进相关研究和应用的发展
让编码如行云流水般优雅 | Overide | #工具

想象一下,当你专注于代码创意时,有位AI助手默默帮你处理繁琐的实现细节。这正是Overide的迷人之处——它是一款轻巧却强大的命令行工具,巧妙地将AI代码生成能力融入你的日常开发流程。

核心优势:
- 通用性拉满:无论你钟爱VSCode还是Vim,Overide都能完美适配
- AI引擎任你选:OpenAI、DeepSeek、Groq,多个顶级AI引擎供你驱使
- 智能文件监控:持续扫描文件中的生成提示,从不错过任何灵感
- 简约提示语法:用直观的 //> <// 模式标记,告别繁琐的命令

独特之处:它不是要取代开发者的创造力,而是通过智能辅助让你的编码过程更流畅。就像一位得力助手,在你专注设计软件架构时,帮你快速实现那些例行代码片段。

对于现代开发者来说,Overide不仅是一个效率工具,更是连接人类创造力和AI能力的绝佳桥梁。无论是快速原型开发,还是日常编码任务,它都能让你的开发工作流更加顺畅自如。
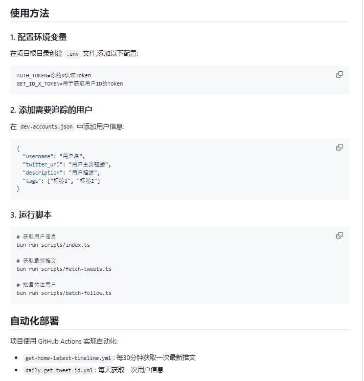
一个可用于抓取和分析指定X (Twitter) 推友数据的工具,并定时更新其时间线的数据,支持数据本地化存储。还可以通过 GitHub Actions 实现自动化抓取,默认每 30 分钟获取一次最新推文

x-kit | #工具
一款让Neovim编辑器实现多光标编辑的插件,支持视觉和选择模式,以及多种编辑功能,极大提升编程和文本编辑效率

multicursor.nvim | #插件
Picotron教程:手把手教你从零开始搭建分布式训练框架Picotron,特色在于逐步指导和实战演练,让你深入理解AI模型训练的分布式处理
Media is too big
VIEW IN TELEGRAM
一款集成Markwhen功能的Obsidian笔记插件,让你能够使用Markwhen语法创建时间线,增强笔记的可视化和组织能力

Markwhen Obsidian Plugin | #插件 #Obsidian
Bespoke Curator:AI数据助手,能够轻松创建高质量合成数据,用于模型微调或大规模结构化数据提取,具备程序化控制、性能优化、智能缓存和故障恢复等特点
SWE-Gym软件工程训练场:首个用于训练现实世界软件工程智能Agent的环境,提供真实任务、代码库上下文、可执行环境和测试验证,助力提升软件开发效率
Back to Top