Skip to main content

黑洞资源笔记

  1. 开源 AI 书签管理工具:Hoarder | #工具

    通过浏览器插件一键保存,AI 自动提取网页标题、描述和图片信息,构建个人内容收藏库。

    支持链接、笔记、图片和 PDF 等多种格式一站式管理。

    支持智能标签分类、全文检索、多端同步、完整页面存档等实用功能。
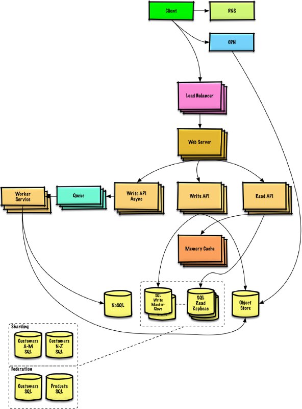
  2. 学习如何设计大型系统 | The System Design Primer

    学习如何设计可扩展的系统将会有助于你成为一个更好的工程师。

    系统设计是一个很宽泛的话题。在互联网上,关于系统设计原则的资源也是多如牛毛。

    这个仓库就是这些资源的组织收集,它可以帮助你学习如何构建可扩展的系统。
  3. bRAG-langchain: 构建企业级 RAG 系统指南 | #指南

    项目通过 5 个循序渐进的 Jupyter notebooks,指导开发者从零开始构建、优化和部署企业级 RAG 系统,涵盖从基础配置到高级技术(如多查询、语义路由、重排序等)的全过程实践

    项目的核心价值:
    1. 提供了一个从入门到高级的完整 RAG 实现教程
    2. 使用 @LangChainAI 框架构建
    3. 包含了多个进阶技术的实现示例

    项目包含 5 个主要教程笔记本,按难度递进:

    1. 基础设置概述 ([1]_rag_setup_overview.ipynb)
    - 环境配置
    - 数据加载和预处理
    - 使用 OpenAI 生成嵌入
    - 向量数据库(ChromaDB/Pinecone)设置
    - 基础 RAG 管道搭建

    2. 多查询技术 ([2]_rag_with_multi_query.ipynb)
    - 实现多查询检索
    - 使用多个嵌入模型
    - 对比单查询和多查询性能

    3. 路由和查询构建 ([3]_rag_routing_and_query_construction.ipynb)
    - 逻辑路由实现
    - 语义路由(用于数学/物理问题分类)
    - 结构化搜索模式
    - 向量存储集成

    4. 索引和高级检索 ([4]_rag_indexing_and_advanced_retrieval.ipynb)
    - 多表示索引
    - 文档摘要存储
    - ColBERT 集成
    - RAPTOR 实现

    5. 检索和重排序 ([5]_rag_retrieval_and_reranking.ipynb)
    - RAG-Fusion 多查询生成
    - 倒数排名融合(RRF)
    - @cohere重排序
    - CRAG 和 Self-RAG 检索
  4. IT之家 11 月 16 日消息,微软宣布旗下“Microsoft 自动填充 Chrome 扩展”插件将于 2024 年 12 月 14 日停用,该插件主要用于同步用户保存在微软账号上的账号密码、地址信息。

    微软表示,停用这一插件的原因是“确保为用户提供给最高价值体验”,在 2024 年 12 月 14 日后,用户在 Chrome 浏览器中所进行的任何“密码保存”行为都不会被真正同步到微软账号上,而在 12 月 14 日后,用户也无法在 Chrome 中同步任何来自微软账号的账号密码信息。