12:22 · Nov 9, 2024 · Sat × × 基于 Svelte、Rust 和 Tauri 构建的现代、跨平台系统监视工具,它可以被视为增强版的 htop,提供了实时进程监控、CPU 和内存使用追踪、美观的现代 UI、进程搜索和过滤、固定重要进程、进程管理、列排序等功能NeoHtop | #工具
12:19 · Nov 9, 2024 · Sat × × × × × × 自托管的网页数据抓取工具,让用户通过指定XPath来抓取网页元素,支持提交URL和元素进行数据抓取,并将结果以表格形式展示,用户还可以下载结果的Excel表格,并重新运行抓取任务。Summary | #工具
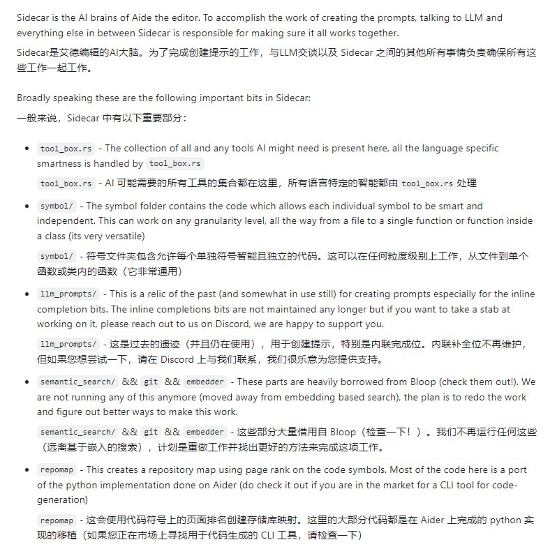
12:16 · Nov 9, 2024 · Sat × Sidecar:CodeStoryAI 开发的 Aide 编辑器的 AI 大脑,本地运行于用户的机器上,负责创建提示、与大型语言模型(LLM)交流以及其他相关任务的协调工作
12:08 · Nov 9, 2024 · Sat × OmniGen-ComfyUI:一个为OmniGen定制的界面友好型节点,让你轻松实现文本到图像的转换,编辑图片,以及进行图像分割等操作,特色在于简化的图像处理流程和直观的用户界面
12:05 · Nov 9, 2024 · Sat × × × × × × × 为数据科学爱好者提供的学习资源库,包含从入门到进阶的各类免费和付费资源,助力数据科学家学习成长和职业发展Data Scientist Handbook 2024 | #手册