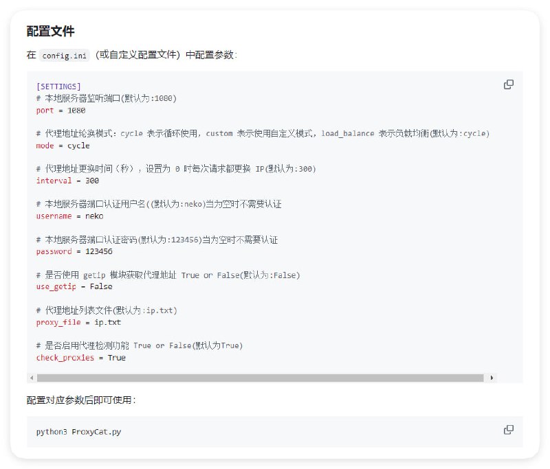
GoSQL:用Go语言编写的轻量级SQL查询引擎,能够解析和执行简单的SQL查询,操作CSV文件,支持SELECT、FROM、WHERE和LIMIT子句
黑洞资源笔记
-
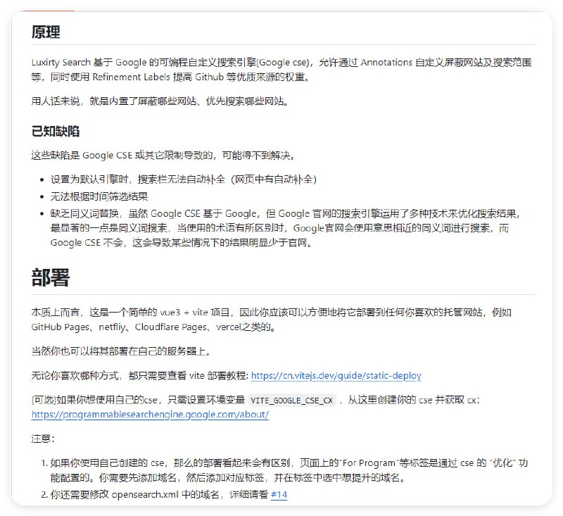
- 开源搜索引擎:Luxirty Search,基于 Google,屏蔽内容农场,具有无广告、无跟踪、干净、简洁,快等特点。| #搜索引擎
功能特色:
1. 内置内容农场屏蔽,包括 CSDN 等 SEO 站点和 Stack Overflow 中文翻译站。
2. 一键提升 GitHub、Stack Overflow、V2EX、博客园搜索权重,无需手动输入 site:。
3. 一键搜索 v2ex、Raddit。
4. 内置广告屏蔽、跟踪链接移除。
与 uBlackList, Hit by Hidden 等工具的区别:
这些工具在前端屏蔽搜索结果,也就是等到内容农场已经出现在搜索结果中,再将其删除或隐藏。
而 Luxirty Search 通过配置 Annotations 让 Google 直接屏蔽垃圾网站,服务器在执行搜索时就已经将网站排除,可以理解为内置多条 '-site:domain.com' 。 - 解析指南:算法和术语
一篇深入探讨解析技术的长文。作者Gabriele Tomassetti。
文章首先定义了解析的概念,然后详细介绍了解析器的基本组成部分,包括词法分析器(Lexer)和解析器(Parser),以及它们在解析过程中的作用。
文章还讨论了语法(Grammars)的概念,包括语法的类型、编写语法时常见的问题,以及如何将解析树转换为抽象语法树(AST)。
最后深入探讨了各种解析算法,包括自顶向下和自底向上的算法,并讨论了它们的应用场景。 -
-
-
- 在Minecraft 里跑一个linux | Linux in Minecraft
这个项目基于Minecraft 1.20.6版本,利用cbscript脚本语言实现RISC-V I+M+A+Zicsr+Zifencei模拟器,并使用Minecraft的计分板和数据存储来模拟内存和存储。当然速度非常慢,开发者说完整的启动linux需要大约 18 小时。 - Forfun OS,Rust写的玩具操作系统
只是用于个人学习所用,开发者还写了部分详细设计文档
“由于操作系统和编译器等软件基础工具封装的太好了,为软件开发人员提供了一个统一个开发环境,其实他们内在是存在很多与硬件相互协作的过程。这当然是一件好事,但是也造成了软件开发人员对于底层理解不多。如果想要开发更好地软件,还是需要加深对操作系统和编译器的理解。当然这部分知识太多了,没有人可以全部掌握,我们需要的是了解其背后的基本原理,至于各种细节倒不必花太多时间。当理解其背后的原理后,很多之前无法理解的概念就豁然开朗了“ - 网友投稿
Python 3.13 已经正式发布了!
这也同时宣告 Python 3.8 结束了平淡但又不普通的一生。
随之而来的重要特性简览:
1. PyPy 反哺带来的交互式解释器改进,多行编辑,颜色凸显
(这年头真的会有人用原生吗?IPython 不屑地问道)
2. NO! GIL! 新的自由线程构建可供下载
(3.13 发布迟了 7 天就是为了回退为此定制的新 gc,性能应该是没眼看了)
3. 初步的实验性 JIT
(赞美 Meta,这年头也就小扎还懂“新生代数字农名工”的需求了)
4. 可选的 mimalloc 内存分配器修改后版本
(虚幻引擎发来贺电,小岛秀夫点了个赞,Azure 笑而不语)
5. iOS、Android 双双加入 Tier 3 支持平台
(看得出来这年头的手机内存是有点太大了)
6. typing 类型参数支持默认类型
(妈妈我的自动补全终于可以工作了!)
7. 第一批陈旧标准库的彻底删除
(依然阻挡不住安装包体积扩增的脚步)
官方文档
Python 3.13.0 下载 - 利用蓝牙共享剪贴板 | link
-
-
-
-
- Windows_Setting:一套用于Windows 11的美化和定制指南,包含窗口管理、系统优化、透明效果等个性化设置,让你的Windows体验更加个性化和美观