Skip to main content

黑洞资源笔记

  1. Golden Concept 推出「亿万富翁的数码产品」

    瑞典奢侈品公司 Golden Concept 近日针对苹果新品更新了其定制产品线,并将 Apple Watch Ultra 2、iPhone 15 Pro Max、AirPods Max 以及一款 Royal Iced Edition 腕表产品组成了一套名为「亿万富翁的数码产品」套装礼盒。

    根据 Golden Concept 的介绍,整套产品在改装时共使用了总重 113 克拉,共计 7586 颗钻石作为点缀,而产品外壳则更换为了铂金材质。套装中的「Royal Iced Edition」腕表与 Apple Watch Ultra 2 尺寸相仿,专为不愿意佩戴智能手表的用户打造。整套产品售价 25 万美元,Golden Concept 官网介绍可全球包邮送达。
  2. 继 CodeLlama 开源之后,北大等机构正式开源了性能更强的代码基座大模型 CodeShell-7B 和代码助手 CodeShell-Chat。不仅如此,团队还把方便易用的 IDE 插件也开源了!

    今天,北京大学软件工程国家工程研究中心知识计算实验室联合四川天府银行 AI 实验室,正式开源 70 亿参数的代码大模型 CodeShell,成为同等规模最强代码基座。

    与此同时,团队将软件开发代码助手的完整解决方案全部开源。

    CodeShell 模型和插件的相关代码已经在 Github 发布,并严格遵循 Apache 2.0 开源协议,模型在 HuggingFace 平台发布,支持商用。

    CodeShell 代码 | CodeShell 基座模型 | 代码助手 VSCode 插件 | 原文
  3. Feng My Shui —— SD、MJ 多引擎文生图平台

    该网站支持选择 Stabe Diffusion XL、Midjourney 生成图片,未来还会支持 Dreambooth XL、Dall-E 3。能多引擎混合使用,比如将 Midjourney 的图立马用 Stabe Diffusion XL 做二次加工。
  4. IT之家 10 月 20 日消息,Excel 产品经理 Chirag Fifadra 近日发布博文,改善了去年引入的自动数据转换设置,目前已经向 Windows 和 macOS 平台用户开放。

    用户可以在 Excel 应用中打开“文件”>“选项”>“数据”>“自动数据转换”(Automatic Data Conversion),用户还可以继续禁用一个或多个自动转换选项。

    自动转换特性如下:
    1.清除文本格式中导致数值变为 0 的内容,并转换为数字格式。
    2.将数值数据截断为 15 位精度,并转换为可以以科学记数法显示的数字。
    3.将字母“E”周围的数字数据转换为以科学记数法显示的数字。
    4.将连续的字母和数字字符串转换为日期。

    目前该功能存在一个已知问题,因为在宏执行期间禁用转换将不起作用。目前还没有关于何时或是否会解决这个问题的消息。
  5. 大规模检索增强生成 - 构建用于同步和摄取数十亿文本嵌入的分布式系统。| blog

    文章详细介绍了Neum AI的一些技术和架构细节——Neum AI 是一个用于大规模嵌入管理、优化和同步的数据平台,本质上有助于大规模 RAG。

    RAG 通过以“自然方式”执行搜索来帮助快速查找数据,并使用该信息/知识为需要此类信息的更准确的人工智能应用程序提供支持。这是许多人在构建准确且最新的人工智能应用程序时采用的最新方法。
  6. Prompt全景图,文中概述了自发布以来我们所看到的提示的主要主题,并重点介绍了有趣的示例。

    1.提示工程通过改变提示而不改变模型权重来控制LLM行为,出现了许多不同的提示方式。
    2.LangChain Hub汇聚了社区提示,支持发现、分享、迭代和调试提示。
    3.主要的提示类别包括:推理链提示、写作提示、SQL提示、头脑风暴提示、提取提示、RAG提示、微调LLM专用提示等。
    4.每种提示针对不同的使用场景和任务,如推理链提示可增强多步推理,写作提示改善创作,RAG提示利用外部知识。
    5.提示工程是一个快速发展的领域,不断有新提示出现,LangChain Hub致力于汇聚提示资源。
    6.开发者可以借鉴并扩展现有提示,也可以针对自己的任务和使用场景探索提示设计。
    7.提示工程将越来越重要,它使开发者可以轻松定制LLM行为,是LLM应用的重要组成部分。
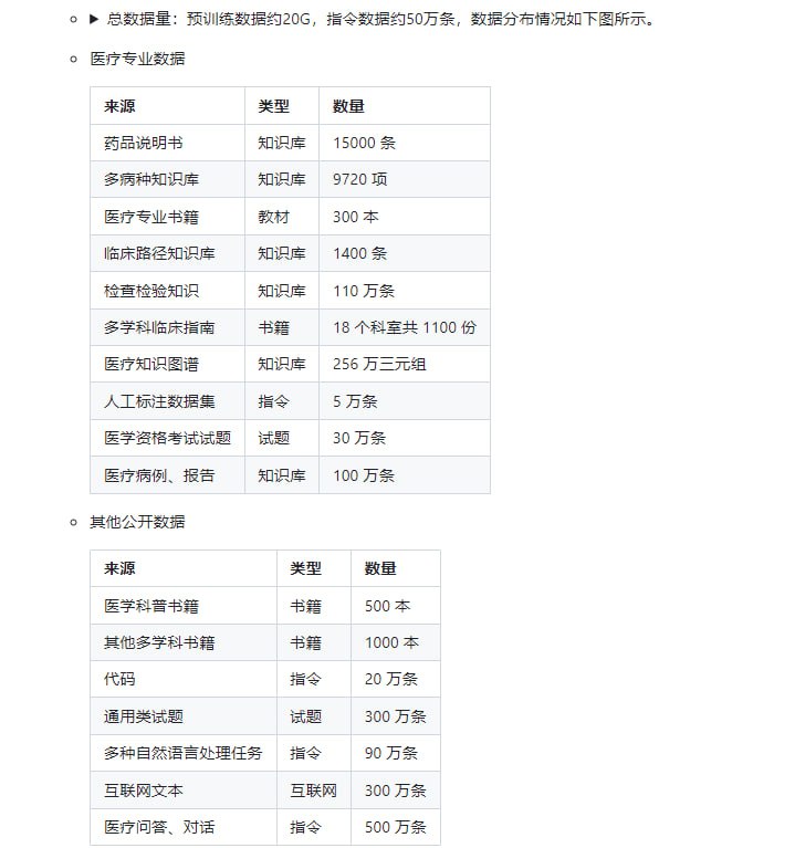
  7. WiNGPT:基于GPT的医疗垂直领域大模型,旨在将专业的医学知识、医疗信息、数据融会贯通,为医疗行业提供智能化的医疗问答、诊断支持和医学知识等信息服务,提高诊疗效率和医疗服务质量。

    核心功能:
    医学知识问答:可以回答关于医学、健康、疾病等方面的问题,包括但不限于症状、治疗、药物、预防、检查等。
    自然语言理解:理解医学术语、病历等医疗文本信息,提供关键信息抽取和归类
    多轮对话:可扮演各种医疗专业角色如医生与用户进行对话,根据上下文提供更加准确的答案。
    多任务支持:支持32项医疗任务,八大医疗场景18个子场景。

    模型架构:基于Transformer的70亿参数规模大语言模型, 采用RoPE相对位置编码、SwiGLU激活函数、RMSNorm,训练采用Qwen-7b1作为基础预训练模型。

    主要特点:
    高准确度:基于大规模医疗语料库训练,具有较高的准确率和较低的误诊可能性。
    场景导向:针对不同的医疗场景和真实需求进行专门优化和定制,更好的服务应用落地。
    迭代优化:持续搜集和学习最新的医学研究,不断提高模型性能和系统功能。

    WiNGPT2 | 下载地址:WiNGPT2-7B-Base | WiNGPT2-7B-Chat
  8. 人工智能驱动的播客、视频转文本和字幕工具

    备忘录支持 macOS Silicon、macOS Intel、Windows。可在线和本地音视频文件转换,本地转换支持MP4、MP3、AAC、M4A等常见音视频格式,上传为文本前无需转换格式。本地字幕目前支持 SRT 和 VTT 格式。

    MemoAI | #工具
  9. Sirius Scan | #工具

    该框架围绕四个通用漏洞识别概念构建:漏洞数据库、网络漏洞扫描、基于代理的发现和自定义评估器分析。Sirius 希望通过将这些功能与易于使用的界面结合起来,推动行业发展。

    该系统由以下服务组成:

    Mongo:用于存储数据的NoSQL数据库。
    RabbitMQ:用于管理服务之间通信的消息代理。
    Sirius API:API 服务提供对 Mongo 中存储的数据的访问。
    Sirius Web:Web UI,允许用户查看和管理他们的数据管道。
    Sirius Engine:管理数据管道执行的引擎服务。
  10. The WebLatex:提供了一种完整的Overleaf替代方案,集成了VSCode编辑器、Git支持、GitHub Copilot、Grammarly/LanguageTool拼写与语法检查、以及实时协作支持
  11. iPhone15Pro被曝生产成本523美元

    根据外媒报道,苹果 iPhone 15 Pro Max 的物料成本为 558 美元(当前约 4079 元人民币),零部件成本占比为 47%,相比较 iPhone 14 Pro Max 高出 12%。

    这份拆解报告由日本 Fomalhaut Techno Solutions 得出,认为 iPhone 15 Pro Max 的屏幕成本比前代高出 10%、钛金属边框成本高出 43%,A17 Pro 芯片的成本比 A16 Bionic 贵了 27%;长焦相机及其四棱镜系统的价格也比其前代高出 3.8 倍。

    iPhone 15 系列中的其他型号也同样昂贵,iPhone 15 Pro 的生产成本为 523 美元,比去年同期上涨了 8%。iPhone 15 Plus 售价为 442 美元,比 iPhone 14 Plus 高出约 10%;iPhone 15 被认为成本变化最大,其物料清单为 423 美元,比 iPhone 14 贵约 16%。(IT之家)
  12. 微软推出 Arm 咨询服务,帮助开发者开发基于 Windows Arm 的应用程序 | 详文

    微软刚刚为 Windows 开发人员推出了一项新的免费计划,为需要将 Windows 应用适配 Arm 处理器的开发者提供帮助,该计划名为 Arm 咨询服务(Arm Advisory Service)。