Skip to main content

黑洞资源笔记

  1. 大规模检索增强生成 - 构建用于同步和摄取数十亿文本嵌入的分布式系统。| blog

    文章详细介绍了Neum AI的一些技术和架构细节——Neum AI 是一个用于大规模嵌入管理、优化和同步的数据平台,本质上有助于大规模 RAG。

    RAG 通过以“自然方式”执行搜索来帮助快速查找数据,并使用该信息/知识为需要此类信息的更准确的人工智能应用程序提供支持。这是许多人在构建准确且最新的人工智能应用程序时采用的最新方法。
  2. Prompt全景图,文中概述了自发布以来我们所看到的提示的主要主题,并重点介绍了有趣的示例。

    1.提示工程通过改变提示而不改变模型权重来控制LLM行为,出现了许多不同的提示方式。
    2.LangChain Hub汇聚了社区提示,支持发现、分享、迭代和调试提示。
    3.主要的提示类别包括:推理链提示、写作提示、SQL提示、头脑风暴提示、提取提示、RAG提示、微调LLM专用提示等。
    4.每种提示针对不同的使用场景和任务,如推理链提示可增强多步推理,写作提示改善创作,RAG提示利用外部知识。
    5.提示工程是一个快速发展的领域,不断有新提示出现,LangChain Hub致力于汇聚提示资源。
    6.开发者可以借鉴并扩展现有提示,也可以针对自己的任务和使用场景探索提示设计。
    7.提示工程将越来越重要,它使开发者可以轻松定制LLM行为,是LLM应用的重要组成部分。
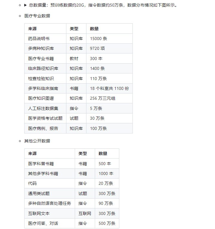
  3. WiNGPT:基于GPT的医疗垂直领域大模型,旨在将专业的医学知识、医疗信息、数据融会贯通,为医疗行业提供智能化的医疗问答、诊断支持和医学知识等信息服务,提高诊疗效率和医疗服务质量。

    核心功能:
    医学知识问答:可以回答关于医学、健康、疾病等方面的问题,包括但不限于症状、治疗、药物、预防、检查等。
    自然语言理解:理解医学术语、病历等医疗文本信息,提供关键信息抽取和归类
    多轮对话:可扮演各种医疗专业角色如医生与用户进行对话,根据上下文提供更加准确的答案。
    多任务支持:支持32项医疗任务,八大医疗场景18个子场景。

    模型架构:基于Transformer的70亿参数规模大语言模型, 采用RoPE相对位置编码、SwiGLU激活函数、RMSNorm,训练采用Qwen-7b1作为基础预训练模型。

    主要特点:
    高准确度:基于大规模医疗语料库训练,具有较高的准确率和较低的误诊可能性。
    场景导向:针对不同的医疗场景和真实需求进行专门优化和定制,更好的服务应用落地。
    迭代优化:持续搜集和学习最新的医学研究,不断提高模型性能和系统功能。

    WiNGPT2 | 下载地址:WiNGPT2-7B-Base | WiNGPT2-7B-Chat
  4. 人工智能驱动的播客、视频转文本和字幕工具

    备忘录支持 macOS Silicon、macOS Intel、Windows。可在线和本地音视频文件转换,本地转换支持MP4、MP3、AAC、M4A等常见音视频格式,上传为文本前无需转换格式。本地字幕目前支持 SRT 和 VTT 格式。

    MemoAI | #工具
  5. Sirius Scan | #工具

    该框架围绕四个通用漏洞识别概念构建:漏洞数据库、网络漏洞扫描、基于代理的发现和自定义评估器分析。Sirius 希望通过将这些功能与易于使用的界面结合起来,推动行业发展。

    该系统由以下服务组成:

    Mongo:用于存储数据的NoSQL数据库。
    RabbitMQ:用于管理服务之间通信的消息代理。
    Sirius API:API 服务提供对 Mongo 中存储的数据的访问。
    Sirius Web:Web UI,允许用户查看和管理他们的数据管道。
    Sirius Engine:管理数据管道执行的引擎服务。
  6. The WebLatex:提供了一种完整的Overleaf替代方案,集成了VSCode编辑器、Git支持、GitHub Copilot、Grammarly/LanguageTool拼写与语法检查、以及实时协作支持
  7. iPhone15Pro被曝生产成本523美元

    根据外媒报道,苹果 iPhone 15 Pro Max 的物料成本为 558 美元(当前约 4079 元人民币),零部件成本占比为 47%,相比较 iPhone 14 Pro Max 高出 12%。

    这份拆解报告由日本 Fomalhaut Techno Solutions 得出,认为 iPhone 15 Pro Max 的屏幕成本比前代高出 10%、钛金属边框成本高出 43%,A17 Pro 芯片的成本比 A16 Bionic 贵了 27%;长焦相机及其四棱镜系统的价格也比其前代高出 3.8 倍。

    iPhone 15 系列中的其他型号也同样昂贵,iPhone 15 Pro 的生产成本为 523 美元,比去年同期上涨了 8%。iPhone 15 Plus 售价为 442 美元,比 iPhone 14 Plus 高出约 10%;iPhone 15 被认为成本变化最大,其物料清单为 423 美元,比 iPhone 14 贵约 16%。(IT之家)
  8. 微软推出 Arm 咨询服务,帮助开发者开发基于 Windows Arm 的应用程序 | 详文

    微软刚刚为 Windows 开发人员推出了一项新的免费计划,为需要将 Windows 应用适配 Arm 处理器的开发者提供帮助,该计划名为 Arm 咨询服务(Arm Advisory Service)。
  9. 苹果开发新设备,免开盒更新 iPhone 系统

    为了让用户拿到手机后第一时间体验最新版的系统,苹果打造了一款可不拆开包装盒就能在零售店完成 iPhone 系统更新的设备。

    彭博社编辑 Mark Gurman 描述这款设备酷似桌垫,零售店将 iPhone 的包装盒放在上面后即可唤醒盒内的 iPhone 进行自动更新。消息中提到苹果计划在今年底为所有门店安装这套系统。
  10. 淘宝部分用户可用微信支付

    近日,有网友发帖称在淘宝的支付页面出现了“微信扫码支付”的选项。

    淘宝官方工作人员对此表示,微信扫码支付功能还在逐步开放中,目前只针对部分用户开放,而且仅有部分商品支持这一支付方式。具体能否使用以页面显示为准。

    此外,微信扫码支付流程为:用户保存二维码,再用微信“扫一扫”功能支付。该功能以后可能也会普及。
  11. 惠普新品电脑无故黑屏遭近千人投诉 | 未来网

    惠普旗下的主打游戏类笔记本,新品上市仅半年、尚在质保期内的惠普暗影精灵9笔记本电脑,在购买数月后却频频出现无故黑屏问题,这让该电脑大量用户深受困扰。

    近期,数百名遭遇惠普暗影精灵9反复“黑屏”的用户自发组建了QQ群,参与维权。据群内部分用户透露,在对产品进行维修后,无故黑屏等问题仍存。

    目前,在多个名为“暗影精灵9翻车群”的QQ维权群内,1群人数500人(已满),2群371人,且近几日日均有二十余位“新人”入群。
  12. MemGPT,一种内存管理技术,通过虚拟上下文管理扩展了大型语言模型的上下文窗口,实现了处理长对话和文档分析任务的能力。