Skip to main content

黑洞资源笔记

  1. Prompt全景图,文中概述了自发布以来我们所看到的提示的主要主题,并重点介绍了有趣的示例。

    1.提示工程通过改变提示而不改变模型权重来控制LLM行为,出现了许多不同的提示方式。
    2.LangChain Hub汇聚了社区提示,支持发现、分享、迭代和调试提示。
    3.主要的提示类别包括:推理链提示、写作提示、SQL提示、头脑风暴提示、提取提示、RAG提示、微调LLM专用提示等。
    4.每种提示针对不同的使用场景和任务,如推理链提示可增强多步推理,写作提示改善创作,RAG提示利用外部知识。
    5.提示工程是一个快速发展的领域,不断有新提示出现,LangChain Hub致力于汇聚提示资源。
    6.开发者可以借鉴并扩展现有提示,也可以针对自己的任务和使用场景探索提示设计。
    7.提示工程将越来越重要,它使开发者可以轻松定制LLM行为,是LLM应用的重要组成部分。
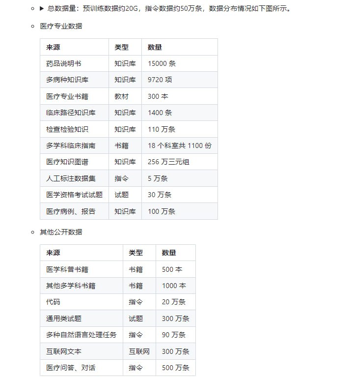
  2. WiNGPT:基于GPT的医疗垂直领域大模型,旨在将专业的医学知识、医疗信息、数据融会贯通,为医疗行业提供智能化的医疗问答、诊断支持和医学知识等信息服务,提高诊疗效率和医疗服务质量。

    核心功能:
    医学知识问答:可以回答关于医学、健康、疾病等方面的问题,包括但不限于症状、治疗、药物、预防、检查等。
    自然语言理解:理解医学术语、病历等医疗文本信息,提供关键信息抽取和归类
    多轮对话:可扮演各种医疗专业角色如医生与用户进行对话,根据上下文提供更加准确的答案。
    多任务支持:支持32项医疗任务,八大医疗场景18个子场景。

    模型架构:基于Transformer的70亿参数规模大语言模型, 采用RoPE相对位置编码、SwiGLU激活函数、RMSNorm,训练采用Qwen-7b1作为基础预训练模型。

    主要特点:
    高准确度:基于大规模医疗语料库训练,具有较高的准确率和较低的误诊可能性。
    场景导向:针对不同的医疗场景和真实需求进行专门优化和定制,更好的服务应用落地。
    迭代优化:持续搜集和学习最新的医学研究,不断提高模型性能和系统功能。

    WiNGPT2 | 下载地址:WiNGPT2-7B-Base | WiNGPT2-7B-Chat
  3. 人工智能驱动的播客、视频转文本和字幕工具

    备忘录支持 macOS Silicon、macOS Intel、Windows。可在线和本地音视频文件转换,本地转换支持MP4、MP3、AAC、M4A等常见音视频格式,上传为文本前无需转换格式。本地字幕目前支持 SRT 和 VTT 格式。

    MemoAI | #工具
  4. Sirius Scan | #工具

    该框架围绕四个通用漏洞识别概念构建:漏洞数据库、网络漏洞扫描、基于代理的发现和自定义评估器分析。Sirius 希望通过将这些功能与易于使用的界面结合起来,推动行业发展。

    该系统由以下服务组成:

    Mongo:用于存储数据的NoSQL数据库。
    RabbitMQ:用于管理服务之间通信的消息代理。
    Sirius API:API 服务提供对 Mongo 中存储的数据的访问。
    Sirius Web:Web UI,允许用户查看和管理他们的数据管道。
    Sirius Engine:管理数据管道执行的引擎服务。
  5. The WebLatex:提供了一种完整的Overleaf替代方案,集成了VSCode编辑器、Git支持、GitHub Copilot、Grammarly/LanguageTool拼写与语法检查、以及实时协作支持
  6. iPhone15Pro被曝生产成本523美元

    根据外媒报道,苹果 iPhone 15 Pro Max 的物料成本为 558 美元(当前约 4079 元人民币),零部件成本占比为 47%,相比较 iPhone 14 Pro Max 高出 12%。

    这份拆解报告由日本 Fomalhaut Techno Solutions 得出,认为 iPhone 15 Pro Max 的屏幕成本比前代高出 10%、钛金属边框成本高出 43%,A17 Pro 芯片的成本比 A16 Bionic 贵了 27%;长焦相机及其四棱镜系统的价格也比其前代高出 3.8 倍。

    iPhone 15 系列中的其他型号也同样昂贵,iPhone 15 Pro 的生产成本为 523 美元,比去年同期上涨了 8%。iPhone 15 Plus 售价为 442 美元,比 iPhone 14 Plus 高出约 10%;iPhone 15 被认为成本变化最大,其物料清单为 423 美元,比 iPhone 14 贵约 16%。(IT之家)
  7. 微软推出 Arm 咨询服务,帮助开发者开发基于 Windows Arm 的应用程序 | 详文

    微软刚刚为 Windows 开发人员推出了一项新的免费计划,为需要将 Windows 应用适配 Arm 处理器的开发者提供帮助,该计划名为 Arm 咨询服务(Arm Advisory Service)。
  8. 苹果开发新设备,免开盒更新 iPhone 系统

    为了让用户拿到手机后第一时间体验最新版的系统,苹果打造了一款可不拆开包装盒就能在零售店完成 iPhone 系统更新的设备。

    彭博社编辑 Mark Gurman 描述这款设备酷似桌垫,零售店将 iPhone 的包装盒放在上面后即可唤醒盒内的 iPhone 进行自动更新。消息中提到苹果计划在今年底为所有门店安装这套系统。
  9. 淘宝部分用户可用微信支付

    近日,有网友发帖称在淘宝的支付页面出现了“微信扫码支付”的选项。

    淘宝官方工作人员对此表示,微信扫码支付功能还在逐步开放中,目前只针对部分用户开放,而且仅有部分商品支持这一支付方式。具体能否使用以页面显示为准。

    此外,微信扫码支付流程为:用户保存二维码,再用微信“扫一扫”功能支付。该功能以后可能也会普及。
  10. 惠普新品电脑无故黑屏遭近千人投诉 | 未来网

    惠普旗下的主打游戏类笔记本,新品上市仅半年、尚在质保期内的惠普暗影精灵9笔记本电脑,在购买数月后却频频出现无故黑屏问题,这让该电脑大量用户深受困扰。

    近期,数百名遭遇惠普暗影精灵9反复“黑屏”的用户自发组建了QQ群,参与维权。据群内部分用户透露,在对产品进行维修后,无故黑屏等问题仍存。

    目前,在多个名为“暗影精灵9翻车群”的QQ维权群内,1群人数500人(已满),2群371人,且近几日日均有二十余位“新人”入群。
  11. MemGPT,一种内存管理技术,通过虚拟上下文管理扩展了大型语言模型的上下文窗口,实现了处理长对话和文档分析任务的能力。