Skip to main content

黑洞资源笔记

  1. 一个工具资料性网站:Epistolae: Medieval Women’s Latin Letters,哥伦比亚大学的Dr. Joan Ferrante和她的团队收录了中世纪女性的来往书信,全部翻译成英文,与拉丁语原文对照,而且全部免费浏览。

    鉴于很多历史都是男性角度记载的,因此中世纪幸存下来的女性书信对于多维度展现历史显得尤为重要。虽然书信通常是口述给抄写员的,因此不一定是女性的原话,但这些书信为我们提供了重要的视角,让我们了解女性在中世纪社会中的角色、她们的思想以及她们如何将书信写作作为实现目标的工具。
  2. phET:由美国科罗拉多大学物理系所设计发展的一套互动教学系统。

    教学内容不限于物理,也包含了很多地球科学、化学、数学等主题,同时也有初高中学生所能学习的实验,提供多种语言教材资源和各类互动教学课件的下载
  3. 中世纪教会研究的互联网资源 | link

    向全世界提供高质量的神学材料,从而为圣经教师和牧师提供在各自国家传播福音所需的资源。这是通过以下方式实现的:

    1.与作者和出版商合作,对稀有和绝版的神学书籍和文章进行数字化和上传。现在有超过 45,000 篇文章可供免费下载。
    2.为神学院学生和牧师提供详细的参考书目。
    3.提供由七个网站组成的单一交叉链接资源,统称为“网络神学”。
  4. Unity 用户社区 B.U.G. 宣布解散

    由于 Unity 近日宣布的新收费模式所引发的众怒,历史悠久并拥有大量资深 Unity 专家的 Unity 用户小组 B.U.G.(Boston Unity Group)宣布于 9 月 27 日星期三正式关闭。

    B.U.G. 社区官方在公告中提到:他们对 Unity 公司的信任与热情已经被消耗殆尽,现在的 Unity 已经不再是 2010 年夏天,B.U.G. 刚刚成立时所认识的那家公司。
  5. Google 播客将停用并迁移至 YouTube Music

    9 月 26 日,YouTube 通过官方博客宣布,Google 将于 2024 年停用派生自 Google 应用的 Google 播客服务,相关体验和功能后续将集成至 YouTube Music 应用并继续向用户免费开放。

    Google 在博文中也援引了数据分析机构 Edison 的报告,称目前美国地区每周活跃的播客用户中约有 23% 是 YouTube 的活跃用户,相比之下仅 4% 的听众选择 Google 播客,此举也能更好地为用户整合音视频体验。在随即发送给相关用户的邮件中 Google 还补充,在接下来的几个月内 YouTube Music 将在全球范围内支持播客功能,届时 Google 会推出一系列工具帮助用户将订阅的播客节目从 Google 播客转移到 YouTube Music 或导出至其他播客服务和应用中。

    此外,YouTube 近期也向部分地区的 Premium Lite 订阅用户发送邮件称 YouTube 将于 10 月 23 日后不再提供 Premium Lite 订阅业务,Premium Lite 于 2021 年在部分欧洲地区上线,相比 YouTube Premium,该方案以相对较低的价格提供不包含 YouTube Music 在内的 YouTube 订阅体验,包括无广告观看。YouTube 表示 Premium Lite 订阅本此调整仅面向部分地区,未来 YouTube 将继续探索该订阅服务的更多可能性;近期 Premium Lite 已在泰国地区上线。
  6. Apple 推出全球开发者资源 | 原文

    9 月 26 日,Apple 宣布推出 Meet with Apple Experts 开发者资源,帮助全球 Apple 开发者社区发现并参与课程、研讨会、实验室、一对一咨询等体验。Meet with Apple Experts 初期提供超过 50 个课程、研讨会和咨询项目,并将持续提供线上和线下活动,开发者也可借助该平台和 Apple 专家直接沟通,获取洞见、支持和反馈;Meet with Apple Experts 同时也为所有开发者提供在各时区、通过各种语言举行的课程、实验室、研讨会和挑战赛,开发者即日起可报名参与多种主题的课程,深入探索 iOS 17、iPadOS 17、watchOS 10、visionOS,了解如何针对最新发布的硬件产品优化 app 和游戏。注册 Apple 开发者、Apple Developer Program 和 Apple Developer Enterprise Program 的现成员可访问 developer.apple.com/experts 进一步了解可参与的最新课程、实验室和特别活动的信息。

    据了解,除了 Meet with Apple Experts,Apple 还为开发者提供了众多额外的开发工具和资源,包括各种先进工具与端到端支持,协助开发者构建、测试、营销和发行应用;同时内容丰富的免费工具与框架套件、Apple 开发者学院、企业家培训营、App 加速器和 Swift Student Challenge 等项目,以及「人人能编程」和 Swift Playgrounds 等开放工具,也确保所有人都能平等、方便地获取编程技术资源。
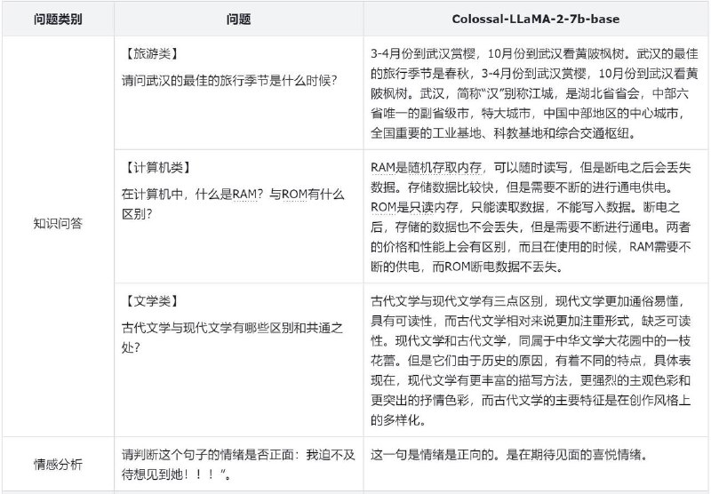
  7. 一个比较不错的中文大模型解决方案,代码完全开源,无商用限制。

    近日,Colossal-AI 团队充分利用了 LLaMA-2 的基础能力,采用高效的训练方法,仅使用约 8.5B token 数据、15 小时、数千元的训练成本,成功构建了性能卓越的中文 LLaMA-2,在多个评测榜单性能优越。

    相较于原始 LLaMA-2,在成功提升中文能力的基础上,进一步提升其英文能力,性能可与开源社区同规模预训练 SOTA 模型媲美。

    该项目在 GitHub 完全开源了全套训练流程、代码及权重,无商用限制,并提供了一个完整的评估体系框架 ColossalEval,以实现低成本的可复现性。

    不仅如此,相关方案还可迁移应用到任意垂类领域,以及从头预训练大模型的低成本构建。

    开源代码与权重 | 博客详文