Skip to main content

黑洞资源笔记

  1. Unity 用户社区 B.U.G. 宣布解散

    由于 Unity 近日宣布的新收费模式所引发的众怒,历史悠久并拥有大量资深 Unity 专家的 Unity 用户小组 B.U.G.(Boston Unity Group)宣布于 9 月 27 日星期三正式关闭。

    B.U.G. 社区官方在公告中提到:他们对 Unity 公司的信任与热情已经被消耗殆尽,现在的 Unity 已经不再是 2010 年夏天,B.U.G. 刚刚成立时所认识的那家公司。
  2. Google 播客将停用并迁移至 YouTube Music

    9 月 26 日,YouTube 通过官方博客宣布,Google 将于 2024 年停用派生自 Google 应用的 Google 播客服务,相关体验和功能后续将集成至 YouTube Music 应用并继续向用户免费开放。

    Google 在博文中也援引了数据分析机构 Edison 的报告,称目前美国地区每周活跃的播客用户中约有 23% 是 YouTube 的活跃用户,相比之下仅 4% 的听众选择 Google 播客,此举也能更好地为用户整合音视频体验。在随即发送给相关用户的邮件中 Google 还补充,在接下来的几个月内 YouTube Music 将在全球范围内支持播客功能,届时 Google 会推出一系列工具帮助用户将订阅的播客节目从 Google 播客转移到 YouTube Music 或导出至其他播客服务和应用中。

    此外,YouTube 近期也向部分地区的 Premium Lite 订阅用户发送邮件称 YouTube 将于 10 月 23 日后不再提供 Premium Lite 订阅业务,Premium Lite 于 2021 年在部分欧洲地区上线,相比 YouTube Premium,该方案以相对较低的价格提供不包含 YouTube Music 在内的 YouTube 订阅体验,包括无广告观看。YouTube 表示 Premium Lite 订阅本此调整仅面向部分地区,未来 YouTube 将继续探索该订阅服务的更多可能性;近期 Premium Lite 已在泰国地区上线。
  3. Apple 推出全球开发者资源 | 原文

    9 月 26 日,Apple 宣布推出 Meet with Apple Experts 开发者资源,帮助全球 Apple 开发者社区发现并参与课程、研讨会、实验室、一对一咨询等体验。Meet with Apple Experts 初期提供超过 50 个课程、研讨会和咨询项目,并将持续提供线上和线下活动,开发者也可借助该平台和 Apple 专家直接沟通,获取洞见、支持和反馈;Meet with Apple Experts 同时也为所有开发者提供在各时区、通过各种语言举行的课程、实验室、研讨会和挑战赛,开发者即日起可报名参与多种主题的课程,深入探索 iOS 17、iPadOS 17、watchOS 10、visionOS,了解如何针对最新发布的硬件产品优化 app 和游戏。注册 Apple 开发者、Apple Developer Program 和 Apple Developer Enterprise Program 的现成员可访问 developer.apple.com/experts 进一步了解可参与的最新课程、实验室和特别活动的信息。

    据了解,除了 Meet with Apple Experts,Apple 还为开发者提供了众多额外的开发工具和资源,包括各种先进工具与端到端支持,协助开发者构建、测试、营销和发行应用;同时内容丰富的免费工具与框架套件、Apple 开发者学院、企业家培训营、App 加速器和 Swift Student Challenge 等项目,以及「人人能编程」和 Swift Playgrounds 等开放工具,也确保所有人都能平等、方便地获取编程技术资源。
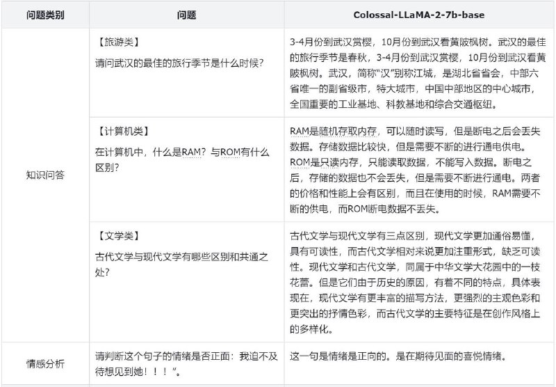
  4. 一个比较不错的中文大模型解决方案,代码完全开源,无商用限制。

    近日,Colossal-AI 团队充分利用了 LLaMA-2 的基础能力,采用高效的训练方法,仅使用约 8.5B token 数据、15 小时、数千元的训练成本,成功构建了性能卓越的中文 LLaMA-2,在多个评测榜单性能优越。

    相较于原始 LLaMA-2,在成功提升中文能力的基础上,进一步提升其英文能力,性能可与开源社区同规模预训练 SOTA 模型媲美。

    该项目在 GitHub 完全开源了全套训练流程、代码及权重,无商用限制,并提供了一个完整的评估体系框架 ColossalEval,以实现低成本的可复现性。

    不仅如此,相关方案还可迁移应用到任意垂类领域,以及从头预训练大模型的低成本构建。

    开源代码与权重 | 博客详文
  5. AutoGen 是一个框架,由微软、宾夕法尼亚州立大学和华盛顿大学的合作研究提供支持。允许使用多个代理来开发 LLM 应用程序,这些代理可以相互对话来解决任务。

    AutoGen 代理是可定制的、可对话的,并且无缝地允许人类参与。他们可以采用 LLM、人力投入和工具组合的各种模式运作。

    AutoGen 可以轻松构建基于多代理对话的下一代 LLM 应用程序。它简化了复杂的LLM工作流程的编排、自动化和优化。它最大限度地提高了 LLM 模型的性能并克服了它们的弱点。
    它支持复杂工作流程的多种对话模式。借助可定制和可对话的代理,开发人员可以使用 AutoGen 构建各种涉及对话自主性、代理数量和代理对话拓扑的对话模式。
    它提供了一系列具有不同复杂性的工作系统。这些系统涵盖各种领域和复杂性的广泛应用。他们演示了 AutoGen 如何轻松支持不同的对话模式。
    AutoGen 提供了直接替代openai.Completion或openai.ChatCompletion作为增强的推理 API。它允许轻松的性能调整、API 统一和缓存等实用程序以及高级使用模式,例如错误处理、多配置推理、上下文编程等。

    AutoGen | #框架
  6. 一款开源的二进制文件比较工具,可以帮助漏洞研究人员和工程师快速找到反汇编代码中的差异和相似之处。

    借助 BinDiff,研究人员可以识别并隔离供应商提供的补丁中漏洞的修复。它还可用于在同一二进制文件的多个版本的反汇编之间移植符号和注释。这使得跟踪随时间的变化变得更加容易,并允许组织保留分析结果并实现二进制分析师之间的知识转移。

    BinDiff | #工具
  7. 现代化的轻量跨平台 Redis 桌面管理工具

    特征
    基于 Webview 构建,没有嵌入式浏览器
    更优雅的UI和可视化布局
    多语言支持
    方便的数据查看和编辑
    更多功能正在持续开发中...

    Tiny RDM | #工具
  8. Smart Agent 是一个开放源代码的项目,为您提供一整套完善的库,用以解构复杂任务并调度 toolkit 中的函数。

    该项目采用一种通用的 Agent 设计思路,将复杂任务处理的流程概括为:任务规划(Planner)→ 函数调度(Distributor)→ 函数执行(Worker)→ 结果整合(Solver)。

    特点:
    工具箱: 该项目包含一个名为real_world的模块,其中定义了toolkit,内置各种完全自定义的工具。
    模型易用性: agent和操作者的分离的思想,将模型部署为restful api,需要的时候才会去调用接入llm的api接口。
    记忆: 提供memory和flash mind两个模块,分别用于长期和短期记忆。(TO DO)