坐在电脑前半个多小时就感觉到心脏不舒服,跟长期熬夜有关系吗?
黑洞资源笔记
-
- 初代 Chromecast 停止支持
Google宣布结束初代 Chromecast 的技术支持,这款设备发布于 2013 年,至今已推出 10 年之久,上次系统更新还是在去年底的一次常规安全更新。Google 表示虽然未来不会再为这款设备提供相应支持,但持有该设备的用户仍可正常使用其功能。
值得一提的是,初代 Chromecast 实际上是基于难产的 Nexus Q 项目的遗产所打造,相对于 Nexus Q 原计划 299 美元的高昂售价,初代 Chromecast 仅 35 美元的亲民价格使其备受消费者的亲耐。另一个有趣的细节是,初代 Chromecast 的型号为 H2G2-42,而这个编号是著名科幻小说《银河系漫游指南》中关于人生、宇宙和一切事物意义的终极答案。 -
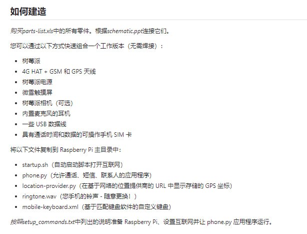
- DIY一个开源手机 | OURS-project
-
-
- Building Secure and Reliable Systems,构建安全可靠的系统 - 一本由Google编写的书 | #电子书
本书分享了Google在大规模构建安全系统的经验。
本书专注于将安全性和可靠性直接整合到软件和系统生命周期中,既突出保护系统并保持其可靠的技术和实践,也说明这些实践如何相互交互。
这本书的目标是让你从专业安全性和可靠性的实践者那里提供关于系统设计、实施和维护的洞察。 - NVIDIA英伟达推出Grace Hopper 超级芯片 ,应该是为了纪念Grace Hopper。可能很多人不知道,Bug这个词就是Grace Hopper创造的。
Grace Hopper,1906年出生在纽约,是一位性格坚毅,有着深厚数学和物理背景的女性。她在耶鲁大学获得了数学和物理学博士学位,然后投身于美国海军,成为一名海军后备军官。这样的经历使她具备了扎实的理论基础,也培养了她坚韧不拔的军人品质。耶鲁有个本科生院在2017年改以她命名;以及GHC,一个服务于计算机领域的女性的会议。现在很多大公司都会赞助并参加。
在二战后期,Hopper博士开始研究自动计算机。她曾在哈佛大学的计算实验室工作,参与了世界上第一台大型计算机“哈佛马克一号”的研制工作。她的工作成果不仅使得计算机程序更易于编写和理解,还促使了编程语言的发展。其中,最具影响力的贡献无疑是她发明了第一款编译器,从而推动了第一种高级编程语言COBOL的诞生。
讲到“Bug”,这个词在计算机领域中的用法,是由Hopper首创的。故事是这样的——在1947年9月9日,当时Hopper和她的团队在检查“哈佛马克二号”计算机出现问题的时候,发现了一只飞蛾堵塞在其中一个继电器里。因此,她们把这只飞蛾从机器中移除,并记录下了这个事件,从而把导致计算机出现问题的因素称为“Bug”。这个词后来在计算机科学中广为流传,成为了我们今天常说的软件或硬件错误的代名词。
Grace Hopper -
- 《Everything You Always Wanted To
Know About Mathematics (But didn’t even know to ask)》你一直想了解的所有关于数学的知识(但你甚至不知道该问什么)
这是卡内基·梅隆大学Brendan Sullivan的一本数学入门书,将引导你进入抽象数学世界和证明写作的旅程。| #电子书 -
-