黑洞资源笔记
-
-
-
- 如何使用 OpenAI 的 GPT-4 从头开始创建 3D 游戏? | 详文
- 三星实验室的MegaPortraits使用新的神经架构,从中等分辨率的视频和高分辨率的图像中产生高质量的动态头像。
- Pocketpy 为嵌入游戏引擎而设计的Python解释器。
这是一个C++实现的轻量级的Python解释器,包含一个编译器和基于字节码的虚拟机,以及交互式命令窗的实现。
所有功能均集成在单个头文件pocketpy.h中,不包含外部依赖项可以很方便地嵌入应用,立刻拥有执行Python代码的能力。 -
- Transformers.js,在浏览器中运行Transformers | github
本项目目前支持BERT、ALBERT、DistilBERT、T5、T5v1.1、FLAN-T5、GPT2、BART、CodeGen、Whisper、CLIP、Vision Transformer和VisionEncoderDecoder模型,用于各种任务,包括:屏蔽语言建模、文本分类、文本到文本生成、翻译、摘要、问答、文本生成、自动语音识别、图像分类、零样本图像分类和图像到文本。 -
- Hofstadter:一种深奥的编程语言,具有并发、正则表达式和 Web 请求。
-
-
-
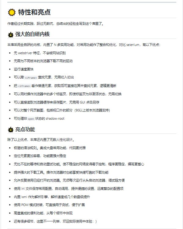
- 基于python的网页自动化工具。既能控制浏览器,也能收发数据包。可兼顾浏览器自动化的便利性和requests的高效率。功能强大,内置无数人性化设计和便捷功能。语法简洁而优雅,代码量少
DrissionPage | 演示 | 文档 | #工具 -
- 用 ChatGPT 开放的 API 接口可以做哪些自研工具?| 知乎问答
-
- 有代码的话本地搭建一个 ChatGPT 可行吗?| 知乎问答
- 一个使用GPT-3.5的AI,它可以安装包、编写代码、运行它、自我调试、写入文件并部署代码。完全自动化。| youtube