Skip to main content

黑洞资源笔记

  1. BBC:世界上第一枚3D打印的火箭即将在美国的佛罗里达州发射。

    “Terran 1”是由“相对论空间”(Relativity Space)运用3D打印技术、人工智能和机器人在60天内建造完成,这家太空公司已经和美国国家航空航天局(NASA)签约,会在未来的任务中发射一枚小型卫星。
  2. 一个AI新玩具ChatHub

    1. 作为chatbot聚合客户端,可以在一个窗口里面比较多个结果,找到最满意的答案。目前支持ChatGPT和New Bing,据说后面也会集成Google Bard和文心一言等
    2. 可以在 Chrome 里面使用New Bing, 不用再开 2 个浏览器了
    3. 支持代码高亮,对程序员更友好

    使用方法&3个小测评→ @starzqeth
  3. 一款基于 P2P 的智能镜像和文件分发工具。

    它提供了高效、稳定、安全的基于 P2P 技术的文件分发和镜像加速系统,能够提高大规模文件传输的效率和速率,最大限度地利用网络带宽,适用于应用分发、缓存分发、日志分发和镜像分发等领域。

    Dragonfly2 | #工具
  4. 一款开源的SQL替代品、结构化编程语言:SPL | #替代品

    该语言针对 SQL 的各类短板进行优化,开发了以下这些功能:

    - 独立于数据库的轻量级计算能力;
    - 支持有序计算和分步计算;
    - 直接读取多个数据库,实现混合数据计算;
    - 提供了大量的基础高性能算法(其中很多是业界首创)、高效的存储格式;
    - 与 Excel 结合,支持在 Excel 中使用 SPL 函数。

    语言提供了精心设计、异常丰富的库函数,以及简单实用的语法,让大家在执行数据批量处理工作时,能够更加得心应手。

    此外,项目中配套了颇为详细的中文教程,开发者可跟着动手学习一些关于数据库、数据处理等大数据相关知识。
  5. fsys.app:基于 gpt-3.5 的翻译服务(付费的)。

    使用 ChatGPT API 制作原文书的双语对照版本,平均一本书仅需 30 分钟。线上一条龙完成搜书、翻译、制作流程。
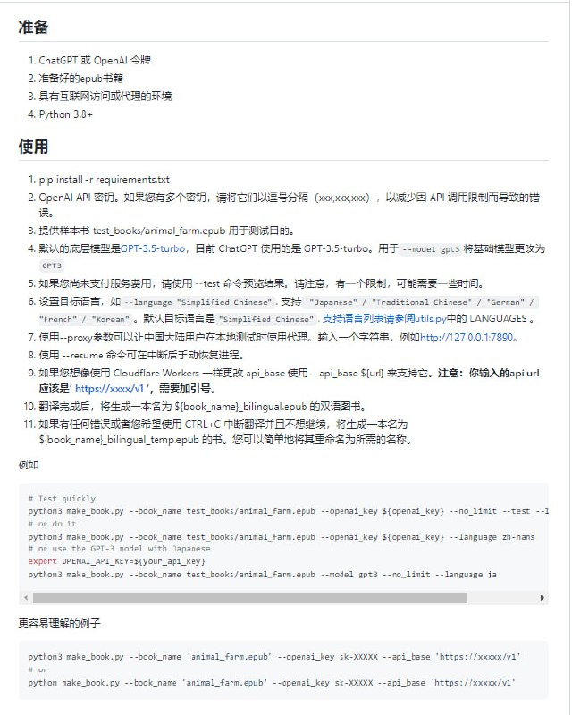
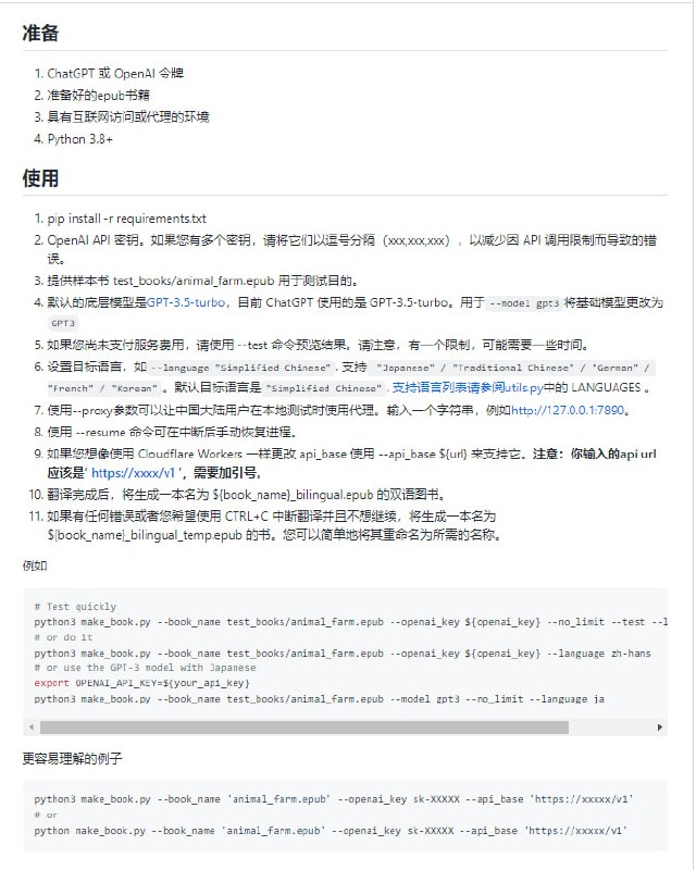
  6. bilingual_book_maker 是一个人工智能翻译工具,它使用 ChatGPT 来帮助用户创建多语言版本的 epub 文件和书籍。此工具专为翻译已进入公共领域的 epub 书籍而设计,不适用于受版权保护的作品。

    项目地址 | #工具
  7. 我不知道这个频道的订阅群体除了一些程序员还有谁?只是自顾自发一些关于程序员的东西,也不知道有没有其他的受众想看什么内容。。。