15:30 · Mar 9, 2023 · Thu × 一个AI新玩具ChatHub1. 作为chatbot聚合客户端,可以在一个窗口里面比较多个结果,找到最满意的答案。目前支持ChatGPT和New Bing,据说后面也会集成Google Bard和文心一言等2. 可以在 Chrome 里面使用New Bing, 不用再开 2 个浏览器了3. 支持代码高亮,对程序员更友好使用方法&3个小测评→ @starzqeth
13:35 · Mar 9, 2023 · Thu × × 一款基于 P2P 的智能镜像和文件分发工具。它提供了高效、稳定、安全的基于 P2P 技术的文件分发和镜像加速系统,能够提高大规模文件传输的效率和速率,最大限度地利用网络带宽,适用于应用分发、缓存分发、日志分发和镜像分发等领域。Dragonfly2 | #工具
13:07 · Mar 9, 2023 · Thu × × 一款开源的SQL替代品、结构化编程语言:SPL | #替代品该语言针对 SQL 的各类短板进行优化,开发了以下这些功能:- 独立于数据库的轻量级计算能力;- 支持有序计算和分步计算;- 直接读取多个数据库,实现混合数据计算;- 提供了大量的基础高性能算法(其中很多是业界首创)、高效的存储格式;- 与 Excel 结合,支持在 Excel 中使用 SPL 函数。语言提供了精心设计、异常丰富的库函数,以及简单实用的语法,让大家在执行数据批量处理工作时,能够更加得心应手。此外,项目中配套了颇为详细的中文教程,开发者可跟着动手学习一些关于数据库、数据处理等大数据相关知识。
09:50 · Mar 9, 2023 · Thu × 近6万字的 AI Prompt 教程一份教你如何更好地使用 ChatGPT 和其他 AI 产品的免费教程。教程地址 | 项目地址 | 原文 | #教程
09:44 · Mar 9, 2023 · Thu × fsys.app:基于 gpt-3.5 的翻译服务(付费的)。使用 ChatGPT API 制作原文书的双语对照版本,平均一本书仅需 30 分钟。线上一条龙完成搜书、翻译、制作流程。
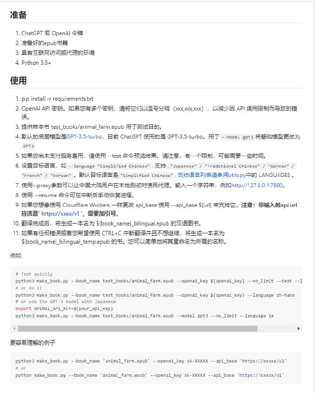
09:42 · Mar 9, 2023 · Thu × × bilingual_book_maker 是一个人工智能翻译工具,它使用 ChatGPT 来帮助用户创建多语言版本的 epub 文件和书籍。此工具专为翻译已进入公共领域的 epub 书籍而设计,不适用于受版权保护的作品。项目地址 | #工具
15:13 · Mar 7, 2023 · Tue × × Awesome ChatGPT API,整理了最近井喷式出现的各种基于 ChatGPT API,且允许配置自己的 API key 的工具和应用,也包含一些开发相关的资源