Skip to main content

黑洞资源笔记

  1. 马斯克欲在推特上线余额宝功能 :能购物,利息还高

    推特新老板埃隆·马斯克(Elon Musk)周三表示,他计划把推特打造成一个人们可以在这里购物,甚至提供货币市场账户的地方。这个计划有些像支付宝之前推出的余额宝。

    马斯克称,“现在我们可以说,好的,你的账户上有余额,你想把钱转给推特上的其他人吗?”马斯克假设道,“也许我们可以预先填充他们的账户,说好吧,我们给你10美元,你可以在推特的任何地方转账。”

    他解释说,如果人们想要“退出系统”,他们将能够转走他们的推特账户余额,只要他们为自己的推特账户绑定了认证银行账户。“下一步将是提供一个极具吸引力的货币市场账户,以便让用户获得极高的余额收益率。”马斯克称。他表示,这可能会使得推特增加“借记卡、支票等类似的东西”。

    需要指出的是,马斯克并没有保证会兑现这些财务计划,看起来他好像是在匆忙地进行头脑风暴。
  2. 苹果iOS16.1.1正式版发布;默认不再接受所有 AirDrop 隔空投送,避免被恶意骚扰

    据IT之家消息,苹果今日向 iPhone 用户推送了 iOS 和 iPadOS 16.1.1 更新(内部版本号:20B101),本次更新距离上次发布隔了 16 天。

    在最新的 iOS 16.2 (20C5043e) 测试版和 iOS 16.1.1 更中,移除了“对所有人 AirDrop”选项,目前仅国行机型有此调整:

    也就是说,现在你只能在“关闭 / 仅联系人 / 对所有人开放 10 分钟”三个选项中进行选择。经实测需要手动开启“对所有人开放 10 分钟”,而默认情况下均为“仅联系人能够 AirDrop”,避免在公众场所被骚扰
  3. Dropbox遭受网络钓鱼攻击,暴露客户和员工的电子邮件。

    威胁者获得了属于Dropbox开发人员的GitHub帐户的访问权限,该开发人员因网络钓鱼尝试而堕落。该受损的开发人员反过来为攻击者提供了对大约 130 个内部代码存储库的访问权限。Dropbox声称这些代码存储库没有连接到其核心应用程序,而是这些存储库包含修改后的第三方库,内部原型和其他内部工具。虽然存储库可能没有连接到其核心应用程序,但Dropbox确实承认,代码中存在一些纯文本秘密,包括API密钥和其他凭据,以及“属于Dropbox员工的数千个姓名和电子邮件地址”。| 详情
  4. 英语诗歌诵读要领(上)(王式仁教授)
    1. 英语的音准
    2. 英语元音的长度
    3. 英语的连读
    4. 英语的爆破音
    5. 初选作品诵读指导

    英语诗歌诵读要领(下)(王式仁教授)
    1.英语的词重音和句子重音
    2.英语的节奏
    3.英语的功能词
    4.英语的语调
    5.初选作品指导

    王式仁教授是北大外院著名英语语音专家,上下篇两个多小时讲座仔细听一下,会发现自己很多语音的发音口腔位置不到位甚至是错的,会有不少收获 | #英语
  5. 一款开源的轻量级社交平台,类似 Twitter 与 Tumblr。支持关注他人、发布推文、点赞分享内容、一键拉黑等操作。

    项目可自定制,注重隐私安全,移除了算法推荐内容机制,用户可按正常时间线浏览内容。自带管理后台,拥有多种丰富配置属性。

    GoToSocial | 文档
  6. AIGC(AI-Generated Content 人工智能生成内容)是当前 AI 领域最热门的话题之一。尤其是伴随着 Stable Diffusion、DALL-E 等代表的文本生成图像的跨模态应用涌现,AIGC 更是火爆出圈,广受关注。

    但是,高昂的硬件需求和训练成本仍严重阻碍着 AIGC 行业的快速发展。AIGC 应用的出色表现通常建立在 GPT-3 或 Stable Diffusion 等大模型之上,并针对特定下游任务和应用进行微调。

    如何更好、更快和更便宜地实现训练、微调 AIGC 模型,已成为 AIGC 商业化和应用爆发的最大痛点。

    近日,GitHub 上一款深度学习系统 Colossal-AI,开源了完整 Stable Diffusion 预训练和个性化微调方案,将预训练时间加速和经济成本降低 6.5 倍,个性化微调硬件成本降低 7 倍!

    借助此项目,普通开发者即可在个人电脑的 RTX 2070/3050 上,快速完成微调任务流程,让 Stable Diffusion 等 AIGC 模型触手可及。目前,该技术解决方案已在 GitHub 开源。

    此外,项目中有提供完整的中文教程,进一步降低学习门槛,让大家能更快上手开发

    Paper | Docs | Examples | Forum | Blog | Github
  7. 一款开源的视频与图像管理 Web 应用,基于 Go 编写,支持自部署,可将视频和图像按标签进行分类,以及信息提取与统计等功能。

    项目支持通过 Windows、macOS、Linux、Docker 等方式进行安装部署,并拥有多种 CSS 样式可供定制。

    Stash
  8. Meta裁员超11000名

    Facebook母公司META CEO马克·扎克伯格(Mark Zuckerberg)今日宣布,将对公司裁员13%,超过11000人将因此而离职。

    扎克伯格在信中说:“今天我要分享一些我们在Meta的历史上所做的最艰难的改变,我们已经决定将团队规模缩减约13%,并让更多的人参与进来。我们将有11000名优秀的员工离职。我们还将采取了一些额外的措施,通过削减可自由支配的开支,从而成为一家更精简,更高效的公司。”
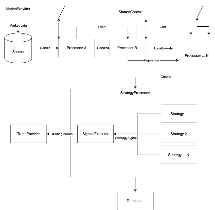
  9. 自动交易机器人,支持实时交易、回测、自定义策略等

    algo-trader 算法交易策略执行器和回测器的实现。 能够在本地回测策略,并通过经纪人API实时交易。它用 Python 编写,其当前堆栈由以下部分组成:

    MongoDB作为回测策略的后端数据存储
    tulipy -Tulip 指标的 Python 绑定。用于提供技术指标计算。
    ib_client (可选) - 用于与盈透证券网关通信的 Python 库。仅当你计划通过IB进行真实交易时才需要

    项目地址
  10. Higress 是基于阿里内部两年多的 Envoy Gateway 实践沉淀,以开源 Istio 与 Envoy 为核心构建的下一代云原生网关。Higress 实现了安全防护网关、流量网关、微服务网关三层网关合一,可以显著降低网关的部署和运维成本。

    官网 | 文档 | 博客