Skip to main content

黑洞资源笔记

  1. 机器学习系统:设计和实现

    主要讲解现代机器学习系统的设计原理和实现经验。

    该书覆盖编程接口、计算图基本构成、编译器前后端、模型部署、深度学习推荐系统、机器人系统等内容。

    GitHub | #机器学习
  2. BPF Compiler Collection (BCC):一个用于创建高效内核跟踪和操作程序的工具包,包括几个有用的工具和示例。 它利用了eBPF的能力。BCC使用C中的内核检测(并包括围绕LLVM的C包装器),以及Python和lua中的前端,让BPF程序更易于编写。 它适用于许多任务,包括性能分析和网络流量控制。

    BCC | #工具
  3. 一个用Go编写的静态HTML和CSS网站生成器。 它针对速度、易用性和可配置性进行了优化。 Hugo获取一个包含内容和模板的目录,并将它们呈现为一个完整的HTML网站。

    Hugo 依赖于 Markdown 文件和元数据的前端,我们可以从任何目录运行Hugo。Hugo可以在几分之一秒内渲染了一个中等大小的典型网站。 一个好的经验法则是,每条内容的渲染时间约为1毫秒。

    Hugo旨在适用于任何类型的网站,包括博客、翻滚和文档

    官网 | 论坛 | 文档 | 安装指南 | #生成器
  4. 字跳推出的自研Linux操作系统,广泛集成了字节跳动多年来在支撑海量业务和亿级并发上的系统技术经验。但没有开放下载,只能在字跳的云上使用。当然开放了源码,可以试试自己编译。

    与Debian 10官方软件包保持兼容,提供字节定制优化的5.4内核和自研组件,包括基础库、工具链、监控工具、系统软件等。由字跳提供系统维护和技术支持。

    veLinux | Github | #Linux
  5. reviewdog提供了一种将代码审核评论发布到代码托管服务(例如 GitHub)的方法,该方法可以轻松地与任何 linter 工具集成。它会校验 lint 工具的输出,如果发现与要审查的规范不同,则将它们作为评论发布。

    reviewdog 还支持在本地环境中运行以通过 diff 过滤 lint 工具的输出。

    项目地址
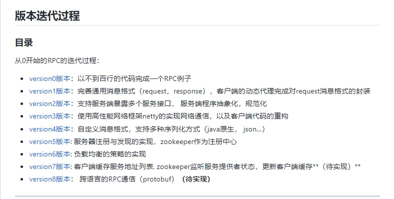
  6. 从零开始,手写一个RPC,跟随着这篇文档以及数个迭代版本的代码,由简陋到逐渐完备,让所有人都能看懂并且写出一个RPC框架。

    本文档与代码都是作者本人第一次手写RPC的心路历程,会有理解的偏差与代码上的不完善,但更是由于这样,有着与新手对同样问题的疑惑,也许会使新手更容易理解这样做的缘故是啥。

    MyRPCFromZero