Skip to main content

黑洞资源笔记

  1. 用于计算各种文本特性并用它们轻松分析数据集和模型的库

    这是一个简单的数据分析工具包,由以下组件组成:

    实现多种文本特征
    用于计算所有尺度数据的这些指标的工具(单个文本 -> 十亿令牌语料库)
    使用计算的特征的工具:
    -可视化和分析给定文本语料库上的特征分布
    -找出文本属性与模型性能之间的相关性。

    该工具包正在进行中,工具和分析仍在添加中。

    项目地址
  2. Java及其它源码的自动化批量重构,以跟上API更改、修复漏洞并提高代码质量。

    OpenRewrite 项目是 Java 和其他源代码的大规模重构生态系统,旨在消除整个工程组织的技术债务。该项目提供可扩展的自动化代码维护、最佳实践、漏洞修补、API 迁移、依赖管理等。

    文档 | 项目地址
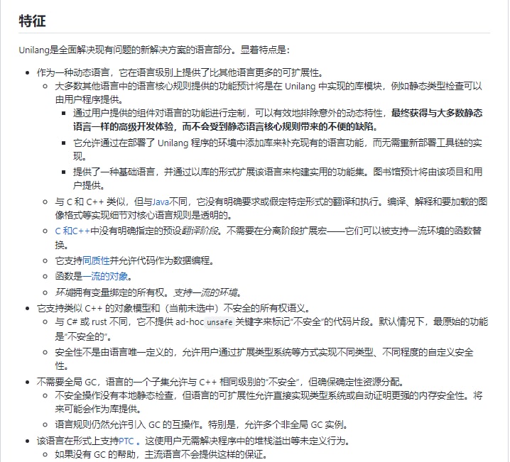
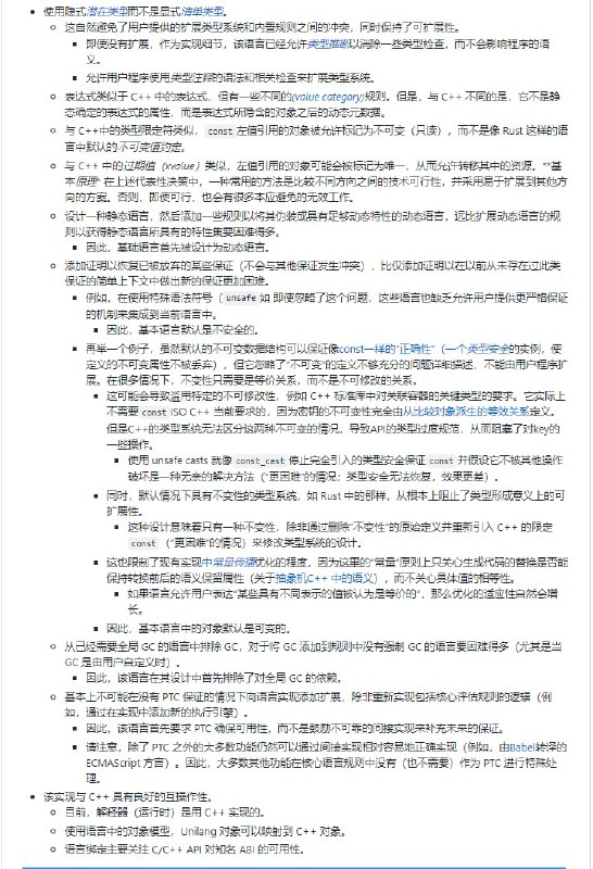
  3. Unilang 是一个通用的编程语言项目,旨在适应更有效、更灵活的桌面环境应用程序开发。

    为了保持通用性,Unilang 不提供 GUI 功能作为内置功能,而是通过库提供相关的 API。在目前的计划中,Unilang 将支持基于 Qt 的绑定库,以简化一些现有桌面应用程序项目的过渡。Unilang的语言设计保持了足够的抽象能力和可扩展性,未来可以直接实现GUI框架。

    unilang
  4. YATO,一个用于文本分析的开源 Python 库。特别是,YATO专注于序列标注和序列分类任务,包括广泛的基础 NLP 任务,例如词性标注、分块、NER、CCG 超标注、情感分析和句子分类。YATO可以通过用户友好的配置和集成 SOTA 预训练的语言模型,例如 BERT,来设计基于 RNN 和 Transformer 的特定模型。

    YATO是一个基于 PyTorch 的框架,可以灵活选择输入特征和输出结构。使用YATO设计神经序列模型完全可以通过配置文件进行配置,不需要任何代码工作。

    其之前的版本NCRF++已被 ACL 2018 接受为演示论文。基于NCRF++的深度实验报告被 COLING 2018 接受为最佳论文。

    与NCRF++相比, YATO的亮点在于对 Pre-trained Language Model 和句子分类任务的支持。

    YATO | #机器学习 #框架
  5. 窥探原理:手写一个JavaScript打包器

    作为一个前端开发人员,我们花费大量的时间去处理 webpack、gulp 等打包工具,将高级 JavaScript 项目打包成更复杂、更难以解读的文件包,运行在浏览器中,那么理解 JavaScript 打包机制就很必要,它帮助你更好的调试项目、更快的定位问题产生的问题,并且帮助你更好的理解、使用 webpack 等打包工具。
    在这章你将会深入理解 JavaScript 打包器是什么,它的打包机制是什么?解决了什么问题?如果你理解了这些,接下来的 webpack 优化就会很简单。| 详文

    答疑需要先关注再加微信,你们爱加不加,我只做推荐。别说我收了什么广告费,压根不认识