Skip to main content

黑洞资源笔记

  1. 一位开发者出了一款姿势参考神器 Pose Search,调整骨架姿势就能搜出一堆相应的参考图片,精细到每个关节,简直是画图辅助神器

    这位大佬的动物头部参考神器,也同样神奇又好用。

    评论区有动图

    试玩地址 | 动物头骨版
  2. 系列博客《Git数据库内幕》

    一共5篇,本博客系列将介绍Git的内部结构,以帮助提高工程系统的效率。

    第一部分讨论Git如何使用自定义压缩技术将其数据存储在包文件中。
    第二部分为探讨了Git提交历史作为数据库。
    第三部分为文件历史查询。
    第四部分为分布式同步。
    第五部分为可扩展性。

    Blog | #数据库
  3. JUCE 是一个开源的跨平台 C++ 应用程序框架,用于创建高质量的桌面和移动应用程序,包括 VST、VST3、AU、AUv3、AAX 和 LV2 音频插件和插件主机。

    JUCE 可以通过 CMake 轻松与现有项目集成,也可以通过Projucer用作项目生成工具,支持将项目导出为 Xcode(macOS 和 iOS)、Visual Studio、Android Studio、Code::Blocks 和 Linux Makefiles 为以及包含源代码编辑器。

    JUCE | #框架 | #C++
  4. EasyCV是一个涵盖多个领域的基于Pytorch的计算机视觉工具箱,聚焦自监督学习和视觉transformer关键技术,覆盖主流的视觉建模任务例如图像分类,度量学习,目标检测,关键点检测等。

    核心特性:

    📌SOTA 自监督算法

    EasyCV提供了state-of-the-art的自监督算法,有基于对比学习的算法例如 SimCLR,MoCO V2,Swav, Moby,DINO,也有基于掩码图像建模的MAE算法,除此之外我们还提供了标准的benchmark工具用来进行自监督算法模型的效果评估。

    📌视觉Transformers

    EasyCV聚焦视觉transformer技术,希望通过一种简洁的方式让用户方便地使用各种SOTA的、基于自监督预训练和imagenet预训练的视觉transformer模型,例如ViT,Swin-Transformer,Shuffle Transformer,未来也会加入更多相关模型。此外,我们还支持所有timm仓库中的预训练模型.

    📌易用性和可扩展性

    除了自监督学习,EasyCV还支持图像分类、目标检测,度量学习,关键点检测等领域,同时未来也会支持更多任务领域。 尽管横跨多个任务领域,EasyCV保持了统一的架构,整体框架划分为数据集、模型、回调模块,非常容易增加新的算法、功能,以及基于现有模块进行扩展。

    推理方面,EasyCV提供了端到端的简单易用的推理接口,支持上述多个领域。 此外所有的模型都支持使用PAI-EAS进行在线部署,支持自动伸缩和服务监控。

    📌高性能

    EasyCV支持多机多卡训练,同时支持TorchAccelerator和fp16进行训练加速。在数据读取和预处理方面,EasyCV使用DALI进行加速。对于模型推理优化,EasyCV支持使用jit script导出模型,使用PAI-Blade进行模型优化。

    项目地址 | #计算机视觉 #工具
  5. 一个用于Python的人类可读的正则表达式模块。Humre 为你处理 regex 语法,并创建 regex 字符串以传递给 Python 的 re.compile() 。发音为 "hum, ree"。

    它类似于Swift的regex DSL或Python regex的re.VERBOSE模式的一种高级形式。代码被阅读的次数远远多于编写的次数,因此冗长的Humre代码可能需要多花几秒钟的时间来编写,但由于更容易被阅读和理解,所以付出的代价更大。

    Humre | #正则表达式
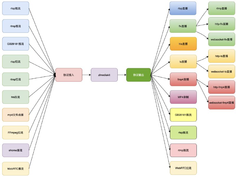
  6. 一个基于C++11的高性能运营级流媒体服务框架

    项目特点:
    1.基于C++11开发,避免使用裸指针,代码稳定可靠,性能优越。
    2.支持多种协议(RTSP/RTMP/HLS/HTTP-FLV/WebSocket-FLV/GB28181/HTTP-TS/WebSocket-TS/HTTP-fMP4/WebSocket-fMP4/MP4/WebRTC),支持协议互转。
    3.使用多路复用/多线程/异步网络IO模式开发,并发性能优越,支持海量客户端连接。
    4.代码经过长期大量的稳定性、性能测试,已经在线上商用验证已久。
    5.支持linux、macos、ios、android、windows全平台。
    6.支持画面秒开、极低延时(500毫秒内,最低可达100毫秒)。
    7.提供完善的标准C API,可以作SDK用,或供其他语言调用。
    8.提供完整的MediaServer服务器,可以免开发直接部署为商用服务器。
    9.提供完善的restful api以及web hook,支持丰富的业务逻辑。
    10.打通了视频监控协议栈与直播协议栈,对RTSP/RTMP支持都很完善。
    11.全面支持H265/H264/AAC/G711/OPUS。
    12.功能完善,支持集群、按需转协议、按需推拉流、先播后推、断连续推等功能。
    13.极致性能,单机10W级别播放器,100Gb/s级别io带宽能力。
    14.极致体验,独家特性
    15.谁在使用zlmediakit?
    16.全面支持ipv6网络

    ZLMediaKit | #框架 #C++