Alex Albert 正在征集 Opus 4.5 的反馈,用户们纷纷指出了使用中的痛点和改进建议:帖子

- 上下文限制频繁导致查询失败,界面空白,且离开页面后常丢失输入(Deedy)
- 模型偶尔过于急于下结论,忽略指令,且有时回答直觉化,缺乏严格核查
- 需要更强的“长上下文智能”,能提炼主题、战略方向,而非简单检索- UI体验欠佳,比如无法在会话中切换Sonnet和Opus,自动压缩功能不可控,浪费时间和资源
- 性能和成本问题,期望更快更便宜
- 代码生成时常忽视已有抽象,重复造轮子;合并冲突处理不够智能,导致等待CI失败
- 安全研究场景识别不足,拒绝分析恶意软件样本
- 记忆和上下文管理不理想,频繁重复说明,影响效率
- 功能期待:自动生成并保持最新的CLAUDE .md文档,异步渐进式压缩,支持视频输入
- 质量波动大,有时表现“迷糊”,甚至比旧版本Sonnet还差
- 期望下一个版本能更快推出,提升智能和稳定性

Opus 4.5 功能强大,用户体验和技术细节仍有不少提升空间。真正的挑战是如何在保持模型强度的同时,提升稳健性和实用性,减少“直觉式”错误,增强上下文理解和持续学习能力。只有这样,才能让AI成为日常工作中真正值得信赖的助手,而非偶尔拖后腿的“聪明伪专家”。
为什么真正的通用人工智能(AGI)不会实现?Tim Dettmers深刻剖析了这个被广泛误解的话题,指出当前关于AGI和超级智能的乐观预期忽视了计算的物理现实和资源限制。| blog

首先,计算是物理的。无论是数字计算还是生物大脑,信息处理都受到物理空间和能量的限制。即使是人类大脑的体积和能量消耗也达到了极限,数字计算面临着类似的瓶颈:算力增长已趋缓,尤其是GPU性能自2018年后几乎没有实质性突破。硬件优化空间有限,任何线性提升都需要指数级资源投入,这意味着简单的“规模化”已经难以继续带来突破。

其次,现有的AI架构如Transformer已经接近物理效率极限。虽然仍有细节改进空间,但这些改进效益递减,远不足以支撑AGI的爆发式进步。与此相对,AI的未来更可能是经济层面的扩散和实际应用的增多,而非某个单一超级智能模型的出现。

再者,AGI若真要实现,必须能完成所有人类能做的任务,包括复杂的物理操作。然而,物理世界的复杂性和数据采集成本极高,机器人在非结构化环境中表现远不及专用工业机器人,且经济效益不足以驱动大规模应用。

超级智能的概念更是基于“智能自我提升”的幻想,忽视了资源消耗和物理限制。即使有更聪明的系统,其持续自我改进也会因资源瓶颈和收益递减而受限,不会带来指数级飞跃。

最后,Dettmers指出,中美两国对待AI的策略截然不同:美国押注超级智能和“赢家通吃”,中国则注重AI在实际生产和生活中的广泛应用和经济效益。后者的路径更实际,也更可能塑造未来。

AGI和超级智能的神话源于对计算物理限制的忽视和思想上的空洞幻想。未来AI的真正价值在于如何实用地扩散和提升生产力,而非追逐虚无缥缈的超级智能。
在写报告或论文时,直接从 ChatGPT、DeepSeek 等 AI 平台复制的公式和表格常常在 Word、WPS 或 Excel 中显示乱码或格式错乱。

PasteMD
是一款专为解决这一痛点设计的效率工具。它常驻于系统托盘,能自动将剪贴板中的 Markdown 内容通过 Pandoc 转换成 DOCX 格式并插入 Word/WPS,智能识别 Markdown 表格并一键粘贴到 Excel,支持处理带公式的 Markdown 和网页富文本,极大提升了复制粘贴的准确度和效率。| #工具

主要功能包括:(演示效果见评论区)

- 全局热键一键粘贴 Markdown 到 Word/WPS,自动转换格式;
- 智能识别 Markdown 表格,自动粘贴到 Excel;
- 兼容主流 AI 网站的 Markdown 和网页内容复制;
- 支持公式转换,减少手动二次编辑;
- 托盘菜单灵活配置,支持通知、热键设置及日志查看;
- 支持 Windows 平台,使用简单,稳定高效。

适合科研工作者、学生和内容创作者使用,极大简化了从 AI 平台或 Markdown 编辑器复制内容到办公软件的流程。
有人花14个月跟踪5万条推文,逆向研究了Twitter算法,揭示了10个关键真相,颠覆了大多数“专家”的说法:帖子

1. 决定推文命运的是前47分钟。47分钟内无有效互动,推文基本死透。算法早早定调,之后的互动几乎无影响。你必须积极回复评论,保持活跃,才能让算法推你。

2. 点赞几乎没用。转发、评论、收藏、引用推文权重远超点赞。算法看重传播和对话,不是被动认可。想爆就得激发评论,制造争议和互动。

3. 线索帖(threads)不再吃香,2024年表现下降40%。人们不愿意看长串推文,长而值的单条推文更有效。故事型线索仍行得通,但“10条技巧”类线索已经过时。

4. 图片反而拉低互动率。虽然带图推文曝光多15%,但互动率低23%。图片让人停留但不参与,纯文字推文更能激发阅读和互动。除非是结果截图、私信或见证类图片,能提升可信度。

5. 钩子要藏在前40字符内(7-8个字)。前40字符钩子强的推文表现是钩子后置的3倍。开头7个字决定人们是继续看还是滑走,信息要直击痛点。

6. 发帖频率4-5条最佳,超过7条反而负增长。发太多推文互相竞争曝光,算法不喜欢同一账号刷屏。

7. 个人简介比单条推文更关键。具体、结果导向的简介转化率是模糊简介的4倍。简介是你的流量转化率,别当成可有可无的装饰。

8. 周末冷门反而有利。周末推文竞争少23%,活跃用户仅少12%,曝光机会更大。尤其是周日晚,人们预备新周,推文更易脱颖而出。

9. 负面内容互动高2.3倍,但“负面”吸粉,“正面”转化。60%问题导向内容拉新,40%解决方案内容促销,平衡才是王道。

10. 自己回复自己能提升34%表现。自评算评论,信号强,还能补充信息,别发完就走。

算法不是神秘魔法,而是人性规律的机器反映。理解并利用这些规律,不靠花哨工具和黑科技,也能赢得流量和变现。
构建智能数字灵魂从未如此简单。OpenSouls 是一个开源的灵魂引擎框架,旨在模拟人类思维中的决策、记忆、情感和驱动力,打造具备个性和自主性的 AI 代理。| #框架

它采用函数式的工作记忆和认知步骤设计,支持多模型接入,能实现持久化会话和背景计算,帮助开发者创建从游戏 NPC 到教育导师的多样化数字生命。

项目从设计理念到代码快照,都致力于让 AI 不只是聊天机器人,而是拥有真实情感和目标的“AI 灵魂”。

主要功能亮点:

- 以工作记忆和认知步骤为核心,实现可调试、可预测的 AI 思维流程
- 支持多模型集成,包含 OpenAI、Anthropic 等主流大模型
- 具备持久化状态和可恢复会话,保证连续交互体验
- 通过状态机管理多种行为模式,实现动态上下文感知
- 轻量化设计,去除认证和云依赖,支持完全本地运行
- 适合游戏开发、虚拟助手、教育工具等多场景应用

快速启动只需安装依赖、配置 OpenAI Key,即可本地运行,与数字灵魂进行互动,体验未来 AI 代理的无限可能。
一款超紧凑、高精度的工业机械臂,专注于传统自动化难以触及的极小空间内实现极致精准操作。该机械臂从硬件到软件均为定制设计,配备Harmonic Drive和maxon的工业组件,实现了卓越性能:帖子

- 重复定位精度优于0.001毫米
- 负载能力250克
- 最大伸展250毫米
- 总重量仅1.5公斤

这类轻巧精准的机械臂适合PCB组装、微焊接、异形零件的精准拾取放置,以及医疗和微型机器人领域,为自动化打开新天地。它不仅是数字上的突破,更代表了自动化向“更小、更轻、更精准”方向的深刻转变。

传统工业机械臂体积大、惯性高,难以胜任狭小空间高精度作业,而这款机械臂正好填补了这一空白。未来,类似技术可能引领自动化设备进入实验室、手术室甚至家庭车间,实现真正普及和多样化应用。

业界专家纷纷点赞其设计创新,关注其算法同步和成本优势,期待这类产品能推动自动化从“大型工厂”走向“微观世界”。正如一位评论指出,六自由度机械臂诞生已超45年,但真正普及仍待时日,这款作品或许是下一个里程碑。

这不仅是一台机械臂,更是一场自动化思维的革新——精准到微米级,轻盈到灵活自如,未来的工业和医疗自动化都将因它而变得触手可及。
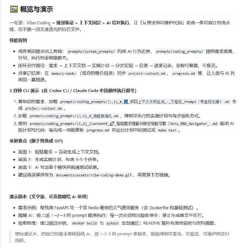
Vibe Coding 终极指南 V1.2

开发者在与 AI 搭档编程时,经常面临规划混乱、代码难维护的问题。Vibe Coding 是一个以规划为核心,结合系统提示词和模块化设计的终极 AI 编程工作流程,帮助你从想法到可维护代码,形成一条清晰可控的流水线。

它提供了丰富的提示词库,涵盖需求澄清、开发计划、代码实现、测试验收等全流程,确保 AI 不会失控,项目结构清晰且易于扩展。无论是 CLI 还是 VSCode 扩展,都能顺畅体验。

主要特点包括:

- 以规划驱动开发,避免 AI 自主引发混乱;
- 完善的系统级提示词集合,规范 AI 行为边界;
- 闭环交付流程,从需求到测试全覆盖;
- 共享记忆库,实现人机同步的项目上下文;
- 支持多种 AI 模型和环境,灵活高效。

适合开发者、团队和 AI 协同工作场景,助你打造可审计、可复盘、可持续的 AI 编程新体验。
极客时间2025年AI相关的训练营课程,可打包可单卖,有需要的朋友可以趁着双十二活动咨询

支持换课/回收正版课,加入会员免费学。办理联系 @ashbur_bot
Back to Top