Andrew Ng 推出“Agentic Reviewer”——一个能辅助论文评审的AI工具。灵感源于一位学生论文被拒6次,3年漫长反馈周期令人痛苦,所以想看看,AI能否打破这道时间瓶颈,帮助科研者更快迭代。| #论文 #工具

训练时,Agentic Reviewer在ICLR 2025评审数据上的表现令人振奋:
- 两位人类评审相关系数:0.41
- AI与人类评审相关系数:0.42

这意味着AI评审已接近人类水平。

它通过检索arXiv文献来支撑反馈,因此在AI等开源领域效果最好。虽然仍属实验性质,但这或许能彻底改变科研反馈的速度和质量。

多方讨论中,有人关心隐私、数据使用,有人提到AI评审可能导致投稿趋同,也有人期待未来AI能评估评审质量,甚至全链条自动化科研流程。更快的反馈循环不仅缩短时间,更能激发更深层次的创新和策略性投稿。

传统的同行评审耗时长、效率低,AI介入正好补上了“认知瓶颈”。未来,科研批判将成为人机协作的共享过程,既有人类的洞察,也有机器的规模和记忆。
系列教程:“Make A Language

20多篇博文,一步步教你用Rust编写一个新的编程语言“eldiro”,内容涵盖从解析器构建到代码执行的全过程,重点包括:
🌟从“Part Zero”开始搭建开发环境,逐步实现一个基本的解析器(Parser),并支持空白字符处理和变量定义。
🌟深入讲解语法结构,如代码块(Blocks)、函数定义与调用、绑定使用、回溯解析(Backtracking)等。
🌟引入更复杂的概念,如抽象语法树(Code Representations)、标记(Markers)、注释、事件处理和空白字符的作用。
🌟探讨程序的重构(Refactoring)、错误处理(Errors)、模块化组织(Crates)以及测试(Testing)等工程实践。
用Go语言实现MapReduce | 原文

“你有没有想过,谷歌是如何处理海量数据的?或者像Hadoop这样的系统是如何在后台工作的?其中的秘诀就是MapReduce——一种简单却强大的方法,通过将数据集拆分成更小的部分来处理巨大的数据。

在这篇文章中,我们将用Go语言构建我们自己的MapReduce系统。我基本上是在用Go实现谷歌那篇著名的论文!你可以在我的GitHub仓库中找到该论文的实现。”
cc-switch: 从供应商切换器到 AI CLI 一体化管理平台

统一管理 Claude Code、Codex 与 Gemini CLI 的供应商配置、MCP 服务器、Skills 扩展和系统提示词。

核心功能
供应商管理:一键切换 Claude Code、Codex 与 Gemini 的 API 配置
速度测试:测量 API 端点延迟,可视化连接质量指示器
导入导出:备份和恢复配置,自动轮换(保留最近 10 个)
国际化支持:完整的中英文本地化(UI、错误、托盘)
Claude 插件同步:一键应用或恢复 Claude 插件配置
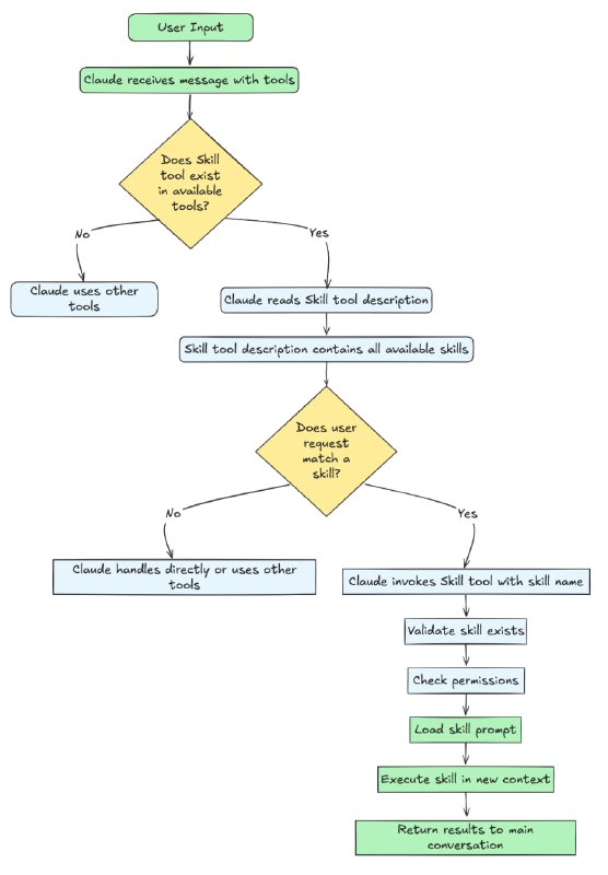
Claude Agent Skills 深度解析:基于第一性原理的提示工程架构

Claude 的 Agent Skills 构建了一种优雅的、以提示为核心的能力扩展体系。它通过“元工具 + 提示注入 + 上下文控制”的方式,实现了安全、灵活且可组合的智能代理行为定制,代表了 LLM 应用从“功能调用”向“认知引导”演进的重要方向。
1. 代数有助于问题解决。
2. 几何有助于视觉思维。
3. 微积分有助于理解变化。
4. 统计学有助于决策制定。
5. 数论有助于逻辑训练。
6. 线性代数有助于现代科学与工程。
7. 离散数学有助于计算机科学。
8. 微分方程有助于对现实世界建模。
9. 优化理论有助于智能规划。
10. 图论有助于网络化思维。
11. 集合论有助于结构化推理。
12. 练习有助于数学流畅性(数学技能的熟练掌握)。
13. 好奇心有助于在数学领域的终身学习。
MiroFlow是由MiroMind AI团队推出的一款开源高性能研究智能体框架,专注于多步互联网调研,尤其擅长未来事件预测等复杂任务。它集成了四大核心组件:MiroFlow框架本身、支持工具辅助推理的开源基础模型MiroThinker、拥有14.7万条优质训练数据的MiroVerse,以及保障训练稳定高效的MiroTrain/MiroRL训练基础设施。| #框架

这一框架以模块化设计和多层次子代理协同著称,支持包括GPT、Claude、Gemini、Qwen等多种模型和丰富工具(如语音转写、Python执行、文件读取、Google搜索等),实现复杂任务的高效执行。MiroFlow在多个权威基准测试中均名列前茅:如FutureX(未来事件预测)提升了GPT-5预测准确率11%,并在GAIA、HLE、BrowserComp及xBench-DeepSearch等测试中夺冠,彰显其领先的智能推理能力和稳定的并发处理性能。

值得一提的是,MiroFlow采用完全免费开源的技术栈,仅需一块RTX 4090显卡即可部署高效的研究智能体服务,极大降低了使用门槛和运营成本。同时,项目配备详细文档和快速入门指南,支持社区贡献,推动开放生态建设。

MiroFlow不仅是技术创新的典范,也为未来智能体的发展提供了可复制、可扩展的实践范式,展示了开放源代码在AI研究领域的巨大潜力和价值。
数据科学工作流程复杂,涉及规划、执行、验证和反思多个环节,单靠传统工具难以高效协作和持续优化。

Agentic Data Scientist 是一个基于多智能体架构的开源框架,利用 Google Agent Development Kit 和 Claude Agent SDK,实现了从智能规划到分阶段执行再到持续校验的闭环工作流。| #框架

它能自动拆解任务,迭代优化方案,结合先进的科学技能库和模型上下文协议工具接口,帮助数据科学家高效完成复杂分析任务。

主要功能包括:
- 自适应多智能体协同工作,迭代规划与执行保障质量;
- 任务分阶段管理,实时跟踪成功标准与进度;
- 集成 Claude 科学技能库,支持多种科学计算和数据处理;
- 文件管理与网络检索工具,方便数据导入与外部信息获取;
- 灵活部署,支持命令行快速启动,满足多场景需求。

适合需要系统化、多步骤数据分析的科研人员与工程师

从规划到总结,Agentic Data Scientist 用智能化分工和不断的自我校正,助力数据科学项目更高效、更可靠地推进。
在日常使用多款AI模型和工具时,频繁切换不同应用往往让效率打折。PyGPT 是一款开源的桌面AI助手,集成了GPT-5、GPT-4、Google Gemini、Anthropic Claude、xAI Grok等多种先进大语言模型,并支持多种本地和远程模型接口。

PyGPT功能强大,涵盖聊天对话、代码执行、文件管理、图像和视频生成、语音识别与合成、实时网络搜索、插件扩展等多种模式,真正实现“一站式”AI办公助手体验。支持Linux、Windows和Mac多平台,可使用OpenAI API Key,也支持本地模型,无需联网即可运行。

核心亮点包括:

- 多模型支持:OpenAI、Google、Anthropic、HuggingFace、Ollama等,灵活切换
- 聊天与文件结合:内置LlamaIndex支持,轻松查询本地文档、网页和多媒体
- 代码执行环境:集成IPython,支持Python代码本地运行
- 语音交互:支持语音输入识别和文本转语音,打造无障碍体验
- 强大插件体系:从文件管理、网络搜索,到社交媒体API调用功能丰富
- 多任务代理与专家系统:支持构建复杂AI工作流和自动化任务
- 图像和视频生成:集成DALL·E 3和Google Imagen,轻松创作多媒体内容

安装简单,支持二进制包、Snap安装和PyPi pip安装,也可从源码运行。适合开发者、研究人员及普通用户,助力提升AI使用效率和体验。
Media is too big
VIEW IN TELEGRAM
开发过程中,经常因为需求复杂、代码难维护、技术债务堆积而感到头疼。Every Marketplace 提供了一个专为 Claude Code 设计的插件市场,汇聚了工程师们分享的高效工作流插件。| #插件

其中的 Compounding Engineering 插件,帮助你将每一项开发工作都变得更简单、更有质量。它通过系统化的计划、执行和代码审查流程,让每个功能的开发不仅完成任务,更为后续工作积累经验和复用资源。

主要功能包括:

- 从功能描述自动生成详细的 GitHub issue,规划清晰的开发方案;
- 通过独立的 git 工作树和待办事项系统,有条不紊地执行开发计划;
- 多智能体代码审查,涵盖安全、性能、架构等多个维度,确保代码质量;
- 自动化任务分解和跟踪,帮助团队降低决策疲劳,提升协作效率;
- 支持快速安装和集成,适配多种开发环境。

这种“复利式工程”理念打破传统开发的技术债务螺旋,每完成一个功能都为下一个功能铺路,逐步打造高效、可持续的代码库和团队流程。
Andrej Karpathy 最近开发了一个名为“LLM Council”的网页应用,模拟ChatGPT界面,但背后运行着多个大型语言模型(LLM)共同协作回答问题。用户每次提问,系统会并行调用多款模型(如GPT-5.1、Gemini 3 Pro、Claude Sonnet 4.5、Grok 4),并让它们匿名互评、排名,最终由“主席模型”整合评论和回复,输出最终答案。| 帖子

这种多模型并行评议的方式不仅让人能直观对比不同模型的回答,更有趣的是看到它们彼此打分、互相认可甚至承认别的模型表现更优,这为模型评估提供了新思路。Karpathy观察到,模型间的评价有时与人类主观感受不完全一致,比如GPT-5.1虽然被频繁选为最有洞察力,但回答偏冗长;Gemini 3更简洁;Claude则相对简短甚至“吝啬”。这表明LLM集成的设计空间极大,值得深入探索。

社区反馈也非常热烈,大家分享了类似的开源项目、不同的评估策略和应用场景:
- 有人用多模型议会识别回答分歧,反复让模型自我纠错,提升答案质量;
- 有建议使用更细化的评分指标(准确度、清晰度、洞察力等)减少偏见;
- 有人把这种思路扩展到模拟专家咨询会、企业决策、甚至司法审判;
- 还有人强调实战中“快速交付”比无休止分析更重要;
- 多数认可多模型集成是提升AI可靠性和多样性的有效路径。

这也启示我们,AI不再是单一模型独奏,而更像是一个多元智慧的“议会”,通过协作、批判和融合,产生更全面、更精准的答案。未来,如何设计更优的“主席模型”决策机制、不同模型间的互动规范,以及更科学的评价体系,将成为AI应用的重要研究方向。
大家普遍认为谷歌会因为自家TPU芯片成本低,而把Gemini 3.0定价降到零。但经过博弈论分析,事实恰恰相反——谷歌有更强动力维持AI的高价,这背后隐藏着一个陷阱。| 帖子

首先,谷歌拥有廉价芯片,不用像OpenAI那样付“英伟达税”,理论上成本低一半,按常理会选择降价抢市场。但谷歌不打普通价格战,因为它还掌握着2000亿美元的搜索广告收入。

搜索模式是用户点链接和广告,几乎零成本且高利润;而AI模式是直接给答案,用户看完就走,谷歌赚不到广告钱,成本反而高。这就是“自我蚕食陷阱”——AI越智能、越便宜,用户越少搜索,谷歌高利润广告收入被蚕食。

这正是“创新者的窘境”:如果谷歌把AI价格降到零,无意中摧毁了自己这只“摇钱树”。所以,谷歌需要保持AI作为高价企业服务,至少在找到把广告嵌入聊天内容的方案之前。

最优策略是搭建“价格保护伞”:OpenAI因需支付英伟达高额成本,定价大约20美元/百万token。谷歌会利用这个高价锚点,只比OpenAI低10%,而非90%,借此保证巨额利润同时维持信息价值感。

此外,监管压力也不可忽视。若谷歌突然低价倾销,可能被视为掠夺性定价,遭到反垄断调查。保持高价能避免监管风险。

未来谷歌可能采取“双轨策略”:
一是Gemini Ultra保持高价,守护搜索广告的黄金地位;
二是Gemini Flash低价覆盖低端市场,击败小规模竞争者。

别指望谷歌免费放出类GPT-5级别的模型,AI定价不是芯片成本,而是守护2000亿美元广告帝国的战略选择。

AI不只是搜索的替代,谷歌能通过AI工作负载创造更多变现方式。真正的竞争不在价格,而是谁能打造最黏性的AI生态。监管、市场和技术的多重博弈,将决定AI商业模式的未来。
Back to Top