Smol训练手册:构建世界级大规模语言模型的秘诀 | #电子书 #手册 #机器学习

这是一本关于高效训练机器学习模型的指南,主要聚焦于小规模、高效训练方法。

该项目提供了具体的技巧和工具,以帮助在有限资源下进行快速实验和优化模型训练过程。

内容包括如何使用适当的硬件、调整超参数、优化数据管道、以及如何处理训练过程中的常见问题。
Fundamentals of Building Autonomous LLM Agents

本文详尽回顾了构建基于大型语言模型(LLM)的自主智能代理的核心架构与实现方法。传统LLM在处理现实复杂任务时存在记忆短暂、缺乏环境交互与动态规划能力等局限,本文旨在探讨如何设计具备感知、推理、记忆和执行能力的“agentic”LLM,提升其自动化复杂任务的能力并缩小与人类表现的差距。

文章首先明确了LLM代理的五大核心组件:

1. 感知系统:将环境输入(文本、图像、结构化数据等)转换为模型可理解的语义表示。多模态LLM(MM-LLM)通过视觉编码器和文本编码器融合信息,增强对图形界面和现实世界的理解。同时利用工具调用如网页搜索API、专业数据库接口等扩展感知能力。

2. 推理系统:采用任务分解(如DPPM并行规划)、多方案生成(链式思维CoT、思维树ToT、蒙特卡洛树搜索MCTS等)及反思机制(自我评估、错误分析、预判反思)实现动态规划和自适应调整,提升问题解决效率与鲁棒性。多代理系统通过分工合作(规划专家、反思专家、错误处理专家等)进一步提升系统性能和扩展性。

3. 记忆系统:结合短期记忆(上下文窗口内的信息维持)与长期记忆(外部知识库、检索增强生成RAG、数据库等),存储经验、流程、知识和用户信息,支持持续学习和个性化响应。面临上下文限制、数据冗余与隐私保护等挑战。

4. 执行系统:将内部决策转化为具体操作,涵盖工具调用、代码生成执行、GUI自动化操作及物理机器人控制等多模态动作,推动自然语言理解向实际任务自动化的落地。

5. 集成与协同:强调模块间的紧密协作与反馈闭环,保证感知-推理-记忆-执行的高效衔接,从而实现真正的自主智能行为。

本文还指出当前LLM代理在视觉感知精度、动态环境适应、错误恢复及实现成本等方面仍存在不足,呼吁未来研究聚焦于知识持续获取、自我纠错、一示范学习等方向,期待人机协同助推生产力十倍提升。
DeepLearning.AI推出一门全新的免费课程:大语言模型的微调与强化学习:后训练入门,由AMD AI副总裁Sharon Zhou主讲,现已开放学习。

后训练是将基础大语言模型(LLM)——即通过海量无标签文本训练预测下一个词的模型——转变为能听指令、表现可靠助手的关键技术。很多应用中,后训练能让原本只有80%成功率的演示变成稳定可用的系统。

课程涵盖五大模块,手把手讲解后训练全流程:监督微调、奖励建模、基于人类反馈的强化学习(RLHF),以及PPO、GRPO等技术。同时介绍LoRA技术,实现高效微调,无需重新训练全模型。还教你如何设计评估机制,在上线前后发现问题。

你将掌握:
- 通过监督微调和强化学习(RLHF、PPO、GRPO)调整模型行为
- 使用LoRA高效微调,节省计算资源
- 准备和合成训练数据,支持后训练
- 理解生产环境中LLM管道的决策节点与反馈循环

这些先进技能不再是顶尖实验室的专利,任何开发者都能用后训练提升模型表现,推动AI落地。

后训练是AI从理论到实用的关键环节,它让模型不断学习反馈、优化表现,从而更聪明、更听话、更可靠。掌握这门技术,是打造高质量AI产品的必经之路。
Media is too big
VIEW IN TELEGRAM
开发者想快速把文档网站、GitHub仓库和PDF资料一键转换成Claude AI skills?Skill Seeker帮你实现自动化处理,无需手动整理各类文档。

它支持多源抓取(网页、仓库、PDF),用深度AST解析代码,自动检测文档和代码间的冲突,智能分类内容,并结合AI提炼关键示例和知识点,最后打包成Claude可用的skill文件。

核心功能包括:

- 支持任意文档网站的自动抓取与解析
- PDF文字提取、表格解析,支持扫描件OCR和加密PDF
- GitHub深度代码分析,提取API、Issue、版本历史
- 自动检测文档与代码实现的差异,生成冲突报告
- 多源合并,构建统一的skill知识库
- AI增强生成高质量教学参考和示例
- 并行异步处理,提升大规模文档抓取效率

支持Python环境下命令行操作,也能结合Claude Code MCP服务实现自然语言交互式管理,极大提升开发效率和文档维护质量。
开发者在使用 Claude API 时,常常需要参考各种示例代码和使用指南,才能快速上手并发挥其强大能力。

Claude Cookbooks 是一套开源代码笔记和实用示例合集,专为帮助开发者高效集成和使用 Claude 设计。这里不仅有可复制粘贴的代码片段,还有详细的功能讲解,适合不同层次的开发者参考。

主要内容包括:

- 文本分类、摘要和知识增强等多种自然语言处理技巧;
- 与外部工具和服务的集成示范,如计算器、SQL 查询和客服机器人;
- 如何结合向量数据库、维基百科等第三方数据,提升 Claude 的回答准确度;
- 多模态能力展示,支持图片识别和图表解析;
- 进阶用法讲解,如子代理、多文档解析、自动化评估和内容审核等。

项目基于 MIT 许可证,欢迎社区贡献新示例和改进建议。只要有 Claude API Key,即可开始使用,Python 示例易于理解,思路也适用于其他编程语言。
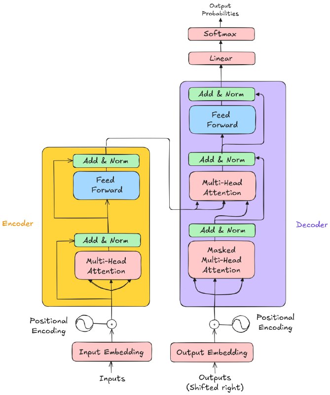
“Attention is All You Need”这篇论文彻底改变了机器学习领域,提出了Transformer架构和注意力机制,解决了传统语言模型难以处理长距离依赖和上下文记忆的问题。早期模型如前馈网络缺乏序列记忆,循环神经网络(RNN)虽有所改进,却难以高效扩展,且存在信息压缩导致细节丢失的瓶颈。

Transformer的核心创新在于完全舍弃了递归结构,采用自注意力(Self-Attention)机制,让模型能够同时关注序列中所有词语,并通过并行计算大幅加快训练速度。同时,位置编码(Positional Encoding)赋予模型序列顺序感,残差连接(Residual Connections)与层归一化(Layer Normalization)确保深层网络的稳定训练。多头注意力(Multi-Head Attention)机制使模型能够从多个角度同时捕捉词语间复杂关系。

Transformer由编码器(Encoder)和解码器(Decoder)两部分组成,编码器将输入序列转化为数字表示,解码器基于这些表示逐步生成输出。解码器中的遮蔽自注意力(Masked Self-Attention)防止模型在生成时“偷看”未来词语,交叉注意力(Cross-Attention)则实现编码器与解码器之间的信息交互。

此外,Transformer每层配备前馈神经网络(Feed-Forward Network),进一步提取和转换特征,使模型具备更强表达能力。整个架构的设计,正是为了解决之前模型在记忆、效率和细节保留上的不足。

理解Transformer的演进和细节,有助于深入掌握现代自然语言处理的基础,理解GPT、BERT等大模型背后的原理,也为探索最新技术如稀疏注意力、混合专家模型(MoE)、旋转位置编码(RoPE)打下坚实基础。

Everything About Transformers | #机器学习
UCLA 2025年春季推出了一套关于大型语言模型强化学习(RL for LLM)的精彩课程,内容涵盖基础理论、测试时计算优化、基于人类反馈的强化学习(RLHF),以及可验证奖励的强化学习(RLVR)等前沿主题。

这套课程不仅系统介绍了RL在LLM中的应用,还讨论了如何提升模型性能和可靠性,适合对RL与大模型结合感兴趣的研究者和工程师深入学习。

课程配套的YouTube播放列表和官方网站资源丰富,便于自学和实践。
Branko 分享了将公司知识整合进大语言模型(LLM)的实践经验:帖子

起初,他尝试用5000份公司文档微调Llama 2模型:
- 训练耗时6小时,花费450美元GPU实例
- 模型获得了公司事实知识
- 但存在“幻觉”问题(生成错误变体)
- 每次更新知识都需重新训练,成本高且耗时

随后,他转向RAG(检索增强生成)方案:
- 用OpenAI做文档向量嵌入,存入pgvector数据库
- 查询时先检索相关文档,再结合问题输入LLM生成答案
- 配置时间仅2小时,成本约0.02美元/查询
- 好处明显:知识更新快(秒级添加/修改文档),无需重新训练,能标注答案来源,适配任何LLM

微调的优势:
- 推理成本低,无检索步骤,响应快
- 可定制模型风格和行为
- 支持离线部署

适用场景对比:
- 微调:需教模型新任务或风格,高频推理且离线需求强时用
- RAG:知识动态变化、多领域、需快速迭代及来源追踪时用

总结建议:
先用RAG解决知识更新问题,再用微调调整模型行为。多数情况下,不必定制模型权重,只需打造带上下文的好提示(prompt)。
Back to Top