一个Chrome/Edge的扩展:AI exporter,可以把你与大模型对话导出为PDF、MD、图片或文本等四种方式,用.md格式可以很容易转换为Word、Latex或MathType公式,便于在要写的所有资料里进行修改和完善。
eBPF高质量项目推荐: Linux内核网络包的函数调用跟踪利器 ,由清华大学的学霸团队研发。

SRE工程师经常遇到网络故障,比如内核中莫名其妙发了RST,大量的网络通讯中,想定位它极其困难。 常见方式是tcpdump抓一段时间包,再逐个分析找RST包。

现在不用了,可以直接指定RST包的相关函数进行HOOK, 精确捕获这些包。并且,还有这个函数的调用堆栈,可以更快的确定业务的问题。
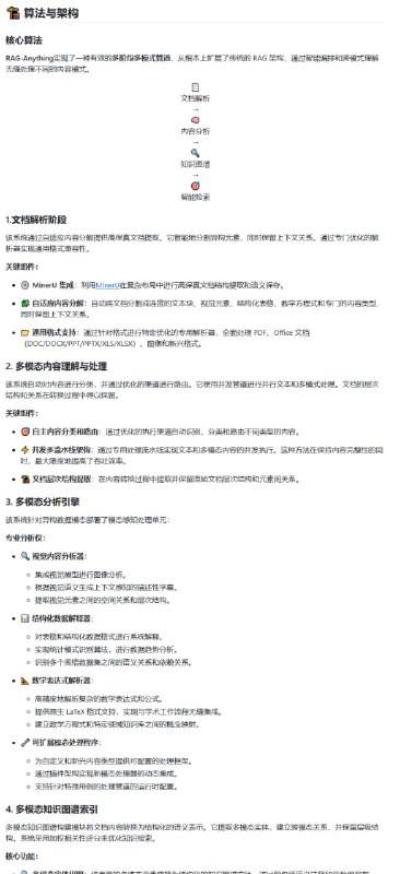
香港大学数据智能实验室的项目: RAG-Anything github.com/HKUDS/RAG-Anything

现代文档越来越多地包含多样化的多模态内容——文本、图像、表格、公式、图表和多媒体——传统的以文本为中心的 RAG 系统无法有效处理。RAG-Anything 针对这一挑战,作为一个基于 LightRAG 构建的全面一体化多模态文档处理 RAG 系统。

用户可以通过一个统一的界面查询包含文本、视觉图表、结构化表格和数学公式的文档。这种整合方法使 RAG-Anything 对于学术研究、技术文档、财务报告和企业知识管理特别有价值。
面向对象设计模式:使用C语言、在操作系统内核开发中应用面向对象的设计模式。
AGENTS.md 正式上线,成为 AI 编码代理的“README” —— 一个简单开放的格式,专门用来为编码代理提供清晰、统一的上下文和指令。该项目旨在统一当前生态中多样且分散的代理指令文件命名和格式。

核心亮点:
• 统一命名:选择中立且易推广的文件名 AGENTS.md,方便各类编码代理兼容和采用。
• 代理专用说明:区别于面向人类的 README,AGENTS.md 专注于机器代理需要的构建步骤、测试流程、代码风格等细节。
• 支持多代理生态:OpenAI Codex、Amp、Jules、Cursor、Factory 等主流代理均已支持,正在推动 Gemini CLI 等更多工具接入。
• 开放协作:该格式及其官方 microsite 均开源,欢迎社区反馈和贡献,未来有望通过 Joint Development Foundation 等机构推进为正式标准。
• 灵活扩展:支持多层级、多文件夹结构,方便大型项目为不同子系统或代理提供定制化指令集。

这项协作显著降低了多代理环境的上下文维护成本,为 AI 编码代理的高效协同提供了坚实基础
Linux 下高颜值任务管理器Planify,集成Todoist与Nextcloud同步,助力高效工作流程管理。

• 现代简洁界面,支持拖拽排序,项目进度一目了然。
• 任务按“Sections”分组,提升组织效率。
• 可视化日历,直观规划每日安排。
• 多重提醒系统,自定义提醒次数和时间。
• 深度支持Todoist离线模式,断网后照常操作,恢复网络自动同步。
• 原生支持Nextcloud Todo同步,保障数据隐私与跨设备一致性。
• 完美适配GNOME,支持暗黑模式,界面更舒适。
• 开源GPL-3.0许可,社区活跃,持续更新迭代。
• 依赖现代Linux开发栈,支持Fedora、Ubuntu等主流发行版。

虽为Linux专属,但设计理念和功能对标Apple Reminder,适合追求简洁高效的用户。
Vikunja:一款开源自托管的高效Todo应用,助你精细管理生活与项目。

• 纯Go后端+Vue.js前端,性能卓越且界面简洁,支持自定义属性和多项目管理。
• 自托管方案保障数据隐私,适合个人及团队,无需依赖第三方服务。
• 完整API设计,方便与其他工具集成,实现高度自动化工作流。
• 采用AGPL-3.0开源协议,社区活跃,活跃贡献者持续优化功能和安全。
• 提供官方托管版本,免运维体验,适合不想配置环境的用户。
• 文档齐全,支持源码构建和开发调试,助力二次开发和深度定制。
• 背景图片使用Unsplash资源,视觉体验佳且合规授权。
Sidequest:面向 Node.js 的现代化、可扩展后台任务处理器,专为生产环境设计,支持多数据库后端与全栈监控。

• 性能卓越:基于 worker threads 实现非阻塞任务处理,提升并发效率🚀
• 多数据库支持:内置 SQLite、PostgreSQL、MySQL 驱动,灵活适配不同场景🗄
• 完全兼容 ESM 与 CJS,原生支持 TypeScript,适配 Node.js 24 及以上版本
• 直观的 Web Dashboard:响应式界面,实时监控任务队列及状态📊
• 细粒度队列管理:多队列、多优先级配置,支持任务重试、延迟、失败机制
• 任务调度:支持定时任务,确保关键操作按时执行
• 任务唯一性保障:防止重复任务,避免资源浪费🔒
• CLI 工具:数据库迁移与管理一体化,简化运维流程
• 模块化 Monorepo 架构,便于扩展和维护
Local voice agents on macOS with Pipecat:Pipecat 实现 macOS 本地化语音 AI 代理,打造低延迟高效语音交互环境。

• 全开源、供应商中立框架,支持实时语音(及视频)AI 应用开发。
• 在 M 系列 Mac 上,语音到语音延迟低于 800ms,模型性能强劲。
• 内置关键模型:Silero VAD(语音活动检测)、smart-turn v2(对话管理)、MLX Whisper(语音识别)、Gemma3 12B(大语言模型)、Kokoro TTS(文本转语音)。
• 模型和流水线高度可定制,可替换任意组件,支持工具调用、MCP 服务器集成、异步推理、多任务处理和自定义中断逻辑。
• 采用本地无服务器 WebRTC 连接,实现极低延迟通信,且支持切换其他 Pipecat 传输协议。
• 依赖本地 OpenAI 兼容 LLM 服务器(推荐 LM Studio),完整本地化运行,保障隐私与响应速度。
• 一键部署:Python 虚拟环境安装依赖,启动 server/bot.py 即可运行核心代理;React Web 客户端基于 voice-ui-kit,支持即时连接调试。

Pipecat 以灵活架构和本地高性能模型,突破传统云端依赖,适合追求隐私和低延迟的语音 AI 场景,具备极高的扩展潜力和实用价值。
tiny-tpu:一款极简版 TPU,重塑 Google TPU V1/V2 架构,开源硬件设计的入门与进阶利器。

• 采用 2×2 起步的 Systolic Array 架构,PE(Processing Element)每周期执行乘加,数据水平流动,部分和垂直传递,权重固定,矩阵旋转与错位预处理确保计算准确。
• 集成 Vector Processing Unit(VPU),实现偏置加法、Leaky ReLU 激活及其导数、均方误差损失等流水线计算,模块选择动态适配计算阶段。
• Unified Buffer(双端口存储)管理输入、权重、偏置、激活值及反向传播所需中间数据,支持多通道读写及转置操作。
• 94 位宽指令集精细控制子模块,直接驱动 TPU 计算流程,支持系统开关、内存读写、数据路径选择及激活函数参数调节。
• 项目自带详尽测试机制及波形查看支持,方便验证设计并观察信号,支持 MacOS/Linux 环境,依赖 cocotb、iverilog、gtkwave 等工具。
• 设计团队无硬件背景,从零摸索构建,旨在降低芯片加速器设计门槛,适合高校、开源社区和硬件爱好者系统学习芯片架构与加速器实现。
Back to Top