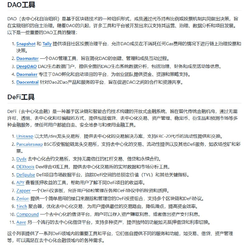
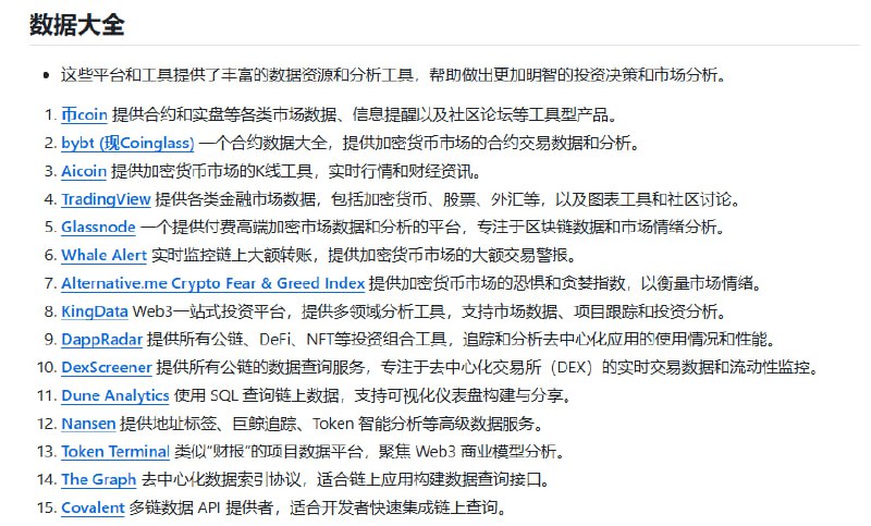
币圈区块链全景资源库,覆盖从新手入门到深度投研的全链条信息与工具,帮助用户高效导航加密世界:

📊 核心工具:欧易OKX、币安、芝麻开门等主流交易所注册与羊毛攻略,巨鲸追踪、空投任务、稳定币及RWA项目详解
🔗 跨链与Layer-2:Polkadot、Cosmos、Arbitrum、zkSync等主流跨链桥与扩容方案,保障资产自由流通与链间互操作性
🎨 Web3生态:NFT铸造与交易平台、GameFi数据分析、元宇宙开发工具,助力数字资产和虚拟世界探索
🛠 投研与数据:Messari、Santiment、Nansen等高阶链上数据分析,配合CMC、CoinGecko快速把握币种动态
🛡 安全与钱包:CertiK智能合约审计,Metamask、Ledger等软硬件钱包选择指南,保障资产安全
📰 行业资讯:覆盖中英文主流媒体、权威推特账号及多语种电报群,第一时间掌握政策与市场风向
📚 学习与社区:Solidity教程、智能合约实战、全球黑客松与DAO运营实战,打造坚实技术与社交网络基础

长期积累与系统化整合,打造币圈学习与投资的“信息超级引擎”,帮助你从入门到精通,掌握底层逻辑与行业趋势。
MCP Gateway:面向 Kubernetes 环境的 MCP 服务器反向代理与管理层,专为实现可扩展、会话感知的请求路由及服务器生命周期管理设计。

• 会话感知的状态路由,确保基于 session_id 的请求始终定向至同一 MCP 服务器实例,强化用户体验稳定性。
• 控制平面提供全面的 RESTful API,包括适配器部署、更新、删除及状态监控,支持日志访问与管理。
• 数据平面支持 SSE 与可流式 HTTP 连接,优化与 MCP 服务器的高效通信。
• 企业级集成能力:内置认证授权机制、分布式会话存储、遥测与可观测性,满足生产环境需求。
• Kubernetes 原生,利用 StatefulSets 和无头服务实现无缝扩展和高可用部署。
• 支持本地开发环境快速上手,亦可通过 Azure 云端一键部署,结合 Bicep 模板完成全栈基础设施配置。
• 采用 Azure Entra ID 的 OAuth 2.0 认证,实现细粒度访问控制与安全管理。
• 设计理念聚焦于云原生、基础设施即代码和 AI 平台统一适配,助力大规模模型上下文协议服务稳定运行。

MCP Gateway 不仅是 MCP 服务器的智能流量管控中枢,更是实现大规模 AI 服务弹性扩展与安全治理的关键支撑。
Web - macOS AI Browser:macOS 原生 AI 浏览器 Web,结合 SwiftUI 与 Apple MLX,本地 AI 推理带来极简高效的浏览体验。

• 原生集成 WebKit,支持 WKWebView 渲染,确保浏览流畅与兼容
• 标签页管理支持休眠,内存占用更优,配套丰富键盘快捷键提升操作效率 ⌘T/⌘W/⌘R 等
• 内置下载管理及进度追踪,隐身模式与广告拦截保障隐私安全(部分功能仍待完善)
• AI 边栏支持本地模型分析网页内容、自动摘要,所有 AI 计算均在 Apple Silicon 设备本地完成,保障数据隐私
• 架构采用 MVVM,Swift 6 严格并发控制,零警告高标准代码,结合 Combine 响应式编程框架
• 适配 macOS 14+,需 Apple M 芯片支持 AI 功能,Xcode 15+ 开发环境
• 开源 MIT 许可,欢迎贡献,项目活跃且持续迭代,适合探索 AI 与浏览器深度结合的开发者与研究者

Web 的核心价值在于打造隐私优先的智能浏览基础设施,利用本地 AI 赋能网页内容理解和交互。
一款专业级蛋白质与小分子三维可视化工具,结合分子动力学模拟与多源数据解析,助力精准分子研究。

• 支持蛋白质(mmCIF格式)及小分子(SDF、Mol2、PDBQT)结构三维浏览,展现原子位置、键合、溶剂可及表面及电子密度。
• 内置Amber力场参数(GAFF2、FF19SB、OPC),实现分子动力学模拟,支持蛋白质、配体及水分子的动态演示。
• 灵活双模式相机控制:自由6自由度视角与传统轨道视角,结合键鼠操作,精准掌控观察角度。
• 支持电子密度体积及等值面显示,兼容Cryo-EM和X射线晶体学数据,自动集成RCSB PDB在线查询与加载。
• 类PyMol命令行接口,涵盖文件操作、视图调整、选择与编辑,提升工作流效率。
• 跨平台支持:Windows、Linux即用,Mac支持源码编译;配套桌面快捷方式及安全提示优化用户体验。
• 设计理念聚焦速度与易用性,响应用户反馈持续迭代,适合科研与教学长期应用。
• 当前开发中功能包括分子对接与从头模拟,持续扩展分子研究边界。

深入理解蛋白质与小分子结构动力学,Daedalus提供开放、高效且实用的研究平台,助力分子科学家探索生物分子本质。

Daedalus molecule viewer | #工具
JSON Schema for Humans:快速生成高质量 JSON Schema 文档的利器,助力开发者提升接口规范的可读性与维护效率:

• 支持 JSON Schema Draft-07,覆盖类型、正则、长度、格式、枚举、条件、数组规则等核心特性
• 生成静态 HTML 和 Markdown 文档,支持多模板选择(默认基于 Bootstrap 的交互式模板,离线和简洁版本可选)
• 文档自带锚点链接,支持引用(包括循环引用)自动解析与跳转,提升大规模 schema 管理体验
• 丰富 CLI 和 Python API,支持配置文件和命令行参数灵活定制文档样式与功能
• 生成结果轻量快速,便于部署,无需额外服务器,Markdown 直接支持 GitHub 预览
• 代码层面提供 GenerationConfiguration 简化参数传递,支持配置按钮展开、CSS/JS 复制控制等细节优化
• 开源社区活跃,625+ 星,持续迭代,欢迎贡献完善未支持的特性(如属性依赖、媒体等)

本质上,json-schema-for-humans 聚焦于将复杂的 JSON Schema 结构以简洁、可交互的静态页面形式呈现,帮助团队和用户快速理解接口契约,降低沟通成本,提升开发效率和文档质量。
git-quick-stats:高效提取 Git 仓库统计数据

• 一站式访问提交记录、贡献者、分支历史等多维度统计,突破繁杂 git 命令的认知壁垒。
• 支持交互式菜单和丰富命令行参数,满足不同使用习惯与自动化需求。
• 详尽统计选项涵盖时间(年、月、周、日、小时)、作者、分支、时区等维度,助力深度代码分析。
• 灵活配置环境变量控制时间范围、输出格式(CSV/JSON)、排除路径及合并提交视图,提升统计精准度。
• 跨平台支持 Debian、Ubuntu、macOS(Homebrew)、Windows(Cygwin/WSL)及 Docker,部署便捷。
• 丰富的贡献者建议、代码审查提示,促进团队协作与代码质量提升。
• MIT 开源协议,文档规范且持续更新,适合长期项目维护与数据驱动决策。

通过系统化统计方法,git-quick-stats帮助开发者挖掘代码库背后的贡献规律与协作趋势,实现更科学的版本管理和团队管理。
Renderling:基于 wgpu 与 rust-gpu 的 GPU 驱动实时渲染引擎,专注于将几乎所有渲染操作迁移至 GPU,打造高效、跨平台的场景渲染解决方案。

• 全场景数据(几何体、材质、纹理、光照、场景图)均驻留 GPU,CPU 仅负责文件交互与变换更新
• 采用 Rust 编写着色器,确保内存安全与跨平台兼容,支持 Web 平台部署
• 深度集成 glTF,支持场景加载、动画控制及多种扩展(如 KHR_lights_punctual)
• 前向+渲染架构,单一 uber-shader 设计,含物理基础着色、图像光照、阴影映射、SSAO、多重采样等高级特性
• 自动资源管理(基于 Arc/drop),GPU slab 分配器,支持剔除优化(视锥剔除、遮挡剔除进行中)
• 支持头less渲染、渲染至纹理、UI 2D 渲染,API 设计简洁且同步高效
• 适合中等复杂度唯一几何体场景,具备强大光照表现力和高性能表现
• 资助自 NGI Zero Core,开源许可双选(MIT 和 Apache 2.0),社区活跃,生态丰富(cargo-gpu、craballoc 等关联项目)

Renderling 通过极致的 GPU 资源管理与现代渲染技术,提供长远的性能与扩展潜力,是面向未来的实时渲染框架典范。
Zig 学习资源大全,系统梳理从入门到高级的优质内容,助力开发者深刻理解 Zig 语言生态与实践。

• 全面覆盖:书籍、视频、播客、教程、最佳实践、代码示例、内存管理、编译指南、FFI、测试与调试等多维度学习资料
• 内容甄别严苛:只收录内容丰富、实用性强的文章与教程,杜绝“水文”
• 语言对比深度解析:C、C++、Rust、Go、Python、JavaScript 等多语言性能、安全等维度对比
• 实战指导:HTTP 服务搭建、游戏开发、元编程、异步编程等实用项目案例
• 社区活跃:官方文档、论坛、博客、在线沙盒、CI 集成及源码解析全面覆盖
• 持续更新:开源维护,欢迎贡献优质资源,保持内容新鲜与前沿

系统化学习 Zig,不仅掌握语法,更洞察语言设计哲学和跨平台编译优势,为长期掌握低层系统编程提供坚实基础。
Python 代码质量分析新利器,集成多工具输出精准诊断:

• 综合 Pylint、pycodestyle、McCabe 复杂度等多款分析工具,覆盖错误、潜在问题、风格违例及复杂度评估
• 默认配置即开箱即用,自动适配项目依赖库,减少误报,特别优化 Django、Celery 等框架支持
• 灵活配置“profiles”实现定制化规则,支持严格度分级(verylow 到 veryhigh),满足不同团队需求
• JSON 输出方便集成自动化流程,支持 pre-commit 钩子自动运行,保障代码持续健康
• 安装便捷:pip 安装一键完成,支持扩展插件(如 mypy、bandit),满足安全与类型检查
• 开源 GPLv2 许可,活跃社区支持,2k+ Stars,持续进化中

深度洞察:Prospector 通过框架感知和多工具融合,解决单一工具误报多、配置复杂难题,提升团队代码质量管理效率,兼顾准确性与易用性,适合长期维护和复杂项目。

Prospector | #工具
Kuery:专为 Azure Data Explorer (Kusto) 查询设计的 Chrome 扩展,智能追踪与管理,助力高效数据分析。| #扩展

• 自动捕获并存储所有成功查询,包含数据库、集群、执行次数和时间戳等元数据,基于本地 SQLite 数据库,保障数据隐私。
• 利用 OpenAI GPT-4.1(GitHub Models)生成简洁精准的 AI 查询描述,提升查询理解与复用效率。
• 支持查询收藏、描述编辑、删除及详细信息查看,构建个性化查询库,强化查询管理能力。
• 提供数据库导入导出功能,轻松跨设备同步查询历史与配置。
• 采用 Plasmo 框架、React + TypeScript UI,结合 SQLite(sql.js)实现高性能客户端数据库操作。
• 安全设计:所有数据本地存储,GitHub token 仅用于 AI 调用,严格限定域名范围,确保隐私与安全。
• 开发便捷:支持热重载开发环境,完善 CI 自动化,助力社区协作与功能扩展。

Kuery 从方法论层面强调查询的自动化管理与智能注释,深刻解决了 Azure Data Explorer 用户在海量查询积累中的组织与理解难题,提升数据分析工作流的连续性和知识积累效率。
Back to Top