code-graph-rag:基于图的Python代码库检索增强生成系统,让代码查询像聊天一样简单

利用Memgraph存储代码结构,实现高效图查询;集成Google Gemini,将自然语言问题转化为Cypher查询;支持代码片段检索,直接定位关键代码
code-rag-demo.gif
23.8 MB
Cline Community Prompts:一个由社区驱动的Cline规则和工作流集合。

提供丰富的社区生成的规则和工作流,助力Cline开发;简单易用的贡献规则,方便开发者快速参与
一个现代化的CLI工具,用于快速搭建端到端类型安全的TypeScript项目。

零配置启动,通过交互式CLI向导快速开始;支持多平台开发,涵盖Web、移动(Expo)和桌面应用;提供多种数据库和ORM选项,灵活适配不同需求

create-better-t-stack | #工具
any-distance-ios:2023年苹果设计奖获奖项目,为运动爱好者提供一站式活动追踪与可视化体验。

支持多种数据源,无缝集成HealthKit、Wahoo、Garmin等;高度可定制化,满足个性化需求;开源版本免费,适合个人和非商业用途
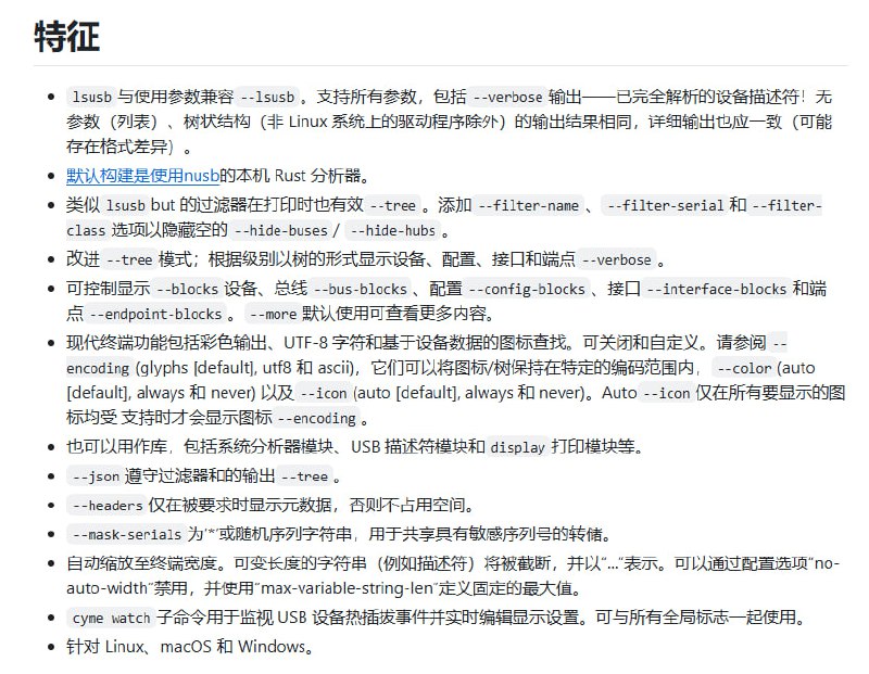
现代跨平台的USB设备列表工具,完美替代lsusb。它能解决传统lsusb在非Linux平台支持差、输出信息冗余或不足的问题。

支持跨平台(Linux、macOS、Windows);提供丰富的过滤和显示功能,如按名称、序列号过滤,支持树状、块状等多种输出格式;现代化终端特性,支持彩色输出、UTF-8字符和图标显示。

Cyme | #工具
ts-ssh:为Tailscale网络量身定制的高效SSH/SCP命令行工具。| #工具

多主机操作,支持批量命令执行和文件分发;真实tmux会话集成,提升多主机管理效率;跨平台支持,兼容Linux、macOS和Windows
Tersa:一个可视化的AI工作流构建平台。通过拖拽节点、连接和运行,轻松搭建自己的AI工作流。

支持多种行业领先的AI模型;多媒体处理能力,涵盖图像、文本、音频和视频;自动保存并安全存储在云端
老师帮:专为老师制作的 AI 工具导航站,从幼儿专区到高中专区,从英文专区到数学专区

汇集教学、备课、出题、批改、成绩分析等多种 AI 工具,支持一键生成教案、作业、试题、教学反思、总结等。

覆盖小学、初中、高中、幼儿园等不同学段和学科,支持语文、数学、英语等学科专项 AI 辅助;提供批量作文批改、成绩分析、家校沟通等实用功能;支持 PPT 转教案、音视频转逐字稿、AI 绘画等创新场景
操作简单,网页直接用,无需安装

适合老师日常教学、教研、管理全流程提效
Libre TV :本地一键部署的影视平台, 开源免费。这种本地部署的自由度很高

支持 Docker、Vercel、Netlify、Cloudflare 等多种部署方式;支持苹果 CMS V10 API 标准,兼容主流资源站。
lstr:一个极速、极简的目录树查看器,用Rust打造。核心价值:快速扫描目录,提供清晰的文件结构视图。

并行扫描,速度飞快;支持交互模式,键盘操作流畅;可显示文件图标、权限、大小,还能集成Git状态
为大语言模型(LLM)提供编程竞赛任务的标准化评测工具。

支持多种难度级别的编程问题;无缝对接OpenAI等主流LLM接口;结果可提交至官方邮箱进行评估

LiveCodeBench-Pro | #工具
强大的网页爬取与数据提取应用,助力高效采集网络信息。

高级爬虫功能,支持深度、速度和目标内容高度定制;多语言搜索,可针对不同国家和地区进行内容采集;提供Python、Node.js、Go等多语言客户端SDK,无缝对接多种开发环境

WaterCrawl | #爬虫
Multiverse:高效并行生成的模型框架,让语言模型在推理时自动并行化和合并生成。| #框架

原生支持并行生成,大幅提升推理效率;提供完整的训练、推理生态,一站式构建模型;高性能推理引擎,优化模型部署
Strands Agents Tools:为AI Agent提供强大工具集,轻松构建智能Agent。

提供文件操作、API交互、数学计算等20多种实用工具;支持多Agent协作与共享内存,提升复杂任务处理效率;无缝集成AWS服务,拓展AI应用场景
Back to Top