Duckduckgo-mcp-server:通过DuckDuckGo提供强大网页搜索能力的Model Context Protocol (MCP) 服务器

每分钟最多30次搜索请求的高级速率限制;智能内容提取,去除广告和无关内容;为大型语言模型优化的结果格式化
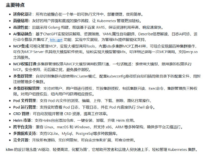
k8m:一款轻量级、跨平台的Mini Kubernetes AI Dashboard,让Kubernetes集群管理变得轻松高效。

集成AI驱动功能,支持大模型交互,提升管理效率;多集群管理与权限控制,支持49种MCP工具,可组合实现超百种集群操作;单文件部署,兼容多架构,部署简单快捷
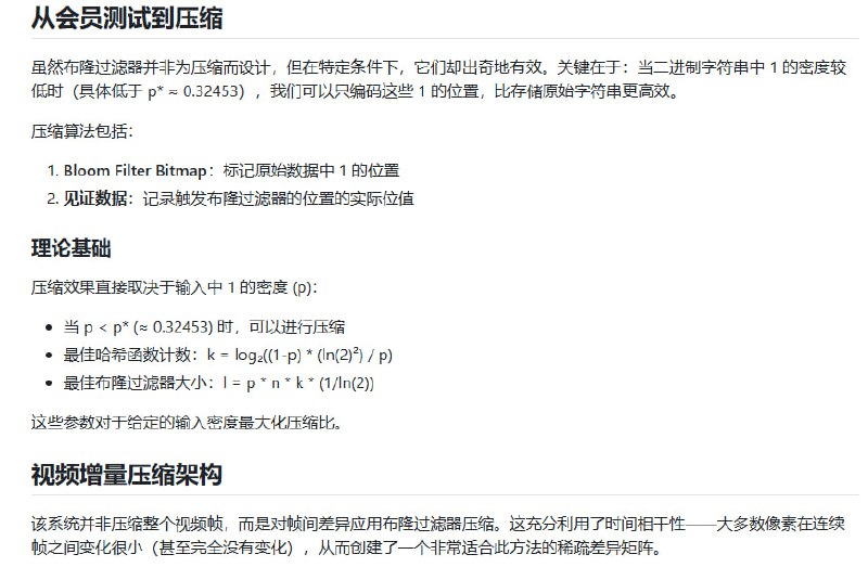
Lossless Video Compression Using Rational Bloom Filters:一种创新的无损视频压缩方法,使用有理布隆过滤器实现高效压缩。

利用布隆过滤器的高效空间利用率,压缩率可达0.366;通过有理布隆过滤器优化,突破传统整数哈希函数限制;仅需压缩视频帧差,大幅提升压缩效率
Awesome-Multi-Turn-LLMs:一站式资源库,助力多轮对话研究与应用。

汇总95篇多轮交互相关论文,涵盖多种任务类型;提供10+多轮对话数据集,助力模型训练与评估;整理多种改进方法,如SFT、RL等,提升模型性能
Multi_Turn_LLM_Survey.wav
72.9 MB
Mathpad:一款为学生和专业人士设计的数学键盘,让输入复杂公式变得轻松简单。

支持112种数学符号和完整希腊字母,涵盖代数、微积分、集合论和逻辑;兼容Windows、macOS和Unix系统;支持多种输出模式,包括Plaintext、LaTeX和Microsoft Office公式编辑器
Shotgun Code:一键将代码库“发射”到大语言模型中,解决AI开发中的上下文缺失问题。

一键生成完整项目结构和文件内容,节省手动整理时间;支持跨平台(Windows、macOS、Linux),适用性广;提供交互式排除功能,可忽略不必要的文件和文件夹,优化上下文
llms.txt-hub:AI文档和工具的标准化目录,助力AI模型更好地理解和使用你的项目文档。

提供超过242个llms.txt实现,涵盖AI、数据分析、开发工具等多领域;简化AI交互,提升AI响应准确性;支持多种工具和平台,如Cursor、VS Code扩展等
AI Baby Monitor:一款基于本地视频和LLM的智能婴儿监控系统,用技术守护宝宝的安全。

完全本地运行,隐私无忧;实时监控,每秒处理约1次请求;支持多房间监控,一个系统搞定全家
Back to Top