黑洞资源笔记
15:56 · May 21, 2025 · Wed
Dimple
:首个离散扩散多模态大语言模型,为多模态任务提供强大的语言生成能力。
混合训练范式,结合自回归和扩散训练,性能提升3.9%;支持多种解码方式,包括自信解码、随机解码和掩码解码;可控生成,通过结构先验实现对格式、结构和长度的精细控制
15:53 · May 21, 2025 · Wed
为复杂终端任务设计的LLM基准测试工具。
提供约50个真实终端任务,覆盖从代码编译到模型训练的全场景;搭载沙盒环境,安全运行各类任务;支持多种语言模型,助力Agent性能评估
Terminal-Bench
|
#工具
工具
15:51 · May 21, 2025 · Wed
为安全专业人士和爱好者打造的高效Web应用审计工具。
每月至少发布一次新版本,持续更新;提供详细的Roadmap,让用户提前了解新功能;拥有77个Forks,社区活跃度高
Caido
|
#工具
工具
15:49 · May 21, 2025 · Wed
Mystical_ps
:将编程语言变成魔法符咒的奇妙项目。
将PostScript代码转化为视觉化的魔法圈,让代码更直观;提供丰富的符号系统,支持自定义符号;代码布局优化,避免视觉冲突,提升可读性
15:48 · May 21, 2025 · Wed
Crawl4AI RAG MCP Server
:为AI Agent和AI Coding Assistant提供强大的网络爬虫和RAG能力的MCP 服务器的实现。
支持智能URL检测,自动处理多种URL类型;递归爬取网站内容,支持并行处理,效率大幅提升;集成Supabase和OpenAI,实现精准语义搜索和知识检索
15:45 · May 21, 2025 · Wed
PKU-DAIR/Starter-Guide
:为数据管理和人工智能领域的新人提供全面的开源文档和技术指南。
汇集了团队的核心论文和经验分享,帮助初学者快速搭建技术基础;涵盖AI系统、AutoML、数据库、AI Agent等多个热门研究方向;提供科研入门指南,助力新人快速上手
15:44 · May 21, 2025 · Wed
Anomalib
:一款强大的异常检测库,助力开发者轻松实现从实验管理到边缘推理的全流程。
拥有超过160个问题和21个拉取请求的活跃社区支持;提供多GPU支持和灵活的配置选项;支持OpenVINO加速推理,大幅提升性能
15:43 · May 21, 2025 · Wed
Terraform MCP Server
:为Terraform生态系统提供无缝集成,助力基础设施即代码(IaC)开发的自动化与交互能力
自动发现Terraform模块和提供者;提供详细的提供者资源和数据源信息;支持通过Docker快速部署,简化安装流程
15:41 · May 21, 2025 · Wed
开源的OpenResty管理工具,让Nginx增强版的配置变得轻松又强大。亮
提供免费SSL证书支持,轻松实现HTTPS部署;简单易用的Web管理界面,无需深入了解OpenResty;支持高级安全功能,如访问控制和HTTP Flood防护
OpenResty Manager
|
#工具
工具
15:39 · May 21, 2025 · Wed
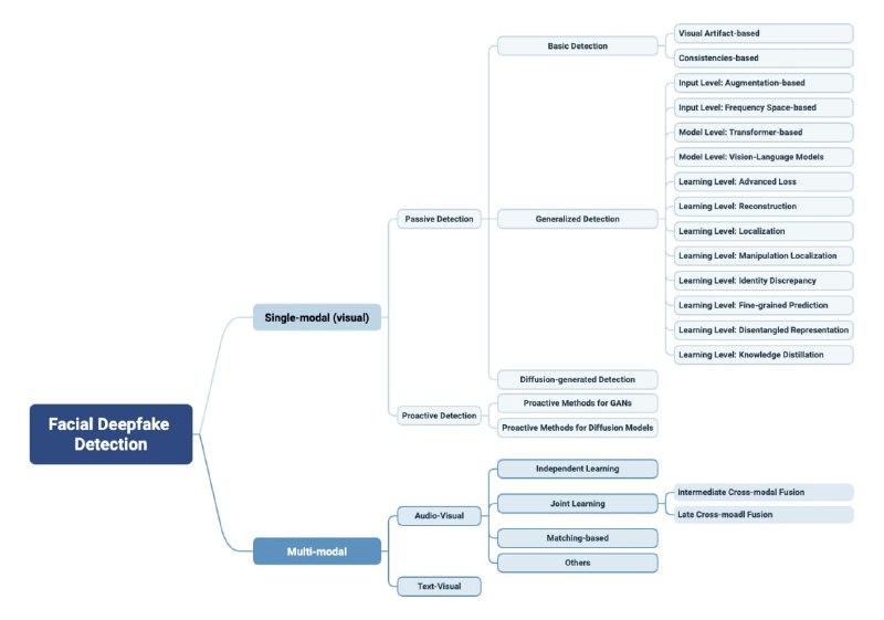
Awesome-Comprehensive-Deepfake-Detection
:全面深入的深度伪造检测资源库。
涵盖单模态与多模态伪造检测,系统性强;整理了211次提交的丰富数据与方法;提供多个数据集与检测模型的详细链接,资源丰富
Before
After
Home
Powered by
BroadcastChannel
&
Sepia