IndexTTS-vLLM:让语音合成更快速、更高效。核心价值在于通过vLLM加速IndexTTS的推理过程,显著提升语音合成的速度和并发能力。

单个请求RTF从0.3降至0.1;GPT模型decode速度提升至280 token/s;支持多角色音频混合,为语音合成带来更多创意可能
Cactus:让移动设备和可穿戴设备轻松运行AI模型的框架。

硬件感知的C/C++后端,性能强劲;支持多种开发平台,包括Kotlin、Java、Swift、React、Flutter等;低内存占用,高效节能
Webcamize:把几乎任何相机变成网络摄像头。

支持DSLR、无反相机、摄像机甚至卡片机;仅需两步操作,即插即用;适配Linux系统,解决高端摄影设备与日常使用的技术鸿沟
Terminator:将桌面应用解析为HTML网站,像使用Playwright一样操作桌面。

基于OS级无障碍API,比视觉工具快10倍;支持Windows和macOS,Windows性能最佳;能与后台应用交互,不受窗口焦点限制
一个从零开始用Python实现的机器学习库,让复杂的机器学习变得简单易懂。

纯Python实现,无需依赖外部库;代码清晰,适合初学者学习;提供多种经典机器学习模型和工具

SmolML | #机器学习
Awesome Financial Time Series Forecasting Papers and Codes:金融时间序列预测领域的资源库。

汇集了100多篇前沿的金融时间序列预测论文;提供了大量开源代码,助力快速上手;涵盖多种模型,从LLM到Transformer,满足多样化研究需求
Direct Retrieval-augmented Optimization:让知识选择与语言模型协同优化,提升问答系统的准确性和效率。

创新框架整合知识选择与生成,提升协同效果;在25+基准测试中表现卓越;提供完整的预处理数据和训练代码,方便快速上手
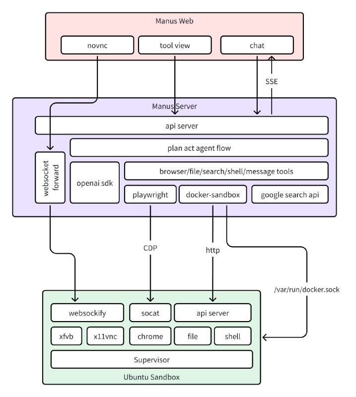
AI Manus:一个通用AI Agent系统,支持在沙盒环境中运行各种工具和操作。

提供安全的沙盒环境,确保任务执行的安全性;支持多种工具集成,如浏览器、代码编辑器等;基于PlanAct框架,能够高效处理复杂任务
open-edge-platform/geti:让计算机视觉模型的构建更快速、更高效。

仅需10-20张图片即可开始训练模型;支持多种计算机视觉任务,包括目标检测、分类、分割等;提供优化后的模型,适配Intel架构CPU、GPU和VPUs
下一代Rust语言的可组合应用框架,为高效开发提供强大支持

提供开箱即用的快速开发功能;支持MySQL、PostgreSQL和SQLite的高效ORM;集成多种框架,如actix-web、axum和dioxus,无缝对接开发需求

zino-rs/zino | #框架
web-rl-playground:一个基于网页的强化学习算法互动演示平台,让初学者轻松上手RL

支持多种经典RL算法(如Q-Learning、SARSA等),多达6种算法可选;提供丰富的可视化功能,包括状态价值、策略展示和学习进度图表;界面简洁,支持自定义网格世界,操作简单易上手
Back to Top