HawkinsDB:让AI拥有类似人类的存储和回忆能力,基于大脑工作原理的新型记忆系统。

精确、多维度的语义理解,超越传统向量数据库;统一管理语义、情景和程序三种记忆类型;支持SQLite和JSON存储,灵活适配不同开发需求
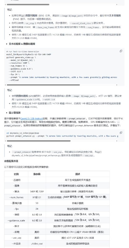
SkyReels-V2:全球首个无限长度影片生成模型,打破视频生成时长限制,让创意无限延伸。

支持无限长度视频生成,突破传统5-10秒限制;采用Diffusion Forcing框架,提升视频连贯性和视觉质量;提供多种模型变体,满足不同分辨率需求
LLM360 MegaMath:一个拥有370B Tokens的开源数学预训练数据集,为数学相关的人工智能模型提供强大的数据支持。

数据量庞大,包含3700亿个标记;数据来源多样,涵盖网页数据、代码数据和合成数据;提供多种数据变体,满足不同训练需求
huggingface/xet-core:为Hugging Face Hub提供高效存储和数据管理的底层技术。

基于chunk的去重功能,避免重复传输和存储;Python绑定,无缝集成Hugging Face Hub;本地磁盘缓存,提升数据读写效率
webapp-starter:为构建Web应用提供一站式解决方案,完美适配LLMs。

基于Turborepo构建,支持快速开发;集成Hono + Bun API后端和Next.js前端,技术栈强大;提供一键部署到Vercel和Render的方案,部署无忧
undercut-f1:一款为F1赛事爱好者打造的实时计时终端界面(TUI)应用。它能解决F1直播延迟的问题,帮助观众同步电视直播与实时数据。

支持所有F1赛事的实时数据展示;可延迟显示数据,精准匹配电视直播;支持回放已录制的赛事数据
unibeck/uptime-monitor:一款低成本、高可扩展性的服务端监控工具,能轻松创建针对服务端点的可用性、延迟和状态码检查,并支持OpsGenie告警。| #工具

部署成本低,适合大规模使用;支持OpsGenie告警,确保故障及时响应;架构高效,基于Cloudflare Workers和D1,性能卓越
LiquidCache:为云原生DataFusion系统提供10倍更低延迟的S3缓存解决方案。

通过缓存逻辑数据而非物理数据,显著降低存储成本和延迟;支持多种数据格式(如JSON、CSV、Parquet)的高效转码与压缩;独特的缓存架构设计,支持独立扩展,灵活适配不同工作负载
Aphrodite Engine:大规模LLM推理引擎,为高效部署和运行大型语言模型提供强大支持。

支持多种量化格式,如fp2-fp12,显著降低内存占用;8位KV缓存,大幅提升上下文长度和吞吐量;支持多种硬件平台,包括CUDA、TPU、Inferentia等
Tinyopt:一个超快的优化库,能让你的优化问题瞬间加速

高效的Accumulation函数,减少内存使用,速度飞快;支持自动微分,无需手动计算梯度;提供多种迭代求解器,包括梯度下降、高斯-牛顿和莱文贝格-马夸特算法
Context7 MCP Server:为LLMs和AI代码编辑器提供最新文档

实时获取最新版本的库文档,避免过时信息;直接将文档和代码示例嵌入到你的提示词中,无需切换标签;支持多种开发工具,如Cursor、Windsurf、VSCode等
Papra:极简主义文档管理与归档平台。它能帮你轻松存储、管理和检索重要文档,就像一个数字档案馆。

核心功能稳定,支持自托管;仅需一条命令即可通过Docker部署;提供全文本搜索和自动内容提取,方便快速查找文档
Back to Top