黑洞资源笔记
14:54 · Apr 10, 2025 · Thu
Building an Agentic System
:深入解析如何构建像Claude Code这样的智能Agent系统,为开发者提供实用的架构模式。
专注于实时响应的用户界面设计;并行工具执行提升性能;安全的权限系统保障使用安全
14:52 · Apr 10, 2025 · Thu
HNSW
:高效向量检索,让海量数据中的相似性搜索变得飞快
14:51 · Apr 10, 2025 · Thu
一款强大的可视化无代码编辑器,专为Shadcn/ui组件和Tailwind CSS设计。它能帮助开发者快速定制UI组件,让网站脱颖而出。
提供超过300种主题预设,快速上手;支持高级自定义,满足个性化需求;集成Tailwind CSS,提升开发效率
Tweakcn
|
#编辑器
编辑器
14:50 · Apr 10, 2025 · Thu
Anyquery
:用SQL查询一切(GitHub、Notion等40多个平台),还能让LLMs(如ChatGPT、Claude)通过MCP连接。|
#工具
支持40多个平台的数据查询;可连接LLMs,实现数据交互;提供MySQL服务器功能,无缝对接MySQL客户端
工具
14:48 · Apr 10, 2025 · Thu
爱因斯坦学习法:写给所有中小学生、高中生、大学生,以及上班族的快速提高学习水平指南
15:39 · Apr 8, 2025 · Tue
Neuronpedia
:开源的神经元可解释性平台,为AI模型的神经元研究提供一站式解决方案。
支持多种AI模型和数据集,涵盖GPT2、Gemma等;提供丰富的可视化功能,如激活测试、特征搜索等;开源架构,可自定义扩展,满足个性化研究需求
15:38 · Apr 8, 2025 · Tue
mem-isolate
:让运行不安全代码变得安全
利用
fork()
实现内存隔离,确保代码运行不影响主进程;支持运行有内存泄漏风险的代码;性能开销仅约1ms,性价比超高
15:37 · Apr 8, 2025 · Tue
一款强大的GPU跨平台游戏画质增强工具,能解决游戏中原生放大器的局限性。
支持DLSS2+/XeSS/FSR2+等多种输入,为不同显卡提供最佳画质;实现了API方法的拦截与重定向,可灵活替换游戏中的放大器;提供丰富的自定义选项,如RCAS & MAS锐化、输出缩放等
OptiScaler
|
#工具
工具
15:35 · Apr 8, 2025 · Tue
Token Explorer
:一款探索大型语言模型(LLM)生成路径的互动工具。|
#工具
采用“游戏式”界面,通过键盘操作探索不同生成路径;支持查看token概率和熵,帮助理解模型的决策过程;自动适配最佳设备(CUDA > MPS > CPU),提升运行效率
工具
15:34 · Apr 8, 2025 · Tue
NanoPoor
:为资源有限的开发者打造的高效NanoGPT训练方案。
在单个T4 GPU上实现3.28验证损失;优化后的模型参数减少至约7300万,提升稳定性;提供详细的训练日志和优化建议
15:33 · Apr 8, 2025 · Tue
Tinyauth
:为你的应用快速添加登录保护的极简方案。
支持多种认证方式,包括用户名/密码和OAuth(如Google、Github);专为Traefik设计,也可扩展至Caddy和Nginx等反向代理;提供简单易用的Docker部署方式
15:30 · Apr 8, 2025 · Tue
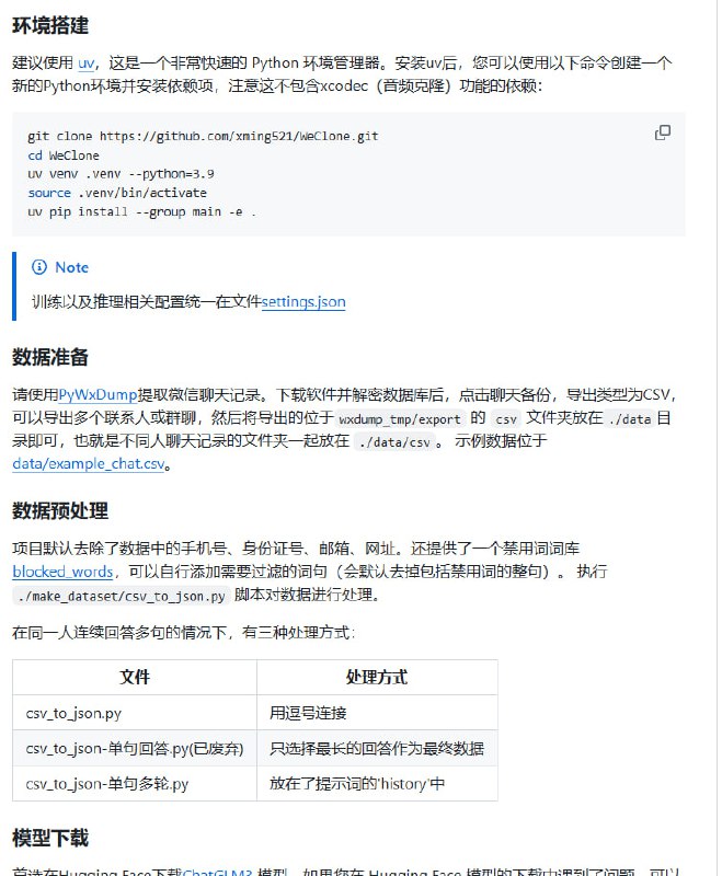
WeClone
:用你的微信聊天记录和语音消息,打造专属的数字分身。通过微信聊天记录微调大语言模型,实现个性化的智能回复和声音克隆。
使用微信语音消息和0.5B大模型,实现高质量声音克隆;绑定微信机器人,随时随地与你的数字分身聊天;支持多种模型和微调方法,灵活适配不同硬件需求
15:25 · Apr 8, 2025 · Tue
为自动驾驶研究量身打造的仿真扩展工具。
提供统一框架,整合多个数据集,支持从BEV到控制的全链路仿真;配备丰富的观测与动作封装器,适配多种传感器数据;集成多种真实驾驶指标,助力精准评估
V-Max
|
#工具
工具
Before
After
Home
Powered by
BroadcastChannel
&
Sepia