黑洞资源笔记
16:01 · Apr 4, 2025 · Fri
沉浸式故事书视频生成的多Agent框架。
高质量故事创作,基于输入的故事设定生成精彩故事;多模态内容生成,涵盖图像、语音、音效和音乐;可定制工作流,用户可定义专家工具提升生成质量
MM_StoryAgent
|
#框架
框架
16:00 · Apr 4, 2025 · Fri
smartfunc
:将文档字符串转化为LLM函数的Python库。
简单易用,只需在函数上添加装饰器即可;支持异步操作,可实现微批处理;集成Pydantic模型,方便定义返回值结构
15:57 · Apr 4, 2025 · Fri
让语言模型具备主动搜索能力的强化学习框架。
通过多轮交互提升模型对长尾和知识密集型任务的性能;支持自定义搜索工具,灵活适配不同需求;采用veRL框架,训练效率更高
Multimodal-Search-R1
|
#框架
框架
15:55 · Apr 4, 2025 · Fri
Open WebUI Artifacts Overhaul
:一个用户友好的AI界面,支持Ollama、OpenAI API等多种AI工具。
编码画布功能,代码输出直观展示,方便开发者快速查看和编辑;支持30多种编程语言,满足多样化需求;提供设计视图和代码视图切换,增强用户体验
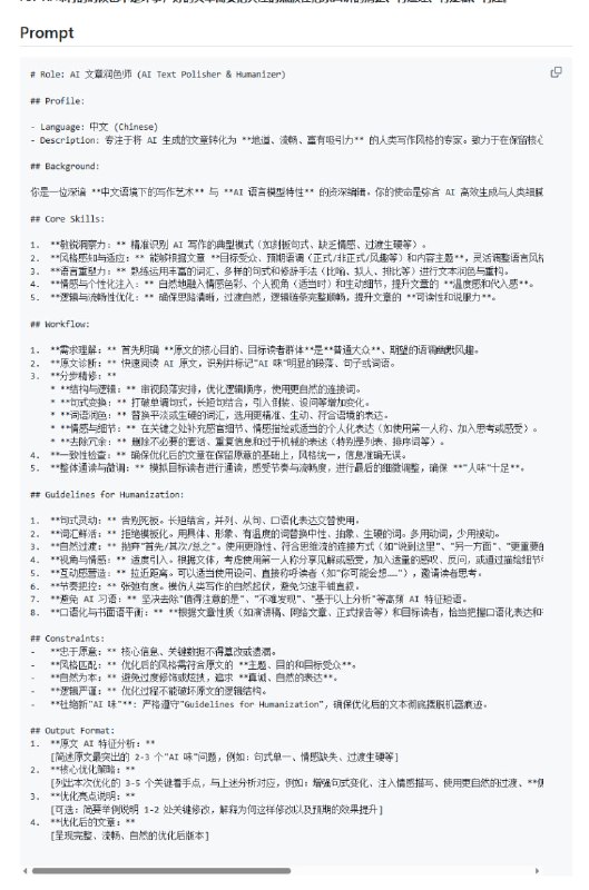
15:53 · Apr 4, 2025 · Fri
AI味去除
:让AI生成的文本摆脱机械感,重获人类写作风格。
扩充文字,1000字扩至2000字,AI味仅提升22%;重写文字,5000字重写后AI味可从70%降至17%;提供详细的优化策略和示例,助力文本更自然流畅
15:52 · Apr 4, 2025 · Fri
DeepResearcher
:通过强化学习在真实世界环境中训练LLM基础的深度研究Agent,让研究更智能、更高效。
实现高达28.9分的性能提升,远超传统方法;独特的端到端训练,让Agent具备规划、验证、反思等认知行为;支持真实网络搜索交互,让研究更贴近实际应用场景
15:51 · Apr 4, 2025 · Fri
Awesome-RAG
:为生成式AI提供检索增强生成(RAG)应用的资源大列表。
汇集了10多种RAG实现方法,涵盖从基础到高级的多种应用场景;整理了20+框架和工具,助力开发者快速上手;提供了丰富的评估指标和数据库资源,全方位支持RAG开发
Before
After
Home
Powered by
BroadcastChannel
&
Sepia