黑洞资源笔记
15:49 · Apr 4, 2025 · Fri
MathArena
:为最新数学竞赛和奥林匹克竞赛评估LLMs提供一站式平台。
支持多种LLM模型,涵盖OpenAI、Anthropic等;自动化评分与人工评分相结合,适应不同竞赛需求;提供详细解析和结果可视化,助力模型优化
08:25 · Apr 3, 2025 · Thu
心理咨询师报名中,即将截止,5月25日在线测试,包拿证
13:00 · Apr 1, 2025 · Tue
Awesome LLM Apps
这个GitHub项目主要收集了使用大型语言模型(LLM)构建的各种应用程序,目的就是展示和分享那些结合了RAG(检索增强生成)和AI智能体技术的优秀LLM应用案例。不仅提供了代码,还包含了详细的说明文档,帮助开发者理解每个项目是如何工作的,以及如何开始使用这些项目。
12:56 · Apr 1, 2025 · Tue
12:50 · Apr 1, 2025 · Tue
Awesome-Agent-Papers
:专注于大型语言模型(LLM)Agent领域的研究论文集合。它为研究人员和从业者提供了一个全面的资源库,帮助他们快速了解LLM Agent的最新进展。
涵盖了从Agent构建、协作机制到应用的多个关键类别;提供了详细的分类和链接,方便用户快速查找;包含了超过100篇最新的研究论文。
12:46 · Apr 1, 2025 · Tue
Awesome-RL-Reasoning-Recipes
:这是一份涵盖强化学习推理模型的精选合集,为研究人员和开发者提供了丰富的资源和参考。
涵盖2025年至今的最新进展,紧跟前沿;整理了众多大型语言模型和多模态应用的项目,资源丰富;提供了详细的项目介绍、算法分析和开源代码链接,便于学习和复现
12:44 · Apr 1, 2025 · Tue
all-rl-algorithms
:一站式学习强化学习算法的开源宝库。
18种经典强化学习算法实现,覆盖从基础到前沿;配套Jupyter Notebook,交互式学习,边学边改;简洁易懂的代码,零基础也能轻松上手
12:42 · Apr 1, 2025 · Tue
mcp-notion-server
:让Claude轻松操作Notion工作区的MCP Server。
支持Markdown转换,显著减少Token消耗;提供丰富的API工具,涵盖页面、数据库、评论等操作;易于配置,只需简单几步即可接入Notion
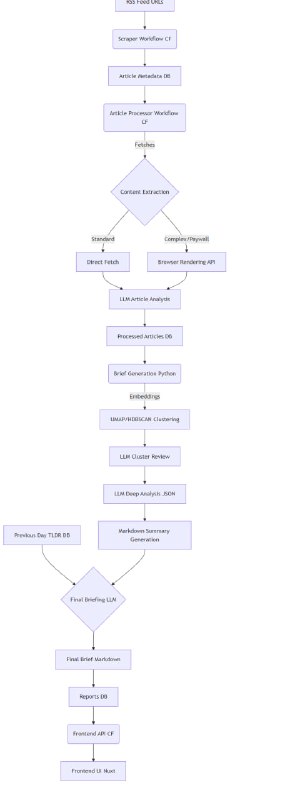
12:38 · Apr 1, 2025 · Tue
Meridian
:你的专属情报机构,用AI帮你筛选全球新闻,每天只需几分钟就能掌握关键信息。
汇集数百个新闻源,覆盖全球热点;AI多阶段分析,精准提取关键信息;每日个性化简报,帮你节省时间
Before
After
Home
Powered by
BroadcastChannel
&
Sepia