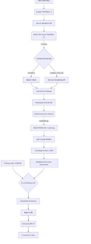
Meridian:你的专属情报机构,用AI帮你筛选全球新闻,每天只需几分钟就能掌握关键信息。

汇集数百个新闻源,覆盖全球热点;AI多阶段分析,精准提取关键信息;每日个性化简报,帮你节省时间
Cosmos-Transfer1-7B-Sample-AV Toolkits:为自动驾驶领域提供强大的数据处理与渲染工具。

提供10个输入提示示例,帮助快速上手;支持将开源数据集(如Waymo Open Dataset)转换为兼容模型的输入视频;提供多进程渲染功能,大幅提升处理效率
mcp-browser-use:AI驱动的浏览器自动化服务器,让自然语言控制浏览器成为可能。

完整支持Model Context Protocol (MCP),实现Agent与浏览器的无缝通信;多种LLM支持,涵盖OpenAI、Anthropic等主流服务;视觉理解功能,通过截图分析实现基于视觉的交互
为Obsidian笔记用户提供AI驱动的智能补全功能,让写作更高效。

支持ChatGPT、GPT-3等多款AI模型;提供306个用户认可的高效写作体验;可通过插件界面轻松配置和使用

Obsidian Companion | #Obsidian
这是计算机科学领域的经典宝藏库。

汇聚了《计算机程序设计艺术》系列的多部著作;提供了从基础算法到高级组合算法的全面学习资源;适合从新手到专家的各个阶段的学习者

The-Art-of-Computer-Programming-Books | #计算机科学
RGL - RAG-on-Graphs Library:为AI研究者提供高效、易用的图检索增强生成框架。

无缝集成DGL和PyG,兼容性强;C++优化的检索算法,性能提升显著;支持大规模图数据,轻松处理复杂任务
一款强大的文档翻译工具,让科学文献翻译变得轻松高效。

支持多种语言翻译,主要聚焦英译中;提供命令行界面和Python API,灵活易用;1000页免费翻译额度,助力学术研究

BabelDOC | #工具
LangGraph Supervisor:用Python打造的多Agent系统“指挥官”,轻松构建分层多Agent架构。

通过中央Agent协调多个专业Agent,高效分配任务;提供灵活的消息历史管理,精准控制对话流程;支持多级层次结构,可扩展性强
rnaglib:RNA 3D和2.5D结构的深度学习数据集,为RNA结构研究提供强大的数据支持。

提供超过8000个RNA结构数据;支持多种生物相关任务的基准测试;提供丰富的RNA注释和可视化功能
Jan:一个100%离线运行的开源ChatGPT替代方案。

完全离线运行,保护隐私;支持多种硬件架构,包括NVIDIA GPU、苹果M系列芯片等;提供本地API服务器,兼容OpenAI接口
DeepGit:帮你找到GitHub上最佳仓库的深度研究Agent。

深度语义搜索,精准匹配用户需求;综合分析仓库的代码、文档和社区活跃度;开源透明,助力研究型开发者
Agent Starter Pack:为Google Cloud打造的生成式AI Agent开发利器,一站式解决从部署到运维的难题。

提供25个分支和1个标签,涵盖多种Agent模板;支持Vertex AI评估和交互式 playground,助力快速实验;预建监控、可观测性和CI/CD,无缝部署到Cloud Run或Agent Engine
pg-mcp:为PostgreSQL数据库提供强大AI支持的Model Context Protocol服务器。

支持多数据库连接,可同时连接多个PostgreSQL数据库;提供丰富的数据库目录信息,包括表/列描述;提供详细的PostGIS和pgvector扩展知识,助力AI Agent高效查询
一个强大的Python工具,让你轻松调用Naver的多种搜索服务。

支持13种Naver搜索功能,如博客、新闻、图书、图片等;简单的命令行操作,快速搭建服务;提供详细的文档和示例代码,上手超快

py-mcp-naver | #工具
Back to Top