DiagnosisZero:基于DeepSeek R1 Zero的罕见病诊断研究项目,助力医疗AI的精准诊断。

针对罕见病诊断任务优化,提升诊断准确率;多尺度模型探索,涵盖1.5B、3B、7B三种模型规模;自定义奖励函数,精准匹配医疗诊断需求
一款“Photoshop for text”风格的智能文本编辑器,让文字编辑像绘画一样直观。

文字可通过拖拽边缘拉伸或缩短,还能旋转调整顺序;提供“涂抹工具”“橡皮擦”“语调画笔”等独特编辑工具;支持布尔运算组合句子,解锁创意写作新方式

Textoshop | #编辑器
大规模高质量文本到SQL数据合成框架,助力高效开发文本到SQL模型。

首个百万级跨领域文本到SQL数据集SynSQL-2.5M,包含254万多样本;覆盖16583个数据库,涵盖多种SQL复杂度;提供链式思考解决方案,助力模型理解与优化

OmniSQL | #框架
SmolDocling-256M-preview:由 Docling 团队开发的高效的多模态图像文本到文本模型,专为文档转换而设计,支持多种文档处理功能,并与 Docling 文档兼容。

支持全页转换,包括代码、公式、图表等元素;快速推理,平均每页仅需0.35秒;兼容Docling,支持多种格式输出
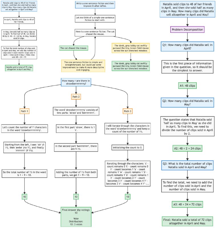
ReasonGraph:一个开源的 Web 平台,用于可视化和分析大型语言模型的推理过程,支持多种推理方法和模型,并提供了在线演示和详细文档。

支持50+主流大语言模型,涵盖Anthropic、OpenAI、Google等;提供多种推理方法的可视化,包括序列推理和树状推理;简单易用的界面,无需复杂配置即可上手
为开发者设计的模型优化框架,能以最小的开销交付更快、更高效的模型。

提供多种压缩算法,包括缓存、量化、剪枝等;仅需几行代码即可优化模型;支持多种模型类型,如LLMs、扩散模型、视觉Transformer等

Pruna AI | #框架
openai-cua-sample-app:OpenAI推出的Computer Using Agent示例应用,助力开发者快速上手构建智能Agent。

应用程序使用 Python 编写,支持多种计算机环境,如本地浏览器、Docker 容器以及远程浏览器等。用户可以通过命令行界面(CLI)运行示例,执行各种操作,如点击、滚动、输入文本等。

提供多种计算机环境支持,包括本地浏览器、Docker容器和远程浏览器;预置丰富的示例代码,涵盖从基础到进阶的使用场景;简化与OpenAI API的交互,快速实现自动化任务
Awesome-Multimodal-Reasoning:一个专注于多模态推理的优秀资源库。

汇集了超过40个前沿多模态模型和方法;提供了丰富的多模态基准测试和数据集资源;涵盖图像、视频推理及生成等多个领域
MovieAgent:通过多Agent协同规划实现自动化电影生成的创新项目。

首次探索自动化长视频生成范式,从剧本到成片一键生成;采用多Agent协同推理,模拟导演、编剧、分镜师等角色,效率大幅提升;支持多种生成模型,如ROICtrl和HunyuanVideo_I2V,生成效果稳定且多样
TxAgent:为精准医疗提供强大的AI治疗推理工具 | #工具

跨211种工具进行多步推理,精准分析药物相互作用;在3168个药物推理任务中达到92.1%的准确率,超越GPT-4o;支持个性化治疗方案,综合患者年龄、基因和疾病进展
Back to Top