AutoAgent:零代码创建和部署LLM Agent的全自动框架。

无需编码,仅用自然语言即可创建工具、Agent和工作流;支持多种LLM,如OpenAI、Anthropic等;性能卓越,GAIA基准测试中排名开源方法第一
ai-trend-publish:基于AI的趋势发现与内容发布系统,让多源数据采集、智能总结和自动发布到微信公众号变得轻松简单。

支持多源数据采集,包括Twitter/X和网站内容;AI智能处理,关键信息提取与智能标题生成;自动发布到微信公众号,定时任务让内容推送更高效
Torii-rs:为Rust应用提供强大且灵活的认证框架,让你完全掌控用户数据。

支持多种认证方式,包括密码、OAuth和Passkey;提供SQLite和PostgreSQL存储支持;项目处于早期开发阶段,API灵活且可扩展性强
FlowDown-Beta:为AI/LLM打造的极速流畅客户端应用,让AI交互更高效。

轻量级设计,性能卓越;支持Markdown,文本格式更丰富;兼容所有OpenAI兼容的服务提供商,适用性广
一个动态表单构建工具,让开发者和用户在Web应用中轻松创建、定制和验证表单。

动态表单创建,支持多种输入类型;实时验证,使用Zod库确保数据完整性;196次Fork,社区活跃度高

form-builder | #工具
MTranServer:一个低资源、高速度、可私有部署的免费翻译服务器。

超低资源消耗,仅需CPU + 1G内存即可运行;单个请求平均响应时间仅50ms;支持全球主要语言翻译,翻译质量媲美Google翻译
Awesome-LLM-Post-training:为大语言模型的后训练提供一站式资源宝库。

汇集279篇前沿论文,覆盖LLM后训练的理论、实践与应用;提供12个开源项目链接,助力开发者快速上手;涵盖从基础到高级的教程,适合不同层次的学习者
用大语言模型训练范式推动符号音乐生成的音乐性。

三阶段训练范式,生成高质量古典乐谱;无需人工标注的强化学习方法CLaMP-DPO;提供多种预训练权重,支持不同规模模型

NotaGen | #音乐
Code-R1:用可靠奖励重现代码生成的R1流程,让代码生成更精准、更高效。

仅用2K样本训练,性能超越7B参数模型;12K样本训练后,平均性能提升至62.5%,效果显著;提供可靠、可扩展且安全的沙盒化执行环境,减少奖励误判
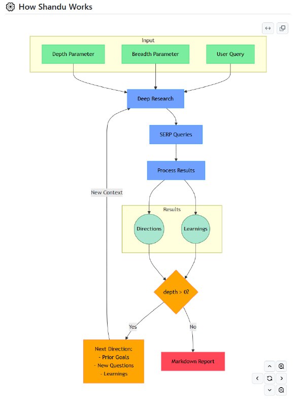
Shandu:一款强大的AI驱动研究系统,能快速生成全面、结构化的研究报告,是学术研究和内容创作的得力助手。| #工具

多引擎搜索,整合Google、DuckDuckGo等多平台信息;深度迭代探索,支持最高5级深度研究;自动化报告生成,支持多种格式输出
Back to Top