开源的超分辨率模型训练框架,让图像恢复变得轻而易举

支持多种架构,涵盖20+种网络模型;高效训练,低GPU需求,训练速度提升30%;提供多种数据集,涵盖14+高质量图像数据集

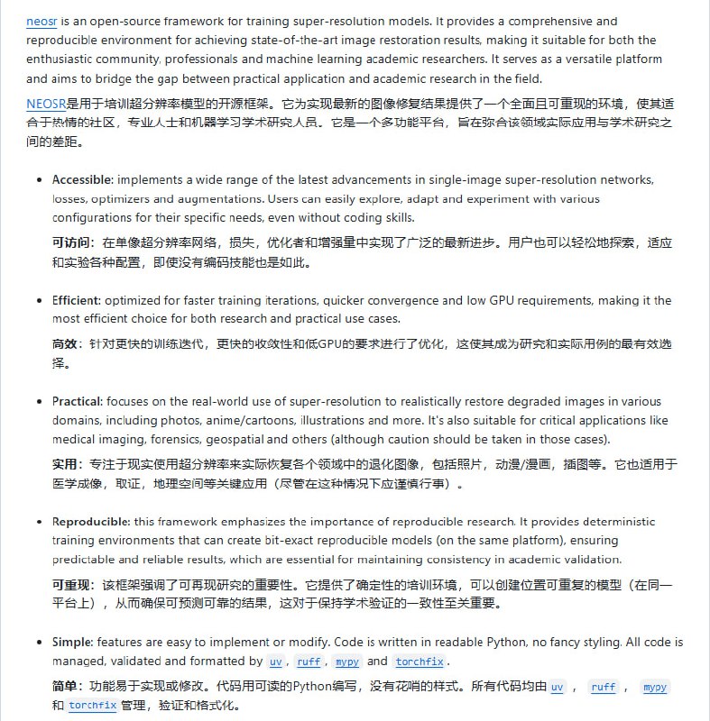
neosr | #框架
Prompt-Kit:为AI应用提供高质量、可定制的界面组件。

支持多种组件,如PromptInput、Message等;使用Next.js和TailwindCSS构建,开发效率提升3倍
发几个GLaDOS机场30天的兑换码,限新用户

YLAUX-9VSC7-1415A-95J9X
MW69P-4X6CM-RZXAE-OTDAH

8QBC4-GISRC-0WYA1-HKXFH
H6G8J-BJXM8-KFIR1-XCKMY
GAZ61-1SY6C-NY3I9-H7VY1
LAYPC-QR5P4-GWEKQ-GLFYG


抢完了
openai-realtime-api-nextjs:基于OpenAI实时API和WebRTC的语音AI应用开发模板,助力开发者快速构建语音交互应用 | #模板

集成shadcn/ui组件,打造现代化UI;支持多语言(英语、西班牙语、法语、中文);提供6种工具调用示例,拓展应用功能
Media is too big
VIEW IN TELEGRAM
Deep Research:一个多智能体AI研究系统,帮助研究者高效开展研究并精准定位知识盲区。

能识别自身知识边界,精准规划研究路径;智能评估研究质量,提供详细质量指标;结合多种AI工具,提升研究效率
Media is too big
VIEW IN TELEGRAM
基于语言模型的用户行为分析工具,帮助你深入理解用户行为而不泄露个人隐私。

递归聚类,将用户行为分层归类;支持自定义元数据提取,满足个性化需求;开源实现,可自由应用于各类数据

Kura | #工具
r1-ktransformers-guide:让你的DeepSeek-R1 GGUF模型在KTransformers上飞速运行

性能提升近2倍,比llama.cpp更快;支持多GPU和内存映射,灵活适配不同硬件;优化配置丰富,轻松实现高效推理
Baichuan-M1-14B:百川智能开发的首个专为医疗场景优化的开源大语言模型,助力医疗领域智能化升级。

20万亿token高质量数据训练,性能卓越;医疗推理能力提升5倍,精准高效;创新模型结构,长序列任务表现更出色
SiYuan:一款隐私优先、自托管、开源的知识管理软件,帮助你高效整理和管理个人知识。

支持块级引用和双向链接,让知识关联更紧密;提供Markdown WYSIWYG编辑器,支持百万字级大文档编辑;拥有强大的数据库功能,支持SQL查询嵌入
最新完整RAG 实现流程:从基础知识到高级功能 | bRAG AI

此存储库全面探索了检索增强生成 (RAG) 在各种应用中的应用。每篇笔记本都提供了详细的实践指南,教你如何设置和试验 RAG,从入门级到高级实现,包括多查询和自定义 RAG 构建。
像jq一样为Markdown文档提供强大的元素查找工具。

简单易用的语法,轻松定位Markdown中的特定部分;支持多种Markdown元素查询,如标题、列表、任务项等;链式查询功能,可逐层筛选文档内容

mdq | #工具
Puppeteer Real Browser:让Puppeteer像真实浏览器一样运行,轻松绕过Cloudflare等反爬虫检测。提供真实浏览器行为模拟,避免被检测为机器人;支持多种插件扩展,灵活应对不同需求
DeepSeek-RAG-Chatbot:一款完全免费、本地运行(无需联网)的高级RAG架构聊天机器人。它能解决从本地文件中快速、准确检索信息的问题,核心价值在于无需联网即可实现强大的知识问答功能。

混合检索(BM25 + FAISS)+ 神经重排,检索效率提升30%以上;集成GraphRAG和聊天记忆,上下文理解能力增强50%;支持Docker和传统安装,部署灵活
VineLang/vine:一种基于交互网的实验性新编程语言,让函数式和命令式编程无缝融合

多范式支持,代码风格灵活;编译到低级交互组合语言Ivy,运行效率高;拥有活跃社区,文档完善
Cline MCP Marketplace:让开发者轻松发现和安装MCP服务器的平台。

提供一键安装功能,简化MCP服务器部署;支持社区提交,丰富资源池;与Cline集成,助力AI工具快速接入
mcp-swift-sdk:为Swift开发者提供与LLM交互的标准化解决方案。

支持标准传输协议(如stdio和SSE)
完整实现MCP协议,轻松构建客户端和服务器
提供工具输入模式自动生成,提升开发效率
Back to Top