Model Context Protocol Kotlin SDK:为Kotlin开发者提供与LLM交互的标准化上下文协议支持。

提供完整的MCP协议实现,轻松构建客户端和服务器;支持多种标准传输方式,如stdio、SSE和WebSocket;由JetBrains协作维护,代码质量和兼容性有保障
kl:一款为终端设计的交互式Kubernetes日志查看器,让日志管理变得轻松高效。

支持多容器、多Pod、多命名空间和多集群的日志查看;提供实时集群变更查看功能;通过精确字符串或正则表达式搜索日志,支持上下文显示
VSCode-FindItFaster:让VS Code的文件搜索变得飞快

搜索速度比VS Code自带功能快数倍;一键恢复上次搜索,效率倍增;支持文件类型过滤,精准查找
LLM API Engine:用自然语言描述就能快速生成和部署AI驱动的API

只需几秒即可创建API;利用LLM和网络爬虫技术,自动从网站提取结构化数据;支持多种部署方式,包括Vercel、AWS Lambda等
Mathesar:让所有技术水平的用户都能轻松操作Postgres数据库的直观电子表格界面。

100%开源,自托管,数据安全可控;无需代码,通过熟悉的电子表格界面即可操作复杂数据库;支持多种数据操作功能,如查询、编辑、协作等
obstore:让与云存储的交互变得简单又快速。它能解决多云存储集成复杂的问题,核心价值在于提供统一的接口,轻松对接多种云存储服务

支持多种云存储服务,包括Amazon S3、Google Cloud Storage、Azure Storage等
自动处理大文件的分块上传,效率更高
支持同步和异步API,且有完整类型提示
一款强大的开源静态代码分析工具,能快速发现代码中的安全问题。

支持30+种编程语言,覆盖广泛
超快速扫描,实现“思考速度”级的代码分析
提供SARIF格式输出,方便集成到现有开发流程

Opengrep | #工具
mnfst/manifest:一个超轻量级的单文件微后端解决方案,让前端开发者轻松拥有自己的后端服务。

仅需一个文件即可搭建完整的后端服务,极简配置;提供REST API、文件存储、图像处理等强大功能;支持自动生成管理面板,开发效率提升80%
基于Browserbase和Vercel AI SDK构建的开源AI网页操作工具,为开发者提供强大的网页自动化与AI集成解决方案。

支持Anthropic Claude API,轻松接入先进AI能力;可选集成Upstash Redis,实现高效率限制;初始开发仅需简单几步,快速上手

AI Web Operator | #工具
Minuet-ai.nvim:让代码补全变得智能又便捷

支持多种流行LLM(如OpenAI、Gemini等),选择丰富;提供代码补全的双模式,满足不同需求;自定义配置灵活,适配多种开发场景
MCP Thinking:为Claude桌面客户端和MCP客户端提供强大的推理工具。

提取Deepseek R1推理模型的思考链,助力高效推理;支持跨平台配置路径,适配多种操作系统;优化错误处理机制,提升使用体验
uscope:一款为Linux打造的原生代码图形化调试器和内省工具链,让调试变得轻松又高效 | #Linux

支持多种语言(C、Zig等)的数据可视化;提供灵活的配置和扩展性;高效的调试操作,如断点、单步执行等
一款专为大规模数据中心设计的集群级持续性能分析工具,帮助开发者轻松定位和解决生产环境中的性能瓶颈。

采用eBPF技术,高效收集内核和用户空间栈信息;支持无帧指针和无调试符号的反向调用;提供强大的查询语言和火焰图界面,直观展示CPU使用情况

Perforator | #工具
LinuxPDF:在PDF里运行Linux。

利用RISC-V模拟器,将Linux系统嵌入PDF文件,颠覆传统认知;基于TinyEMU,支持32位和64位系统;仅用浏览器即可运行Linux,无需额外软件
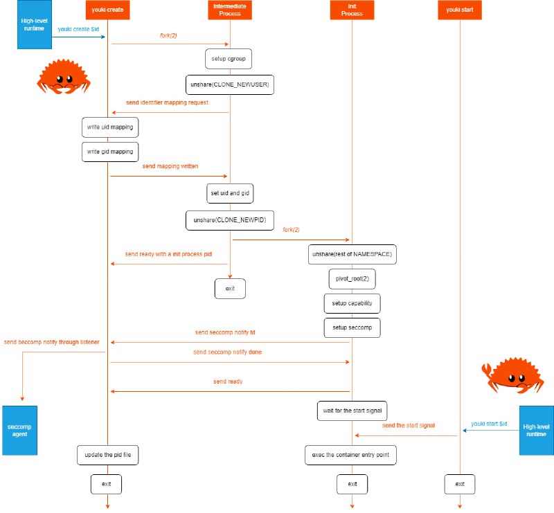
Youki:用Rust语言编写的高性能容器运行时,为容器化应用提供更安全、更高效的运行环境。

内存占用低,比runc低60%;启动速度快,比runc快2倍;支持Rootless模式,提升安全性
Back to Top