Mathesar:让所有技术水平的用户都能轻松操作Postgres数据库的直观电子表格界面。

100%开源,自托管,数据安全可控;无需代码,通过熟悉的电子表格界面即可操作复杂数据库;支持多种数据操作功能,如查询、编辑、协作等
obstore:让与云存储的交互变得简单又快速。它能解决多云存储集成复杂的问题,核心价值在于提供统一的接口,轻松对接多种云存储服务

支持多种云存储服务,包括Amazon S3、Google Cloud Storage、Azure Storage等
自动处理大文件的分块上传,效率更高
支持同步和异步API,且有完整类型提示
一款强大的开源静态代码分析工具,能快速发现代码中的安全问题。

支持30+种编程语言,覆盖广泛
超快速扫描,实现“思考速度”级的代码分析
提供SARIF格式输出,方便集成到现有开发流程

Opengrep | #工具
mnfst/manifest:一个超轻量级的单文件微后端解决方案,让前端开发者轻松拥有自己的后端服务。

仅需一个文件即可搭建完整的后端服务,极简配置;提供REST API、文件存储、图像处理等强大功能;支持自动生成管理面板,开发效率提升80%
基于Browserbase和Vercel AI SDK构建的开源AI网页操作工具,为开发者提供强大的网页自动化与AI集成解决方案。

支持Anthropic Claude API,轻松接入先进AI能力;可选集成Upstash Redis,实现高效率限制;初始开发仅需简单几步,快速上手

AI Web Operator | #工具
Minuet-ai.nvim:让代码补全变得智能又便捷

支持多种流行LLM(如OpenAI、Gemini等),选择丰富;提供代码补全的双模式,满足不同需求;自定义配置灵活,适配多种开发场景
MCP Thinking:为Claude桌面客户端和MCP客户端提供强大的推理工具。

提取Deepseek R1推理模型的思考链,助力高效推理;支持跨平台配置路径,适配多种操作系统;优化错误处理机制,提升使用体验
uscope:一款为Linux打造的原生代码图形化调试器和内省工具链,让调试变得轻松又高效 | #Linux

支持多种语言(C、Zig等)的数据可视化;提供灵活的配置和扩展性;高效的调试操作,如断点、单步执行等
一款专为大规模数据中心设计的集群级持续性能分析工具,帮助开发者轻松定位和解决生产环境中的性能瓶颈。

采用eBPF技术,高效收集内核和用户空间栈信息;支持无帧指针和无调试符号的反向调用;提供强大的查询语言和火焰图界面,直观展示CPU使用情况

Perforator | #工具
LinuxPDF:在PDF里运行Linux。

利用RISC-V模拟器,将Linux系统嵌入PDF文件,颠覆传统认知;基于TinyEMU,支持32位和64位系统;仅用浏览器即可运行Linux,无需额外软件
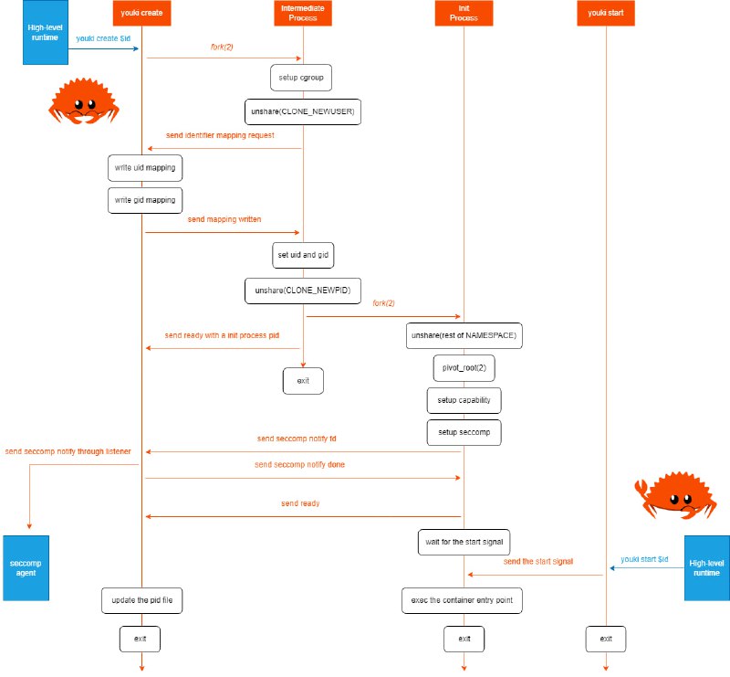
Youki:用Rust语言编写的高性能容器运行时,为容器化应用提供更安全、更高效的运行环境。

内存占用低,比runc低60%;启动速度快,比runc快2倍;支持Rootless模式,提升安全性
AI赋能的代码审查工具,让Pull Request分析、反馈和改进建议自动化

支持GitHub、GitLab、Bitbucket等多平台;提供代码审查、改进建议、自动更新CHANGELOG等10+功能;适配GPT-4等多模型,效率提升超30%

PR-Agent (Qodo Merge open-source)
| #工具
GigaMIDI Dataset:音乐生成领域的超大MIDI数据集,为音乐创作和研究提供强大支持 | #音乐

新增循环检测和音乐表现力评估指标,助力音乐生成更富有表现力;提供详细元数据和预训练模型,方便研究和应用开发
llmdifftracker:用AI帮你轻松追踪代码变更,让代码管理不再繁琐

利用大语言模型自动总结代码修改,效率提升显著;支持与Weights & Biases集成,实验跟踪更便捷;仅需几行代码即可上手,简单易用
txiki.js:超轻量级的JavaScript运行时,为开发者提供极致简洁的开发体验。

体积小巧,基于最新的ECMAScript标准;支持多种Web平台API,如fetch、WebAssembly等;支持创建独立可执行文件,无需额外依赖
一个让AI性能对比变得直观的工具 | Benchy |#工具

实时对比不同AI模型的性能、价格和速度;支持多种主流AI模型,如Deepseek R1、Gemini 2.0、OpenAI o1等;提供多种微应用,满足不同场景的测试需求
Back to Top