14:45 · Nov 30, 2024 · Sat × × MasteringRAG:一个全面的企业级RAG系统教程项目,涵盖从入门到精通的完整知识体系。包括文档问答、检索优化、评估方法、Agent实现等多个模块,提供详细的实践示例和优化方案,帮助开发者构建高质量的RAG应用
14:28 · Nov 30, 2024 · Sat × 专为AI Agent设计的开源浏览器API框架,通过REST API提供无头浏览器控制能力。特色功能包括:会话状态管理、代理IP轮换、反检测机制、Chrome扩展支持、内置调试工具等。支持三种使用方式:Quick Actions API用于简单网页操作、Browser Sessions API实现复杂工作流、Selenium集成支持传统自动化迁移,完美适配网页自动化、数据采集和AI交互场景Steel Browser | #框架
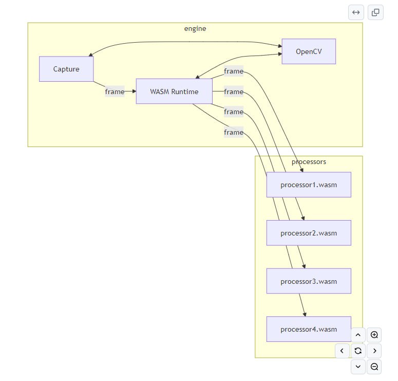
14:27 · Nov 30, 2024 · Sat × wasmVision:一个基于WebAssembly的计算机视觉处理引擎,提供高性能视觉处理能力。可以捕获摄像头、视频文件或流媒体的画面,通过WebAssembly进行处理并输出。支持Go、Rust、C语言开发处理器模块,内置多个现成的处理器如人脸检测、图像模糊、神经风格迁移等
14:24 · Nov 30, 2024 · Sat × × 开源版Google Notebook LM的替代方案,注重隐私保护的智能笔记工具。支持多笔记本管理、多AI模型(OpenAI/Anthropic/Gemini等)、播客生成、多格式文件导入(PDF/EPUB/Office等)、AI辅助笔记生成、全文和向量搜索等功能,让用户完全掌控自己的研究工作流。Open Notebook | #笔记工具 #工具
14:22 · Nov 30, 2024 · Sat × × Unbug:Rust编程语言的断点调试工具箱,提供方便的宏来实现编程断点,可帮助开发者捕获调试过程中的错误。支持x86/x86_64/ARM64架构,具有条件断点、错误日志记录等功能,默认不编译断点代码以避免影响生产环境
14:21 · Nov 30, 2024 · Sat × × 一个开源的AI推理引擎框架,支持多种强大功能:逐步推理、基于记忆的规划、多智能体混合决策、束搜索、自我反思等。兼容所有支持函数调用的OpenAI兼容接口,内置Python解释器、网页搜索、Wolfram Alpha等工具,可用于构建复杂的AI推理系统。OpenReasoningEngine | #框架
14:20 · Nov 30, 2024 · Sat × Awesome-LLM-as-a-judge:一个关于LLM作为评判器的综合资料库,收集整理了大语言模型在评判任务中的应用研究,涵盖了帮助性、无害性、可靠性、相关性、可行性等多个评估维度,以及相关方法论和评估基准
14:15 · Nov 30, 2024 · Sat × 跨平台的屏幕共享工具,支持Mac、Windows和Linux系统。采用点对点(P2P)连接技术,无需账户注册和服务器基础设施(仅需基本的stun/turn/信令服务器用于初始连接)。特点是使用简单、即装即用,适合远程协作和结对编程等场景Bananas | #工具
16:00 · Nov 28, 2024 · Thu × × × Rare Big Deal:一个收集和分享各类软件和应用特惠信息的开源项目,主要聚焦于开发工具、Mac应用、生产力工具、设计工具等Black Friday和Cyber Monday期间的限时优惠
15:59 · Nov 28, 2024 · Thu × × × × Awesome-Bluesky:一个全面的Bluesky平台工具资源汇总列表,收录了大量与Bluesky相关的实用工具,包括数据统计分析、Feed管理、迁移工具、帖子管理、替代客户端等多个分类。对于想要深入使用Bluesky的用户来说是一个非常有价值的参考资源 | #工具
15:58 · Nov 28, 2024 · Thu × llm_client:一个用Rust开发的本地LLM接口工具,支持多平台(Mac/Windows/Linux)的CPU和GPU运行。特色是提供了级联提示工作流(Cascading Prompt Workflow)系统,能将LLM的概率性输出转换为确定性信号,大幅提高输出可靠性。支持自动构建、简单的模型预设、灵活的配置选项以及多种API集成 | #工具