Skip to main content

黑洞资源笔记

  1. gradio-webrtc:基于WebRTC的Gradio流媒体组件,支持实时音视频传输。提供了四种主要功能:网页摄像头视频流传输、服务器到客户端的视频流传输、服务器到客户端的音频流传输以及双向音频对话。特别适合构建需要实时音视频处理的AI应用,如实时物体检测、对话AI等
  2. 高度可定制的私有化AI接口工具,集成了笔记本、基础聊天、文档管理和Youtube视频处理等功能,可灵活配置不同的LLM模型、TTS模型、OCR模型和搜索引擎,支持多用户认证和私有化部署

    Abbey | #工具
  3. 卡卡字幕助手:一款功能强大的视频字幕配制软件,支持国内外主流视频平台(B站、Youtube等)。本身自带了 B接口 和 J接口,也可以自行下载用 Whisper 模型。自动优化专业术语、代码片段和数学公式格式,可以配置主流大语言模型,自带一个 gpt-4o-mini,也可以调用主流 API,支持标准 OpenAI API 格式(兼容通义千问、DeepSeek、智谱等)。可以自定义字幕样式,可选中英文字幕的混合排版。

    另外作者还有一个叫 SubtitleSpliter 的项目,用来处理和优化字幕文件(SRT格式)的拆分与合并显示。

    VideoCaptioner| #工具
  4. 一篇介绍编译器优化的文章

    主要介绍了编译器优化的概念、实例和技术,旨在以易于理解的语言向读者解释编译器优化的工作原理和它们对代码的影响。

    具体内容包括优化的类型、优化时的考虑因素以及编译器如何在不同优化级别下对代码进行优化。

    作者通过实例演示了编译器如何优化算术运算、消除公共子表达式、处理未优化的构建、进行内联、进行强度降低优化以及在编译时进行优化和消除死码。还探讨了编译器在处理浮点运算时的精度问题,以及如何通过调整编译器选项来影响优化结果。
  5. 中国独立开发者项目列表:一个展示中国独立开发者作品的精选合集,收录了1000多个优秀项目,涵盖AI工具、效率软件、浏览器插件、游戏开发等多个领域。项目按类别整理,每个项目都包含开发者、项目名称、链接和简介等详细信息
  6. 开源 AI 书签管理工具:Hoarder | #工具

    通过浏览器插件一键保存,AI 自动提取网页标题、描述和图片信息,构建个人内容收藏库。

    支持链接、笔记、图片和 PDF 等多种格式一站式管理。

    支持智能标签分类、全文检索、多端同步、完整页面存档等实用功能。
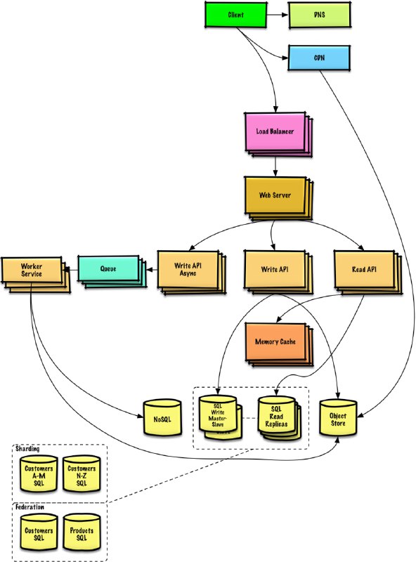
  7. 学习如何设计大型系统 | The System Design Primer

    学习如何设计可扩展的系统将会有助于你成为一个更好的工程师。

    系统设计是一个很宽泛的话题。在互联网上,关于系统设计原则的资源也是多如牛毛。

    这个仓库就是这些资源的组织收集,它可以帮助你学习如何构建可扩展的系统。
  8. bRAG-langchain: 构建企业级 RAG 系统指南 | #指南

    项目通过 5 个循序渐进的 Jupyter notebooks,指导开发者从零开始构建、优化和部署企业级 RAG 系统,涵盖从基础配置到高级技术(如多查询、语义路由、重排序等)的全过程实践

    项目的核心价值:
    1. 提供了一个从入门到高级的完整 RAG 实现教程
    2. 使用 @LangChainAI 框架构建
    3. 包含了多个进阶技术的实现示例

    项目包含 5 个主要教程笔记本,按难度递进:

    1. 基础设置概述 ([1]_rag_setup_overview.ipynb)
    - 环境配置
    - 数据加载和预处理
    - 使用 OpenAI 生成嵌入
    - 向量数据库(ChromaDB/Pinecone)设置
    - 基础 RAG 管道搭建

    2. 多查询技术 ([2]_rag_with_multi_query.ipynb)
    - 实现多查询检索
    - 使用多个嵌入模型
    - 对比单查询和多查询性能

    3. 路由和查询构建 ([3]_rag_routing_and_query_construction.ipynb)
    - 逻辑路由实现
    - 语义路由(用于数学/物理问题分类)
    - 结构化搜索模式
    - 向量存储集成

    4. 索引和高级检索 ([4]_rag_indexing_and_advanced_retrieval.ipynb)
    - 多表示索引
    - 文档摘要存储
    - ColBERT 集成
    - RAPTOR 实现

    5. 检索和重排序 ([5]_rag_retrieval_and_reranking.ipynb)
    - RAG-Fusion 多查询生成
    - 倒数排名融合(RRF)
    - @cohere重排序
    - CRAG 和 Self-RAG 检索