12:30 · Nov 9, 2024 · Sat × × × × × × × × 大型语言模型资源手册,汇集模型训练、部署、微调和构建应用的精选资源,覆盖AI社区的热门领域LLM-engineer-handbook | #手册
12:22 · Nov 9, 2024 · Sat × × 基于 Svelte、Rust 和 Tauri 构建的现代、跨平台系统监视工具,它可以被视为增强版的 htop,提供了实时进程监控、CPU 和内存使用追踪、美观的现代 UI、进程搜索和过滤、固定重要进程、进程管理、列排序等功能NeoHtop | #工具
12:19 · Nov 9, 2024 · Sat × × × × × × 自托管的网页数据抓取工具,让用户通过指定XPath来抓取网页元素,支持提交URL和元素进行数据抓取,并将结果以表格形式展示,用户还可以下载结果的Excel表格,并重新运行抓取任务。Summary | #工具
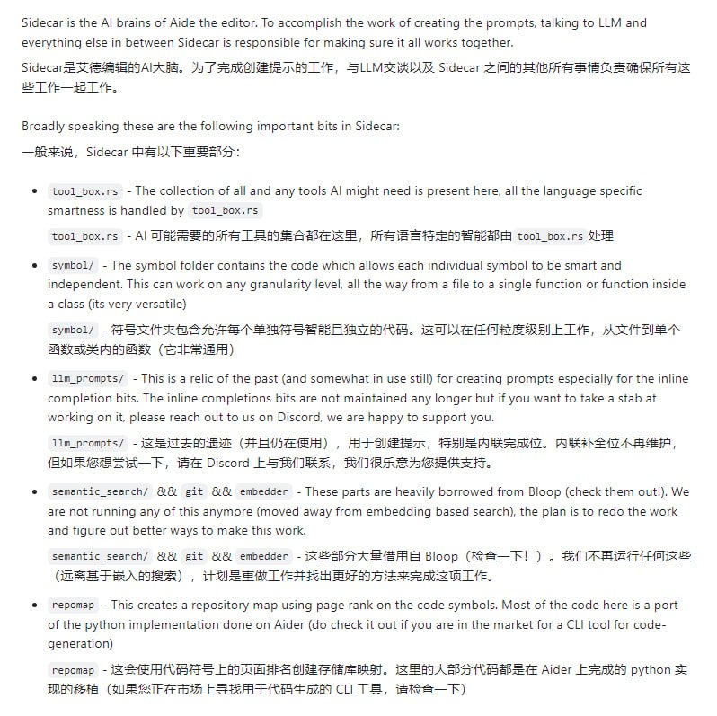
12:16 · Nov 9, 2024 · Sat × Sidecar:CodeStoryAI 开发的 Aide 编辑器的 AI 大脑,本地运行于用户的机器上,负责创建提示、与大型语言模型(LLM)交流以及其他相关任务的协调工作