Skip to main content

黑洞资源笔记

  1. GoSQL:用Go语言编写的轻量级SQL查询引擎,能够解析和执行简单的SQL查询,操作CSV文件,支持SELECT、FROM、WHERE和LIMIT子句
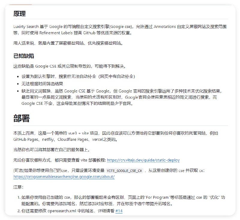
  2. 开源搜索引擎:Luxirty Search,基于 Google,屏蔽内容农场,具有无广告、无跟踪、干净、简洁,快等特点。| #搜索引擎

    功能特色:

    1. 内置内容农场屏蔽,包括 CSDN 等 SEO 站点和 Stack Overflow 中文翻译站。
    2. 一键提升 GitHub、Stack Overflow、V2EX、博客园搜索权重,无需手动输入 site:。
    3. 一键搜索 v2ex、Raddit。
    4. 内置广告屏蔽、跟踪链接移除。

    与 uBlackList, Hit by Hidden 等工具的区别:
    这些工具在前端屏蔽搜索结果,也就是等到内容农场已经出现在搜索结果中,再将其删除或隐藏。

    而 Luxirty Search 通过配置 Annotations 让 Google 直接屏蔽垃圾网站,服务器在执行搜索时就已经将网站排除,可以理解为内置多条 '-site:domain.com' 。
  3. 解析指南:算法和术语

    一篇深入探讨解析技术的长文。作者Gabriele Tomassetti。

    文章首先定义了解析的概念,然后详细介绍了解析器的基本组成部分,包括词法分析器(Lexer)和解析器(Parser),以及它们在解析过程中的作用。

    文章还讨论了语法(Grammars)的概念,包括语法的类型、编写语法时常见的问题,以及如何将解析树转换为抽象语法树(AST)。

    最后深入探讨了各种解析算法,包括自顶向下和自底向上的算法,并讨论了它们的应用场景。
  4. 一个由AI支持的Web开发工具,允许用户在浏览器中提示、运行、编辑和部署全栈应用程序,且无需本地设置。

    💻 全栈开发支持:直接在浏览器中开发、运行和部署应用,支持Node.js、npm工具和常见框架(如Vite、Next.js等)。

    🤖 AI环境控制:AI不仅可以生成代码,还能控制整个开发环境,包括文件系统、服务器和终端等。

    🚀 集成与分享:生成的项目可以通过URL分享,或直接部署至生产环境。

    Bolt.new | 开源地址 | #工具
  5. Git飞行规则

    飞行规则(Flight Rules) 是记录在手册上的来之不易的一系列知识,记录了某个事情发生的原因,以及怎样一步一步的进行处理。本质上, 它们是特定场景的非常详细的标准处理流程。该文档中包含了针对不同Git操作的详细步骤,如编辑提交、暂存内容、处理未暂存内容、分支管理、变基和合并、存档、杂项操作、跟踪文件以及配置等。
  6. 在Minecraft 里跑一个linux | Linux in Minecraft

    这个项目基于Minecraft 1.20.6版本,利用cbscript脚本语言实现RISC-V I+M+A+Zicsr+Zifencei模拟器,并使用Minecraft的计分板和数据存储来模拟内存和存储。当然速度非常慢,开发者说完整的启动linux需要大约 18 小时。
  7. Forfun OS,Rust写的玩具操作系统

    只是用于个人学习所用,开发者还写了部分详细设计文档

    “由于操作系统和编译器等软件基础工具封装的太好了,为软件开发人员提供了一个统一个开发环境,其实他们内在是存在很多与硬件相互协作的过程。这当然是一件好事,但是也造成了软件开发人员对于底层理解不多。如果想要开发更好地软件,还是需要加深对操作系统和编译器的理解。当然这部分知识太多了,没有人可以全部掌握,我们需要的是了解其背后的基本原理,至于各种细节倒不必花太多时间。当理解其背后的原理后,很多之前无法理解的概念就豁然开朗了“
  8. 网友投稿

    Python 3.13 已经正式发布了!
    这也同时宣告 Python 3.8 结束了平淡但又不普通的一生。

    随之而来的重要特性简览:

    1. PyPy 反哺带来的交互式解释器改进,多行编辑,颜色凸显
    (这年头真的会有人用原生吗?IPython 不屑地问道)

    2. NO! GIL! 新的自由线程构建可供下载
    (3.13 发布迟了 7 天就是为了回退为此定制的新 gc,性能应该是没眼看了)

    3. 初步的实验性 JIT
    (赞美 Meta,这年头也就小扎还懂“新生代数字农名工”的需求了)

    4. 可选的 mimalloc 内存分配器修改后版本
    (虚幻引擎发来贺电,小岛秀夫点了个赞,Azure 笑而不语)

    5. iOS、Android 双双加入 Tier 3 支持平台
    (看得出来这年头的手机内存是有点太大了)

    6. typing 类型参数支持默认类型
    (妈妈我的自动补全终于可以工作了!)

    7. 第一批陈旧标准库的彻底删除
    (依然阻挡不住安装包体积扩增的脚步)

    官方文档
    Python 3.13.0 下载
  9. ProxyCat:一款代理池中间件,能将临时IP变成固定IP,适用于需要频繁更换IP的网络操作,如网络安全测试。

    功能特点
    多协议支持
    -SOCKS5 代理:支持 SOCKS5 协议,适用于各种网络环境。
    -HTTP/HTTPS 代理:支持 HTTP 和 HTTPS 代理,满足不同应用场景需求。

    代理轮换模式
    -循环模式(Cycle):按照顺序循环使用代理列表中的每一个代理,确保均衡使用。
    -负载均衡模式(Load Balance):随机选择可用代理,分摊流量负载,提升性能。
    -自定义模式(Custom):允许用户自定义代理选择逻辑,灵活满足特定需求。

    动态代理获取
    -使用 GetIP 函数获取代理:支持通过 GetIP 函数动态获取即时可用的代理,保证代理的实时性和有效性。

    代理验证
    -自动检测有效性:在启动时自动检测代理的可用性,过滤无效代理,确保代理列表的可靠性。
    -支持多种协议检测:针对 HTTP、HTTPS 和 SOCKS5 代理进行专门的检测,提升验证精度。

    认证机制
    -用户名/密码认证:支持基于用户名和密码的代理认证,增强代理的安全性,防止未授权访问。

    高并发处理
    -异步架构:基于 asyncio 实现异步处理,支持大规模并发连接,适用于高流量需求。

    日志与监控
    -彩色日志输出:通过 colorama 实现彩色日志,便于实时监控和调试。
    -实时状态更新:显示当前代理状态和下次切换时间,帮助用户了解代理动态。

    配置灵活
    -可配置文件:通过 config.ini 文件轻松调整端口、模式、认证信息等参数,适应不同使用场景。
    -命令行参数:支持通过命令行指定配置文件路径,增加使用的便捷性。

    自动更新检查
    -版本检测:内置版本检测功能,自动检查最新版本并提醒用户更新,确保软件的持续优化。