Skip to main content

黑洞资源笔记

  1. Markdown 编辑器:Plate | #编辑器

    基于 React 的富文本编辑器框架,UI 响应式设计,支持深浅色主题。提供了 50+ 个插件直接开箱即用,可以无缝与你系统集成,同时还支持组件定制开发。
  2. 一些好用的 Dify 工作流集合:Awesome-Dify-Workflow

    包括了中英文翻译、知识库聊天、搜索大师、爆款标题、文章仿写、运营一条龙、聊天机器人、代码生成等工作流。

    所有工作流基本可以免费使用,不需要对接第三方平台 API,复制自己感兴趣的工作流,导入到自己的账号即可使用。
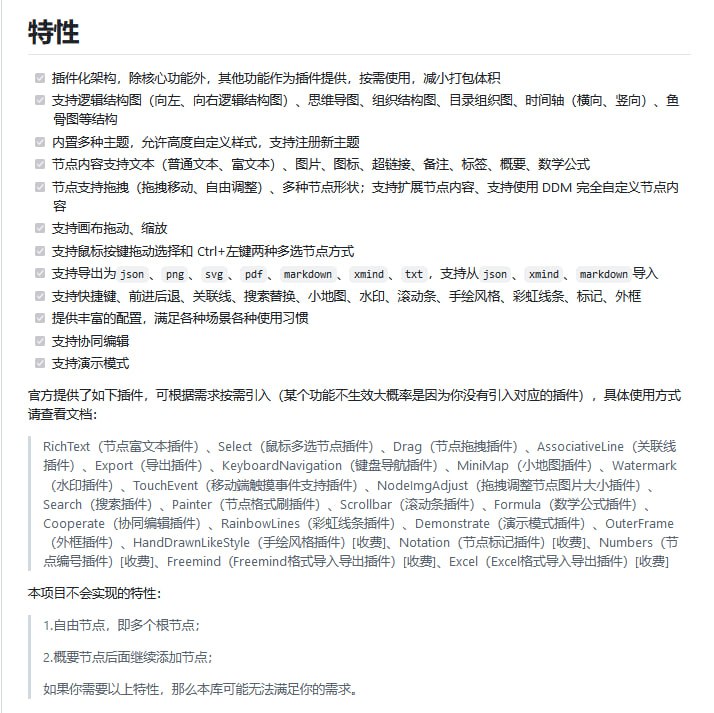
  3. 一款颇为强大的开源 Web 思维导图工具,基于 JavaScript 实现,不依赖任何框架,思维导图核心功能它都有。此外,还支持插件,可按需选择更多实用功能使用。

    提供在线体验,可直接开箱即用,而且上手简单,轻松创建和展示思维导图。

    SimpleMindMap | #工具
  4. 一款颜值颇高且功能丰富的跨平台文件管理器

    基于 Rust 开发,提供安全且直观的文件管理体验,能够结合云端储存和离线硬盘的存储容量和处理能力,打造个人分布式云。

    - 文件预览:支持多种文件类型的快速预览和缩略图,如图像、视频、音频以及 PDF 等。
    - 文件识别:能够识别超过 250 多种常见文件类型,所有文件会按类型进行分类。
    - 文件搜索:即时显示关联搜索关键词的文件,还提供高级搜索功能,允许按名称、内容和元数据搜索文件和文件夹;
    - Tab 选项:允许在资源管理起中打开多个选项卡,并支持它们之间切换;
    - 灵活布局:提供列表、网格、列视图和媒体视图等多种布局选项。
    - AI 标签:支持使用 AI 模型对图像创建标签,方便分类管理;
    - 云支持:支持 Dropbox、Google Drive、Mega 等云存储;
    - 个性化主题:支持浅色和深色主题,并提供超过 250 种文件类型的图标;
    - 多语言支持:支持超过 11 种语言,包括中文、德语、法语、英语、俄语和土耳其语等;
    - 多平台支持:提供 macOS、Windows、Linux、iOS 和 Android。

    Spacedrive | #工具
  5. 一款功能强大的待办任务清单工具,不仅提供了任务计划和分类的功能,还支持时间跟踪和时间盒技术,帮助我们更好地管理时间,制定好工作计划。

    支持从日历、Jira、GitHub 等平台导入任务,提供休息提醒、番茄钟计时器和反拖延症等功能。

    兼容 Windows、macOS 和 Android 等操作系统。工具完全开源免费,不收集用户任何数据。

    Super Productivity | #工具
  6. GoMaxAI-ChatGPT-Midjourney-Pro:基于Node.js、Vue3、uniapp的AIGC平台,集成ChatGPT、Midjourney绘画、Suno音乐、视频服务等,支持私有化部署,适用于个人、团队和企业

    系统技术架构

    web前端:vue3
    移动端:uniapp
    管理端:Vue3
    服务端(后端):Nodejs
    数据支持: Mysql5.7(+) + Redis
    运行环境:Linux、Windows、MacOs(推荐使用Linux)
    数据存储:本地存储 | 阿里云oss | 腾讯云cos | chevereto图床
  7. Rusty_Art:创意编码与视觉错觉的Rust项目,专注于生成各种图案的动画和视觉错觉,具有实时调整动画和创建独特图案的能力