黑洞资源笔记
- 一份谷歌工程师的离职报告,“写得非常坦率,说了心里话,也透露了很多谷歌公司的情况。信息量挺大。”
- #科普:通过讲故事的方式,阐述量子力学的概念
- 有些东西总是在结束后才被知晓
-
- Vue Reactivity API for VSCode Extensions:使用 Vue 反应性 API 开发 VSCode 扩展的工具库
-
-
- 交互式教程,专注于提升提示工程技能,教授如何构建有效的提示来引导人工智能的响应,包含多个Jupyter Notebook文件,涵盖从基础结构到复杂提示构建的各个方面
Anthropic courses | #教程 - Transformers.js Examples:Hugging Face提供的一系列🤗 Transformers.js演示和示例应用程序,支持多种语言模型的交互和应用开发
- dbt-checkpoint:为 dbt 项目提供一系列 pre-commit 钩子的工具库,旨在确保项目代码质量,提升代码审查和发布流程的自动化水平
- FastHTML on Spaces:一键部署FastHTML应用至HuggingFace Spaces,支持免费部署,自动备份数据库至HuggingFace Dataset,提供公有与私有空间选项
- ReDel:为研究人员和开发者构建、迭代和分析递归多智能体系统的套件,提供模块化设计、事件驱动架构和内置可视化工具,支持现代大型语言模型和工具使用
-
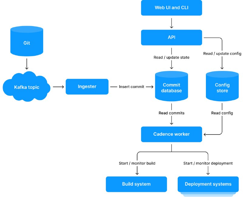
- Uber新发了一篇技术博客,介绍了他们如何重构微服务的持续部署,以提高部署自动化和微服务管理的用户体验。| blog
Uber的业务依赖于众多微服务,这些服务的持续部署对于确保新功能、库更新和安全补丁能够及时、安全地交付至生产环境至关重要。文章分享了Uber如何重构微服务的持续部署,以提高部署自动化和微服务管理的用户体验,同时解决了大型单一仓库(monorepo)中不断增长的提交量所带来的挑战。 -
- 一款全自动视频翻译的 AI 工具:VideoLingo | #工具
能够一键全自动对视频进行字幕切割、翻译、精准对齐和个性化配音,最终生成 Netifx 级别的字幕和配音。
具有如下特点:
- 使用 NLP 和 LLM 进行字幕分割;
- 智能术语知识库,实现上下文感知翻译;
- 三步翻译过程:直接翻译 - 反思 - 改进;
- 精确的单词级字幕对齐;
- 使用 GPT-SoVits 克隆音色并生成高质量的配音。 - Anthropic提示工程交互式教程:深入理解如何在Claude中构建最优提示的全面步骤指南,帮助用户掌握构建有效提示的基本结构,识别常见失败模式,并利用'80/20'技巧进行应对,理解Claude的优势和局限,从头开始构建针对常见用例的强大提示
Prompt Engineering Interactive Tutorial | #指南