16:14 · Aug 27, 2024 · Tue × × Chat Nio:下一代AI一站式国际解决方案,支持多模型对话分享、自定义预设、云端同步、模型市场,具备弹性计费和订阅计划模式,支持图片解析、联网搜索、模型缓存,提供丰富美观的后台管理与数据统计功能
16:11 · Aug 27, 2024 · Tue × 交互式教程,专注于提升提示工程技能,教授如何构建有效的提示来引导人工智能的响应,包含多个Jupyter Notebook文件,涵盖从基础结构到复杂提示构建的各个方面Anthropic courses | #教程
16:09 · Aug 27, 2024 · Tue × Transformers.js Examples:Hugging Face提供的一系列🤗 Transformers.js演示和示例应用程序,支持多种语言模型的交互和应用开发
16:08 · Aug 27, 2024 · Tue × dbt-checkpoint:为 dbt 项目提供一系列 pre-commit 钩子的工具库,旨在确保项目代码质量,提升代码审查和发布流程的自动化水平
16:07 · Aug 27, 2024 · Tue × FastHTML on Spaces:一键部署FastHTML应用至HuggingFace Spaces,支持免费部署,自动备份数据库至HuggingFace Dataset,提供公有与私有空间选项
16:06 · Aug 27, 2024 · Tue × ReDel:为研究人员和开发者构建、迭代和分析递归多智能体系统的套件,提供模块化设计、事件驱动架构和内置可视化工具,支持现代大型语言模型和工具使用
16:05 · Aug 27, 2024 · Tue × 一款注重性能的系统信息前端工具,可快速查看系统信息如内核版本、运行时间、内存使用情况、处理器负载等,具有高度的可定制性和跨平台兼容性macchina | #工具
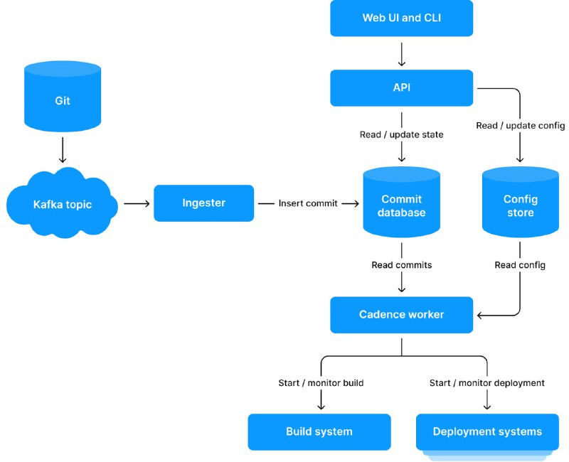
15:51 · Aug 27, 2024 · Tue × Uber新发了一篇技术博客,介绍了他们如何重构微服务的持续部署,以提高部署自动化和微服务管理的用户体验。| blogUber的业务依赖于众多微服务,这些服务的持续部署对于确保新功能、库更新和安全补丁能够及时、安全地交付至生产环境至关重要。文章分享了Uber如何重构微服务的持续部署,以提高部署自动化和微服务管理的用户体验,同时解决了大型单一仓库(monorepo)中不断增长的提交量所带来的挑战。
15:35 · Aug 27, 2024 · Tue 一款全自动视频翻译的 AI 工具:VideoLingo | #工具能够一键全自动对视频进行字幕切割、翻译、精准对齐和个性化配音,最终生成 Netifx 级别的字幕和配音。具有如下特点:- 使用 NLP 和 LLM 进行字幕分割;- 智能术语知识库,实现上下文感知翻译;- 三步翻译过程:直接翻译 - 反思 - 改进;- 精确的单词级字幕对齐;- 使用 GPT-SoVits 克隆音色并生成高质量的配音。 3:21 Media is too big VIEW IN TELEGRAM
14:40 · Aug 24, 2024 · Sat × Anthropic提示工程交互式教程:深入理解如何在Claude中构建最优提示的全面步骤指南,帮助用户掌握构建有效提示的基本结构,识别常见失败模式,并利用'80/20'技巧进行应对,理解Claude的优势和局限,从头开始构建针对常见用例的强大提示Prompt Engineering Interactive Tutorial | #指南
14:36 · Aug 24, 2024 · Sat × × × × × × × × 自托管的Web版Docker资源管理工具,轻松管理远程服务器上的Docker资源,具备丰富的功能和灵活的部署选项Isaiah | #工具