Skip to main content

黑洞资源笔记

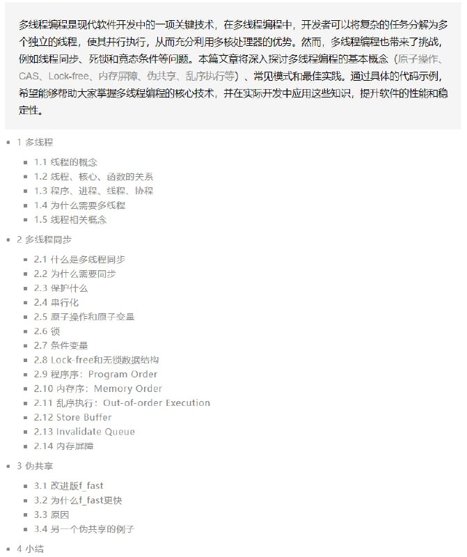
  1. Codemap —— 让天下没有难读的代码!

    以下是作者语:“当我们阅读源代码时,最难的部分其实往往是最无用功的部分

    因为,大多时候还没有分析到算法、数据结构层面,我们就已经陷入了迭代调用的地狱,在大量不同的文件、文件夹中跳转,已经充斥了我们的记忆栈
    而这样的思维负担,对于剖析软件核心却毫无用处

    我们分析源代码的目的,往往是分析核心原理、了解基本用法,而过程中的具体函数名,函数所在文件、以及文件所处的文件路径,其实毫无用处,但是他们却占用了我们过多的心智负担

    这也是我开发 codemap 的初衷,如果有一款软件能平铺布局编辑器,能通过像思维导图一样的方式可视化函数的调用结构,那将会多好啊!

    只要你会基础的语法,那再复杂的生产级项目,也都只会手到擒来
    (当初我也是深感痛苦,为什么单行的代码都认识,可组合成一个复杂的项目就看不懂了呢,当初我连具体的原因都不知道,只知道很难)

    在我用 codemap 实战分析 redis 中,仅用几个小时就能分析出 redis 的核心结构及原理,如果没有 codemap ,对于c语言语法入门水平的我来说,将会难如登天

    目前,codemap 已经支持 python,c,c++,golang,javascript,typescript,java 等多种语言。“
  2. IPTV:一份收集了世界各地公开的 IPTV 频道集合。

    涵盖的类别非常全,有动画、商业、教育、历史、电影、音乐、科学等等,想看的节目都能在上面找到。

    并且,还针对语言、国家、地区进行了分组,可自由选择。
  3. Revezone - 一款以图形为中心的思维管理工具 | #工具

    具有如下特性:

    - 缝合了 Excalidraw 和 Tldraw 的无限画布白板;
    - 提供所见即所得的类 Notion 编辑器;
    - 在左侧边栏可轻松创建和管理文件;
    - 灵活的布局可拖拽标签页位置和分屏操作等。

    Revezone 正处于公测阶段,功能还有不少不足或者缺陷。