Skip to main content

黑洞资源笔记

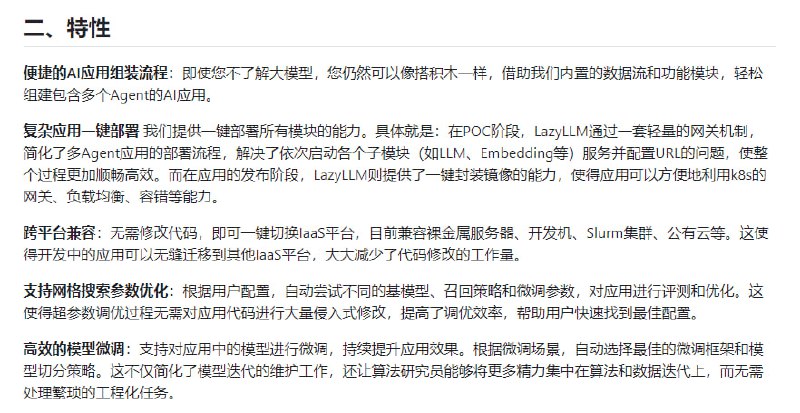
  1. 一款低代码构建多Agent大模型应用的开发工具,协助开发者用极低的成本构建复杂的AI应用,并可以持续的迭代优化效果。LazyLLM提供了便捷的搭建应用的workflow,并且为应用开发过程中的各个环节提供了大量的标准流程和工具。

    基于LazyLLM的AI应用构建流程是原型搭建 -> 数据回流 -> 迭代优化,即您可以先基于LazyLLM快速跑通应用的原型,再结合场景任务数据进行bad-case分析,然后对应用中的关键环节进行算法迭代和模型微调,进而逐步提升整个应用的效果。

    LazyLLM | docs |#工具
  2. WhiteCanvas:Python的类型安全且独立于后端的绘图库,旨在提供简洁而非简单的API,支持多种绘图后端,以实现代码的通用性和易用性
  3. 多人协作工具 Multi 被 Open AI 收购了。

    Multi 可以实现在系统层面的多人协作,可以多人控制一台电脑,还支持语音、视频通话以及标注等能力。
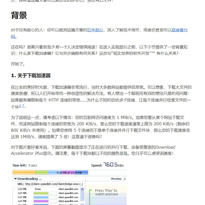
  4. 用异步Rust写一个下载加速器 | link

    Rust 的异步编程存在一些争议,作者也列出了讨论异步编程的参考链接
  5. 用go语言实现一个类似docker的容器系列教程。

    本系列教程主要是为了弄清楚容器化的原理,纸上得来终觉浅,绝知此事要躬行,理论始终不及动手实践来的深刻,所以这个系列会用go语言实现一个类似docker的容器化功能,最终能够容器化的运行一个进程。

    tinydocker | #教程