Skip to main content

黑洞资源笔记

  1. 多人协作工具 Multi 被 Open AI 收购了。

    Multi 可以实现在系统层面的多人协作,可以多人控制一台电脑,还支持语音、视频通话以及标注等能力。
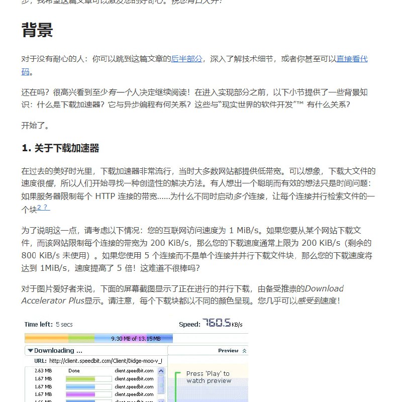
  2. 用异步Rust写一个下载加速器 | link

    Rust 的异步编程存在一些争议,作者也列出了讨论异步编程的参考链接
  3. 用go语言实现一个类似docker的容器系列教程。

    本系列教程主要是为了弄清楚容器化的原理,纸上得来终觉浅,绝知此事要躬行,理论始终不及动手实践来的深刻,所以这个系列会用go语言实现一个类似docker的容器化功能,最终能够容器化的运行一个进程。

    tinydocker | #教程
  4. 华为仓颉编程语言上线

    原生智能化:内嵌AgentDSL的编程框架,自然语言&编程语言有机融合;多Agent协同,简化符号表达,模式自由组合,支持各类智能应用开发。

    天生全场景:轻量化可缩放运行时,模块化分层设计,内存再小也能装得下;全场景领域扩展,元编程和eDSL技术,支持面向领域声明式开发。

    高性能:终端场景首款全并发 GC ,应用线程更流畅,响应更快。轻量化线程,并发性能更好,开销更少。

    强安全:安全DNA融入语言设计,帮助开发者专注于业务逻辑,免于将太多精力投入到防御性编程中,编码即安全,漏洞无处藏。
  5. gblog:开源、简洁美观的博客平台,使用Astro构建,专为不想或不能编写前端代码的用户设计,支持Markdown和MDX,提供响应式和暗/亮模式,集成Google Analytics和SEO优化,支持页面压缩和图片优化
  6. GPT-SoVITS:强大的少样本语音转换与语音合成Web用户界面,支持零样本和少样本学习,能实现高质量的语音克隆,支持跨语言推理,适用于多种语言的语音合成
  7. 集成ComfyUI的先进深度学习工具,提供人脸变换、唇形同步、人脸交换、唇形翻译、视频生成和声音克隆功能,适用于内容创作者、动画师、开发者等,使用户能够通过AI驱动的特性提升视频编辑项目的质量

    ComfyUI-DeepFuze | #工具