Skip to main content

黑洞资源笔记

  1. vak:为研究声学通讯的研究人员设计的神经网络框架 | #框架

    主要目标:

    1.让研究声学通信的研究人员更轻松地将神经网络算法应用于他们的数据
    2.提供一个通用框架,有助于在与声学通信相关的任务上对神经网络算法进行基准测试

    目前,主要用途是发声和其他动物声音的自动注释。
  2. LinkStack:高度可定制的开源链接分享平台

    这是一个独特的平台,提供了一个类似于Linktree的网站,它可以让用户克服社交媒体平台上只能添加一个链接的限制。为在线管理和共享链接提供了高效的解决方案。

    借助 LinkStack,用户可以轻松链接到自己的自定义页面,并为他们的关注者提供在一个方便的位置访问他们所需的所有链接的权限。 LinkStack 与其他链接管理平台的区别在于其灵活性,它允许用户将链接托管在自己的 Web 服务器或 Web 托管提供商上。这使用户可以完全控制他们的在线状态,并确保他们的链接易于访问。

    此外,LinkStack 允许其他用户注册和创建自己的链接,使其成为希望管理多个链接的企业和组织的理想解决方案。通过我们用户友好的管理面板,管理和访问其他用户的链接变得很容易。
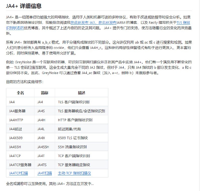
  3. JA4+:一套易于使用且易于共享的网络指纹识别方法。这些方法都是人类和机器可读的,以促进更有效的威胁搜寻和分析。这些指纹的用例包括扫描威胁行为者、恶意软件检测、会话劫持预防、合规性自动化、位置跟踪、DDoS 检测、威胁行为者分组、反向 shell 检测等等。

    详细了解 JA4+ 的工作原理、工作原理以及可检测/预防的示例:
    JA4+ 网络指纹识别(JA4/S/H/L/X/SSH)
    JA4T:TCP 指纹识别(JA4T/ TS/T扫描)

    参阅技术详细信息可了解如何读取 JA4+ 指纹。

    该存储库包括 JA4+ Python、Rust、Zeek 和 C,作为 Wireshark 插件。
  4. MaxKey SSO ,业界领先的IAM-IDaas身份管理和认证产品,支持OAuth2.x、OpenID Connect、SAML2.0、JWT、CAS、SCIM等SSO标准协议,基于RBAC统一权限控制,实现用户生命周期管理,开源、安全、合规、自主可控