Skip to main content

黑洞资源笔记

  1. Bifrost是一个具有可插拔传输的点对点通信引擎:

    跨平台:支持网络浏览器、服务器、桌面、移动设备...
    高效:通过单个链路复用许多同时流。
    加密:识别、验证和加密对等体之间的每个链接。
    灵活:同时使用多种传输、协议。
    网格:支持通过电路到所需目标对等点的多跳路由。
    PubSub:具有可插入实现的发布/订阅通道。
    稳健:使用 Quic 在有损传输上实现可靠连接。

    Bifrost 使用ControllerBus控制器和指令来管理对等点、传输、路由和其他更高级别进程之间的链接,并具有广泛且灵活的配置。

    Bifrost 的设计围绕以下核心概念:

    对等点:具有密钥对的可路由进程或设备。
    传输:一种可以与其他对等点创建链接的协议。
    链接:两个对等点之间通过传输的连接。
    Stream:具有协议类型的两个 Peer 之间的数据通道。
    RPC:请求/回复和双向流远程调用。
    PubSub:至少一次将消息传递到指定主题。
    与网络、pubsub 和 RPC 库集成,例如libp2pnoisedrpcstarpcnats

    网络模拟器、测试床和进程内传输可用于将端到端测试编写为 Go 单元测试。模拟传输使用与真实传输相同的代码,并且对于应用程序代码来说也是相同的。

    http包提供了一个http服务器和一种将 http 处理程序附加到控制器总线并使用它们来服务请求的机制。还有一个在总线上附加和查找 http 客户端的实现。

    EntityGraph通过基于图形的互连实体模型向可视化工具和仪器公开 Bifrost 的内部状态表示。

    将每个组件配置为独立控制器可以轻松使应用程序代码适应不同的操作环境和协议。
  2. LLM Sherpa:提供开发者 API 以加速大型语言模型 (LLM) 项目,LayoutPDFReader 可以解决 PDF 解析中的布局问题,包括章节、段落、链接、表格等信息的提取,使用 LLM Sherpa 需要使用免费的开放 API 服务器,不支持 OCR,仅支持带有文本层的 PDF
  3. 统一、开放、可扩展的框架,适用于基于LLM的应用模式,包括检索增强生成 (RAG)。该项目提供了一套全面的工具,任何人都可以使用它来快速构建基于 LLM 的工业级企业应用。

    llmware | #框架
  4. OpenAdapt: 一个开源工具,旨在实现基于 Transformers 的 AI-First 过程自动化,将 Foundation Models(如 GPT-4 和 ACT-1)连接到 GUIs,OpenAdapt 可以记录屏幕截图和用户输入,可视化用户输入和记录,将它们转换为标记格式,并生成合成输入以完成任务
  5. Golden Concept 推出「亿万富翁的数码产品」

    瑞典奢侈品公司 Golden Concept 近日针对苹果新品更新了其定制产品线,并将 Apple Watch Ultra 2、iPhone 15 Pro Max、AirPods Max 以及一款 Royal Iced Edition 腕表产品组成了一套名为「亿万富翁的数码产品」套装礼盒。

    根据 Golden Concept 的介绍,整套产品在改装时共使用了总重 113 克拉,共计 7586 颗钻石作为点缀,而产品外壳则更换为了铂金材质。套装中的「Royal Iced Edition」腕表与 Apple Watch Ultra 2 尺寸相仿,专为不愿意佩戴智能手表的用户打造。整套产品售价 25 万美元,Golden Concept 官网介绍可全球包邮送达。
  6. 继 CodeLlama 开源之后,北大等机构正式开源了性能更强的代码基座大模型 CodeShell-7B 和代码助手 CodeShell-Chat。不仅如此,团队还把方便易用的 IDE 插件也开源了!

    今天,北京大学软件工程国家工程研究中心知识计算实验室联合四川天府银行 AI 实验室,正式开源 70 亿参数的代码大模型 CodeShell,成为同等规模最强代码基座。

    与此同时,团队将软件开发代码助手的完整解决方案全部开源。

    CodeShell 模型和插件的相关代码已经在 Github 发布,并严格遵循 Apache 2.0 开源协议,模型在 HuggingFace 平台发布,支持商用。

    CodeShell 代码 | CodeShell 基座模型 | 代码助手 VSCode 插件 | 原文
  7. Feng My Shui —— SD、MJ 多引擎文生图平台

    该网站支持选择 Stabe Diffusion XL、Midjourney 生成图片,未来还会支持 Dreambooth XL、Dall-E 3。能多引擎混合使用,比如将 Midjourney 的图立马用 Stabe Diffusion XL 做二次加工。
  8. IT之家 10 月 20 日消息,Excel 产品经理 Chirag Fifadra 近日发布博文,改善了去年引入的自动数据转换设置,目前已经向 Windows 和 macOS 平台用户开放。

    用户可以在 Excel 应用中打开“文件”>“选项”>“数据”>“自动数据转换”(Automatic Data Conversion),用户还可以继续禁用一个或多个自动转换选项。

    自动转换特性如下:
    1.清除文本格式中导致数值变为 0 的内容,并转换为数字格式。
    2.将数值数据截断为 15 位精度,并转换为可以以科学记数法显示的数字。
    3.将字母“E”周围的数字数据转换为以科学记数法显示的数字。
    4.将连续的字母和数字字符串转换为日期。

    目前该功能存在一个已知问题,因为在宏执行期间禁用转换将不起作用。目前还没有关于何时或是否会解决这个问题的消息。
  9. 大规模检索增强生成 - 构建用于同步和摄取数十亿文本嵌入的分布式系统。| blog

    文章详细介绍了Neum AI的一些技术和架构细节——Neum AI 是一个用于大规模嵌入管理、优化和同步的数据平台,本质上有助于大规模 RAG。

    RAG 通过以“自然方式”执行搜索来帮助快速查找数据,并使用该信息/知识为需要此类信息的更准确的人工智能应用程序提供支持。这是许多人在构建准确且最新的人工智能应用程序时采用的最新方法。
  10. Prompt全景图,文中概述了自发布以来我们所看到的提示的主要主题,并重点介绍了有趣的示例。

    1.提示工程通过改变提示而不改变模型权重来控制LLM行为,出现了许多不同的提示方式。
    2.LangChain Hub汇聚了社区提示,支持发现、分享、迭代和调试提示。
    3.主要的提示类别包括:推理链提示、写作提示、SQL提示、头脑风暴提示、提取提示、RAG提示、微调LLM专用提示等。
    4.每种提示针对不同的使用场景和任务,如推理链提示可增强多步推理,写作提示改善创作,RAG提示利用外部知识。
    5.提示工程是一个快速发展的领域,不断有新提示出现,LangChain Hub致力于汇聚提示资源。
    6.开发者可以借鉴并扩展现有提示,也可以针对自己的任务和使用场景探索提示设计。
    7.提示工程将越来越重要,它使开发者可以轻松定制LLM行为,是LLM应用的重要组成部分。
  11. WiNGPT:基于GPT的医疗垂直领域大模型,旨在将专业的医学知识、医疗信息、数据融会贯通,为医疗行业提供智能化的医疗问答、诊断支持和医学知识等信息服务,提高诊疗效率和医疗服务质量。

    核心功能:
    医学知识问答:可以回答关于医学、健康、疾病等方面的问题,包括但不限于症状、治疗、药物、预防、检查等。
    自然语言理解:理解医学术语、病历等医疗文本信息,提供关键信息抽取和归类
    多轮对话:可扮演各种医疗专业角色如医生与用户进行对话,根据上下文提供更加准确的答案。
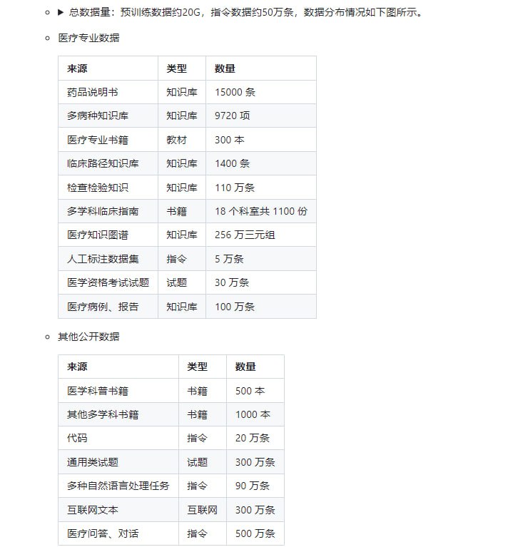
    多任务支持:支持32项医疗任务,八大医疗场景18个子场景。

    模型架构:基于Transformer的70亿参数规模大语言模型, 采用RoPE相对位置编码、SwiGLU激活函数、RMSNorm,训练采用Qwen-7b1作为基础预训练模型。

    主要特点:
    高准确度:基于大规模医疗语料库训练,具有较高的准确率和较低的误诊可能性。
    场景导向:针对不同的医疗场景和真实需求进行专门优化和定制,更好的服务应用落地。
    迭代优化:持续搜集和学习最新的医学研究,不断提高模型性能和系统功能。

    WiNGPT2 | 下载地址:WiNGPT2-7B-Base | WiNGPT2-7B-Chat