Skip to main content

黑洞资源笔记

  1. 一个比较不错的中文大模型解决方案,代码完全开源,无商用限制。

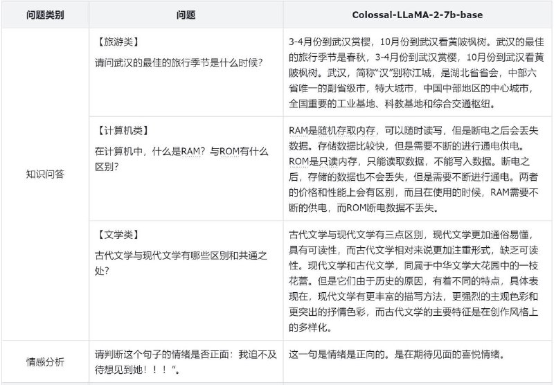
    近日,Colossal-AI 团队充分利用了 LLaMA-2 的基础能力,采用高效的训练方法,仅使用约 8.5B token 数据、15 小时、数千元的训练成本,成功构建了性能卓越的中文 LLaMA-2,在多个评测榜单性能优越。

    相较于原始 LLaMA-2,在成功提升中文能力的基础上,进一步提升其英文能力,性能可与开源社区同规模预训练 SOTA 模型媲美。

    该项目在 GitHub 完全开源了全套训练流程、代码及权重,无商用限制,并提供了一个完整的评估体系框架 ColossalEval,以实现低成本的可复现性。

    不仅如此,相关方案还可迁移应用到任意垂类领域,以及从头预训练大模型的低成本构建。

    开源代码与权重 | 博客详文
  2. AutoGen 是一个框架,由微软、宾夕法尼亚州立大学和华盛顿大学的合作研究提供支持。允许使用多个代理来开发 LLM 应用程序,这些代理可以相互对话来解决任务。

    AutoGen 代理是可定制的、可对话的,并且无缝地允许人类参与。他们可以采用 LLM、人力投入和工具组合的各种模式运作。

    AutoGen 可以轻松构建基于多代理对话的下一代 LLM 应用程序。它简化了复杂的LLM工作流程的编排、自动化和优化。它最大限度地提高了 LLM 模型的性能并克服了它们的弱点。
    它支持复杂工作流程的多种对话模式。借助可定制和可对话的代理,开发人员可以使用 AutoGen 构建各种涉及对话自主性、代理数量和代理对话拓扑的对话模式。
    它提供了一系列具有不同复杂性的工作系统。这些系统涵盖各种领域和复杂性的广泛应用。他们演示了 AutoGen 如何轻松支持不同的对话模式。
    AutoGen 提供了直接替代openai.Completion或openai.ChatCompletion作为增强的推理 API。它允许轻松的性能调整、API 统一和缓存等实用程序以及高级使用模式,例如错误处理、多配置推理、上下文编程等。

    AutoGen | #框架
  3. 一款开源的二进制文件比较工具,可以帮助漏洞研究人员和工程师快速找到反汇编代码中的差异和相似之处。

    借助 BinDiff,研究人员可以识别并隔离供应商提供的补丁中漏洞的修复。它还可用于在同一二进制文件的多个版本的反汇编之间移植符号和注释。这使得跟踪随时间的变化变得更加容易,并允许组织保留分析结果并实现二进制分析师之间的知识转移。

    BinDiff | #工具
  4. 现代化的轻量跨平台 Redis 桌面管理工具

    特征
    基于 Webview 构建,没有嵌入式浏览器
    更优雅的UI和可视化布局
    多语言支持
    方便的数据查看和编辑
    更多功能正在持续开发中...

    Tiny RDM | #工具
  5. Smart Agent 是一个开放源代码的项目,为您提供一整套完善的库,用以解构复杂任务并调度 toolkit 中的函数。

    该项目采用一种通用的 Agent 设计思路,将复杂任务处理的流程概括为:任务规划(Planner)→ 函数调度(Distributor)→ 函数执行(Worker)→ 结果整合(Solver)。

    特点:
    工具箱: 该项目包含一个名为real_world的模块,其中定义了toolkit,内置各种完全自定义的工具。
    模型易用性: agent和操作者的分离的思想,将模型部署为restful api,需要的时候才会去调用接入llm的api接口。
    记忆: 提供memory和flash mind两个模块,分别用于长期和短期记忆。(TO DO)